Inspiration
Our team has always wanted to create something that would make the educational system more enjoyable and efficient. We've always been big fans of technology and business.
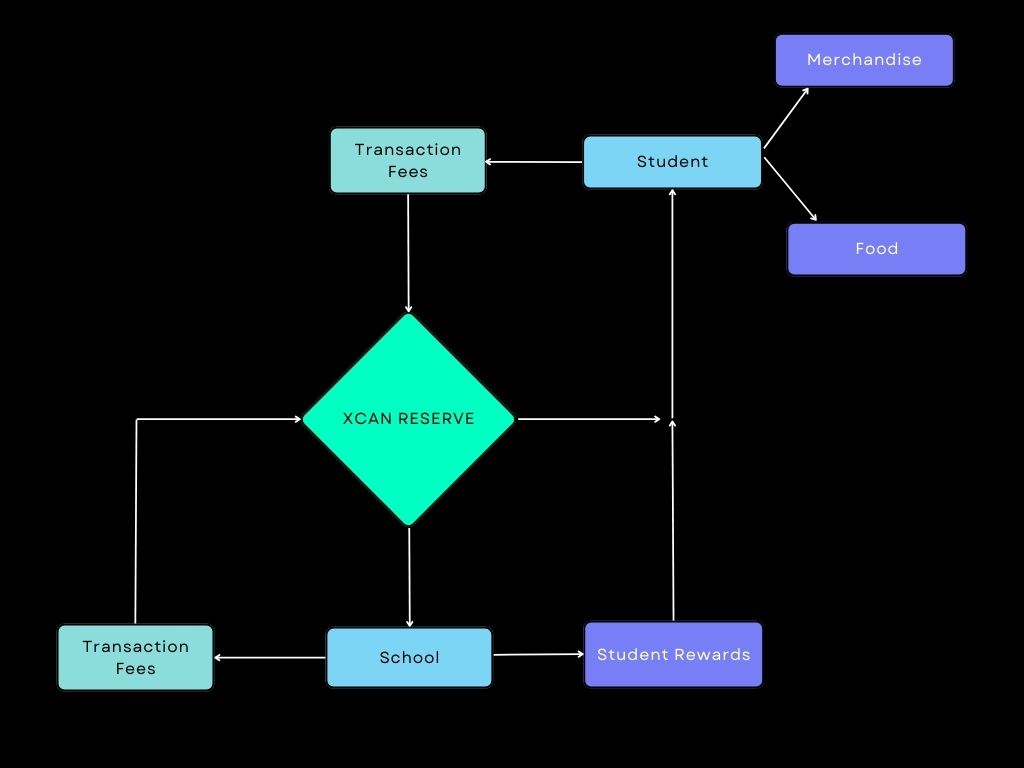
What it does
We created a great idea that would help students and the economy as a whole in the future. With a stablecoin made just for students, we created a rewarding and penalty system that will help students through high school.
Challenges we ran into
It was really annoying to get the modal working with the Testnet and getting the right layout after combining the code.
Accomplishments that we're proud of
We are proud to have a clean-looking design, used a functional conversion calculator, and a working testnet
What we learned
We learned that it takes more than one person to keep the project running. We found that it takes a lot of effort to create a project, which made us frustrated, however, when we found a solution it felt great.
What's next for Canadian Student Token
Phase 2 of our campaign which includes a listing of our token on other platforms and potentially contracting auditors. This is just the beginning! And we are planning to add more features in the future!


Log in or sign up for Devpost to join the conversation.