Inspiration
We noticed that every time we want to look for a map of our school or our class schedule we have to google it and go through multiple clicks. We want to reduce that process by having a source where a student can get all the essential school information in one click.
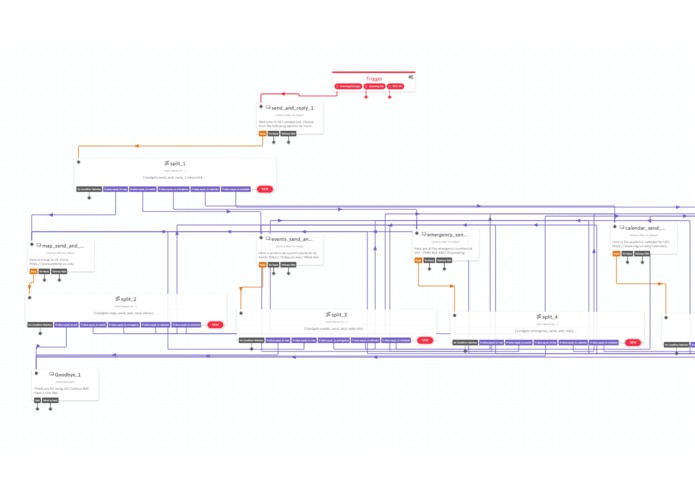
What it does
A message is sent to a user's phone number stating if they want to chat with the UCI bot. If so, the user replies and he/she is given a list of options where they can text what they want from those options. The bot returns the information(link, phone number, etc). The current available options are a map of campus, class schedule, events, emergency phone numbers, and the academic calendar.
How we built it
We used Twilio to set up a chatbot and python to create the script. We decided on using Twilio, since most students are proficient at texting. Instead of building a complicated app or website, why not use a simple chatbot interface where all the user has to do is text what he/she wants to see!
Challenges we ran into
Twilio was daunting at first to understand. We have never worked with an API/system like Twilio, so it took us a while before we could start building our product.
Accomplishments that we're proud of
We are proud that we can finally build any product with Twilio
What we learned
We learned that the best way to learn a new system is to look at their Documentation. Instead of wasting time on how to do something, it is more efficient to look at the Documentation since there is a high chance the answer may be there.
What's next for Campus_Bot
At the moment Campus_Bot only works with UC Irvine. The goal is to continue expanding to different campuses and make it easier for students to get all the information they need!
Try it out
Text 1 949 565 2901 to try it out!

Log in or sign up for Devpost to join the conversation.