Calm Aura: Talk to someone who actually listens

Inspiration

This started with a simple observation: people aren’t short on advice, they’re short on genuine listening. I kept hearing friends vent about not having a safe space to speak freely, and it pushed me to build something that gives them that space without judgment, awkwardness, or wait times.

What it does

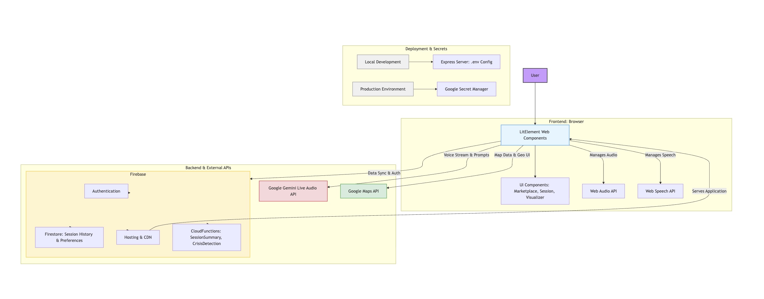
Calm Aura creates a private room where you can talk out loud and feel heard. Real-time voice AI and human listeners are available on a global map. The 3D orb visualizes the conversation, sessions are saved securely, and the whole experience is built to feel warm, responsive, and alive.

How we built it

We used Gemini Live Audio for low-latency voice conversations, Three.js for the reactive orb, and Firebase for accounts, favorites, transcripts, and sync. The marketplace UI sits on Google Maps with custom markers, clustering, and region-based accents for AI listeners. We layered in session timers, crisis detection, auto-save, text fallback, and optional personality “embodiments.”

Challenges we ran into

  • Keeping audio latency tight while the 3D visualizer reacts in real time.
  • Making AI listeners sound distinct without drifting into stereotypes.
  • Managing thousands of map markers without killing performance.
  • Designing safety features that protect users while staying respectful.
  • Coordinating auto-save and resume across devices without glitches.

Accomplishments that we're proud of

  • Conversations that feel surprisingly natural for an AI listener.
  • A map-based marketplace that’s fast, intuitive, and actually fun to browse.
  • A visualizer that gives sessions a sense of presence instead of feeling like another chat app.
  • Safety tools that work quietly in the background without breaking trust.
  • A smooth mobile experience despite the heavy real-time features.

What we learned

Empathy isn’t a feature—it’s choreography. Tone, pauses, pacing, accents, emotional cues… they all matter more than perfect wording. We also learned that users open up more when the experience feels alive, not clinical.

What's next for Calm Aura: Talk to someone who actually listens

We’re exploring smarter)listener matching, richer human-AI(more location driven events data feeding so that connects more) hybrid sessions and real-time emotional toning so listeners adapt to how the user sounds—not just what they say. The goal stays the same: build the quietest, safest room on the internet to simply be heard.

Built With

Share this project:

Updates