Fingentic – Agentic AI for Financial Exploration

Fingentic is a voice- and text-enabled AI assistant that helps non-technical users — like students, journalists, and amateur investors — explore company data, stock prices, and financial trends using natural language.

Whether you're asking:

  • “Who are the top energy companies in Japan?”
  • “Plot Tesla’s price trend over the last 2 weeks”
  • “What’s Apple’s profit and who is their CEO?”

Fingentic provides clear, data-driven answers using charts, tables, or high-quality reference summaries — no coding, no SQL, just curiosity.


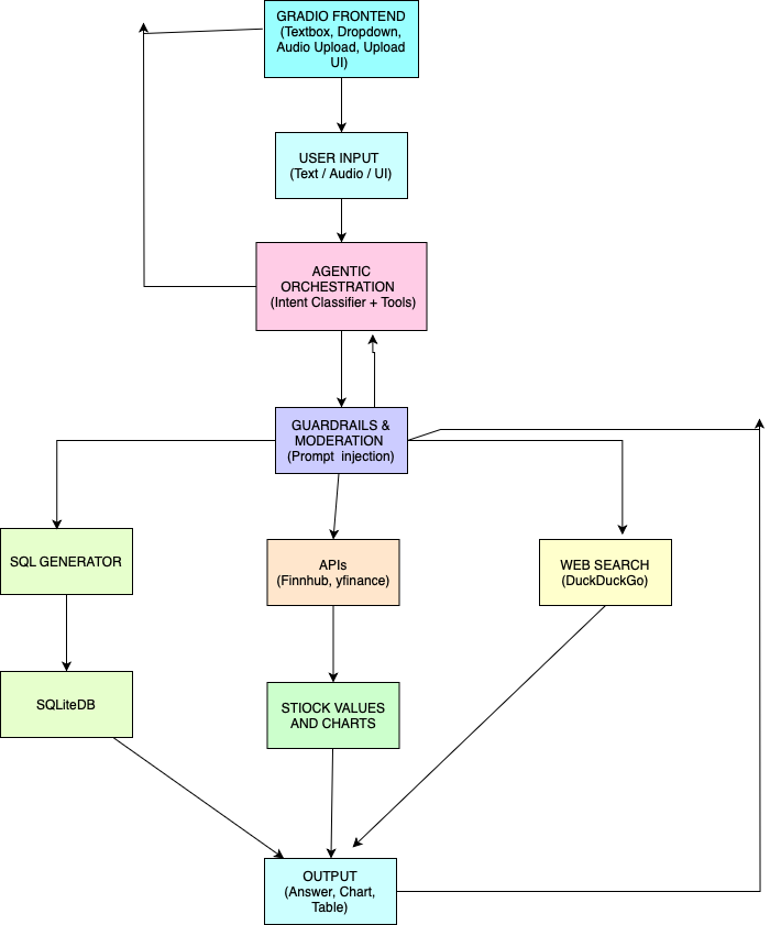
What It Does

Fingentic uses agentic AI orchestration to route your question to the right tool:

  • SQL queries over the Forbes financial database (SQLite)
  • Stock charting using Yahoo Finance
  • Real-time prices via Finnhub API
  • Web-based RAG (DuckDuckGo) for CEO bios and company descriptions with source links

Users can interact via:

  • Text input
  • Voice input (powered by Whisper)

Behind the scenes, it uses Gemma-27B to classify queries, generate SQL, extract tickers, and summarize financial responses using Langraph workflows.


Responsible and Secure by Design

Fingentic is built with responsibility in mind:

  • It includes protection against SQL prompt injection attacks.
  • Each query is checked through guardrails and intent validation.
  • When using external sources, the assistant cites reliable web links and summaries, ensuring transparency and traceability.

These features make it safe for use in journalism, academics, and financial analysis.


How It Works

  1. You ask a question — in voice or text.
  2. The assistant classifies it (SQL, chart, price, or web search).
  3. It runs the right tool — generates SQL, fetches API data, or performs a web search.
  4. Results are shown as clear responses, visuals, or trusted source summaries.

Fingentic also handles fallback scenarios when data is missing or ambiguous, switching tools intelligently.


Built With

  • Languages: Python
  • LLMs: Gemma-27B, Mistral-7B (via Together AI)
  • UI: Gradio
  • Speech Input: Whisper
  • Data: Forbes 2000 CSV in SQLite
  • APIs: yFinance, Finnhub, DuckDuckGo
  • Libraries: pandas, matplotlib, PIL

Inspiration & Thanks

Fingentic was inspired by curious people without technical skills who needed access to trustworthy financial data.

Thanks to:

  • Anthropic and Google for enabling safe, powerful LLMs
  • Vercel and Fly.io for inspiring scalable deployment design
  • Supabase for future plans around user history and team collaboration

Fingentic helps you ask smarter, safer questions — and get reliable answers in return.

Built With

Share this project:

Updates