Inspiration
caכtus was inspired by my academic research in fake news detection and from my work with non-profit organizations as the developer of the Ibrius Donate Social tab app for Facebook pages. The app allowed big and small non-profit organizations to receive donations and share their cause through their Facebook pages.
After maintaining and supporting the Ibrius Donate Social tab app for Facebook pages for more than 5 years I noticed a major issue. I noticed that many non-profits are struggling with convincing potential donors why it is important to contribute to a particular cause. Oftentimes, there is fake news and controversy surrounding noble causes.
What it does
caכtus is a not-for-profit service, which allows people and non-profit organizations to add news headlines for a specific region to their website. caכtus pulls the latest headlines published by various sources unfiltered. These sources include big and small, dependent and independent, local and international publishing agencies for a specified geographic region. For each news headline caכtus provides tools to help the user make an informed decision on whether to trust the information provided in the news article.
Using the caכtus service allows non-profit organizations to show potential donors the current situation in a particular region through the eyes of local media outlets.
How I built it
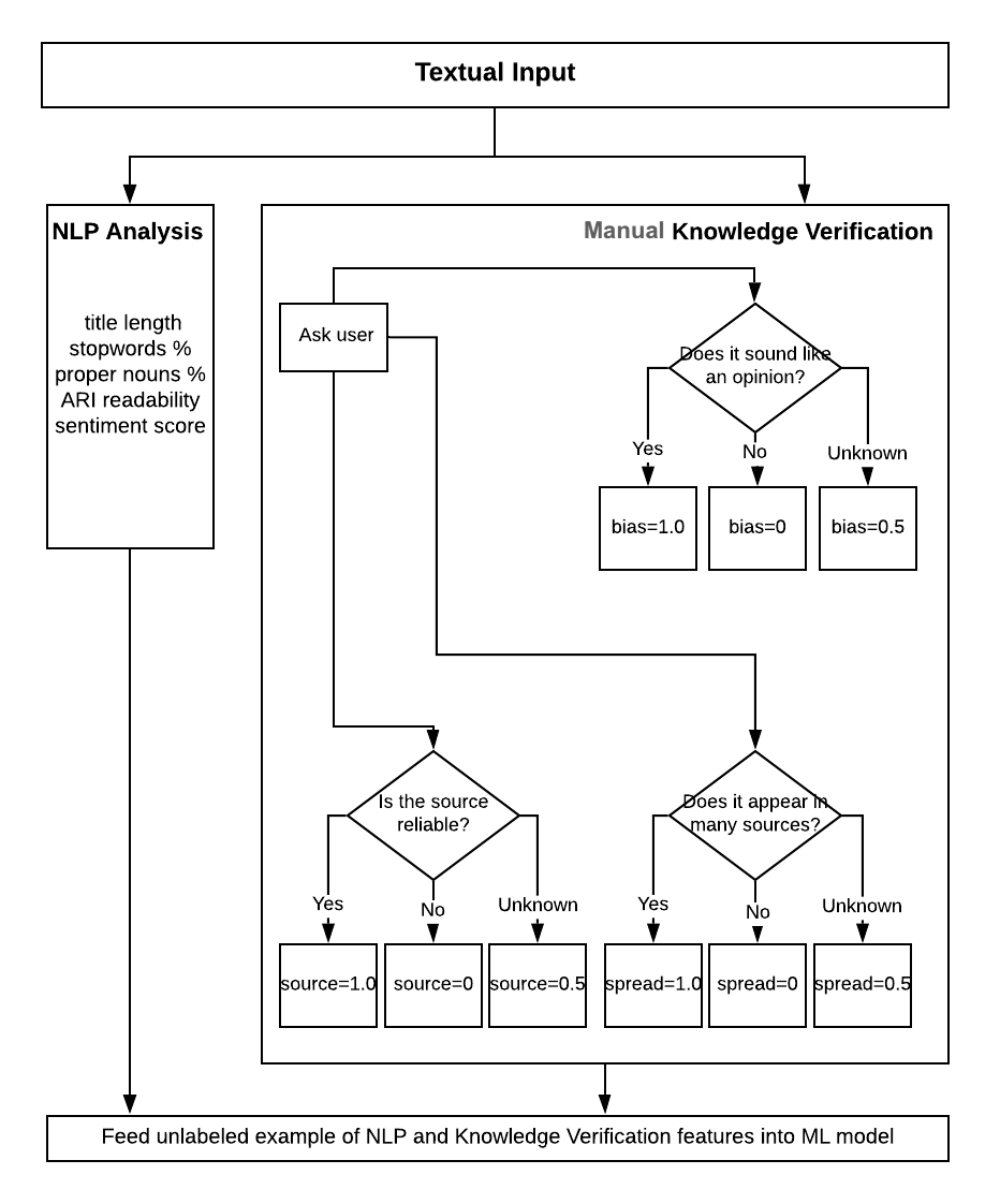
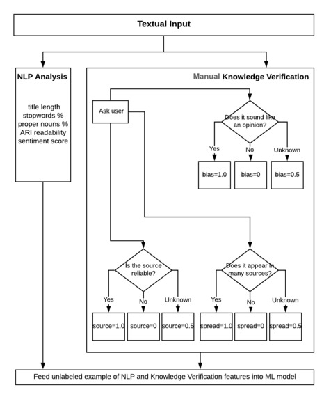
caכtus is built using Python and it is currently running on AWS EB. It pulls news headlines from NewsAPI for a specific region and gives the option to translate them using Google Translate. For each news headline shown caכtus extracts noun entities using Natural Language API and then pulls facts from Wikipedia related to these entities including facts about the source of the article if available. Additionally, it pulls Tweets and social media content from users discussing the topic described by each noun entity. caכtus asks users to rate the source of the headline thus allowing them to confront their own personal bias against that of an automated fake news detection engine.
caכtus uses a novel connotation similarity algorithm described in the following research paper: link The fake news detection engine is loosely based on the system described in the following research paper: link
Challenges I ran into
As mentioned earlier, the biggest challenge we faced was trying to come up with an algorithm for a problem, for which there is no concise definition and no benchmark datasets free of political bias. For these reasons, machine learning algorithms fail at detecting fake news. In the study "Understanding the promise and limits of automated fact-checking" Lucas Graves, a Senior Research fellow at the Reuters Institute, concludes that “Much of the terrain covered by human fact-checkers requires a kind of judgement and sensitivity to context that remains far out of reach for fully automated verification” and that “systems will require human supervision for the foreseeable future”.
In order to overcome this challenge we looked at how human fact checkers verify news and we used these observations to build a system that helps ordinary people verify news both manually and automatically.
Accomplishments that I'm proud of
My grandmother who is a news connoisseur and an experienced fact-checker gave the app a nod of approval.
What I learned
Running a not-for-profit startup taught us that it is important for donors to see where their money is going and why it is going there. Some potential donors refuse to donate money to a particular cause because they do not have sufficient information on the actual situation in a particular region.
On a technical level, we learned that deploying an app to AWS is easier than deploying an app to Google Cloud.
What's next for caכtus
We are in the process of integrating Alexa Skills. Unfortunately, we currently do not have the resources needed in order to purchase an Alexa device and give it a proper testing.
While NewsAPI is great for prototyping purposes, we are also currently designing an in-house scraper to capture more international news.
Built With
- amazon-web-services
- google-cloud-natural-language-api
- google-translate
- langdetect
- newsapi
- wikipedia

Log in or sign up for Devpost to join the conversation.