-
-
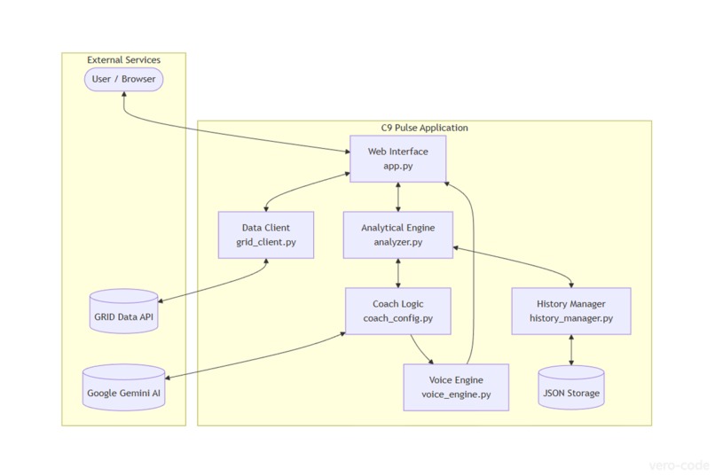
Architecture: Modular pipeline where raw GRID analytics fuel the Analytical Engine, triggering Gemini to generate real-time voice coaching.
-
Command Center: Real-time GRID match feed featuring an automated "First Blood Victim" detector for instant pre-game scouting.
-
Macro-Strategy View: Dynamic Team Economy Graph tracks financial momentum to visualize game flow and predict enemy buy rounds.
-
Live Coaching: Coach Titan analyzes a player's 2/6 slump in real-time, offering a ruthless strategy to exploit their lack of confidence.
Inspiration
In the hackathon welcome video, the organizers asked for an assistant that acts like an enthusiastic human. In competitive esports (Valorant, LoL), success requires two things: Strategy and Mental Resilience. "Tilt" loses games just as much as bad aim, but playing without data loses rounds.
I created C9 Pulse — "Moneyball with a Heart." It is an intelligent engine that doesn't just show charts but acts as a psychological and strategic anchor. It is the Hype Man who celebrates your highs AND the Analyst who fixes your economy mistakes in real-time.
What it does
C9 Pulse is a comprehensive Assistant Coach (v0.4.0) powered by GRID's Live Data. It has evolved from a console script into a full Web Dashboard application with three core layers:
1. 🧠 The "Brain": Advanced Analytics
Using a custom Python engine, the app interprets raw GRID Live Data (series-state) to calculate metrics that aren't available in standard feeds:
Tilt Meter: Detects psychological instability by analyzing death streaks and K/D slumps in real-time.
Economy Risk: Predicts the enemy's buying power and advises on "Force Buy" vs "Save".
Scouting: Automatically detects the "First Blood Victim" on the enemy team.
2. 🎙️ The "Voice": Reactive Audio (Edge-TTS)
I designed the audio system to respect competitive comms discipline. The coach doesn't talk constantly—he intervenes only when it matters.
Hype Triggers: Uses edge-tts to instantly celebrate critical moments like Aces and Clutches to build momentum.
Tilt Prevention: If a player dies 3 rounds in a row, the system triggers short, calming phrases to "reset mental."
3. 💬 The "Strategist": Coach Chat (Google Gemini)
For deep tactical questions, I integrated Google Gemini AI. During timeouts or freeze time, players can type to Coach Titan (e.g., "How do we counter their aggressive push?") and receive context-aware strategy advice based on the current match stats.
4. 🎨 Visual Command Center
A dark-mode Web Dashboard (Flask) that visualizes live economy graphs and highlights MVPs/Underperformers instantly.
How I built it
JetBrains IDE was the command center, and Junie (JetBrains AI Agent) was my co-pilot throughout the entire stack.
The Core (Python & Flask): I moved away from the initial CLI to a modular Flask web application. I used uv for lightning-fast package management.
Data Engineering (GRID): The biggest challenge was the lack of granular stats in the standard API. I used Junie to reverse-engineer the GraphQL
series-statequery, allowing me to build a custom client that fetches live kill/death feeds in real-time.The Hybrid AI System:
- Logic: Python algorithms calculate the "Tilt Risk" based on math.
Strategy: Google Gemini API handles complex tactical questions in the chat.
Audio: Edge-TTS (Microsoft Azure) handles immediate voice feedback without API latency.
Accomplishments that I'm proud of
Full-Stack Evolution: Taking the project from a simple Python script to a full GUI Dashboard with voice synthesis in just a few weeks.
"Live Data" Breakthrough: Successfully parsing the complex GRID GraphQL nested structures to calculate custom metrics like "Trade Efficiency" and "Tilt Risk."
The "Titan" Persona: Creating an AI that feels like a real veteran coach—strict but fair.
Architecture: The system is game-agnostic. While optimized for Valorant, I demonstrated that it successfully ingests and analyzes League of Legends matches as well.
What's next for C9 Pulse
- Predictive Modeling: Training a model on historical match data to predict enemy eco-rounds with higher accuracy.
- Tactical Map Overlay: Adding a live heatmap of player positioning.
- Multilingual Support: Using Gemini to translate Coach Titan's advice into other languages on the fly.


Log in or sign up for Devpost to join the conversation.