-
-
Bild10imTextfeld_Erster Engel Logo final
-
Bild7imTextfeld_frontend
-
Bild8imTextfeld_architecture
-
Bild1imTextfeld_erste Architekturskizze
-
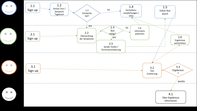
Bild2imTextfeld_Prozess und User
-
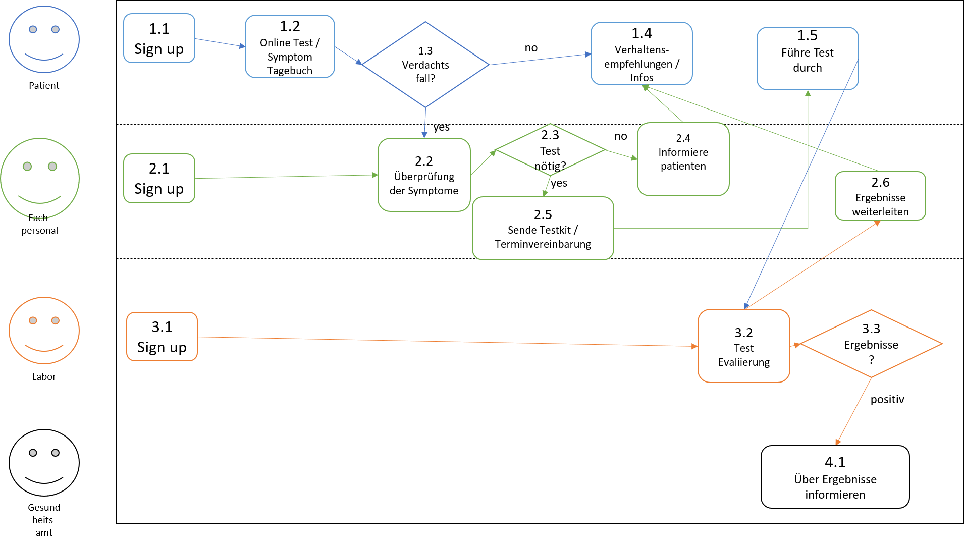
Bild3imTextfeld_Overall User und Prozesse_2
-
Bild4imTextfeld_Overall User und Prozesse_3
-
Bild5imTextfeld_AppPatient
-
Bild6imTextfeld_AppArzt
-
Bild9imTextfeld_AuswahlLogos
-
Bild11imTextfeld_WirvsVirusHackLogo
INSERT BILD NR 10 INSERT BILD NR 11
Der Erste Engel, das bundesweite Covid19 Gesundheitsdatenportal in der Cloud
Beim Ersten Engel handelt es sich um eine nicht-kommerzielle, open-source Neuentwicklung eines Teams, das sich für den #WirvsVirus Hackathon zusammengefunden hat.
1) Gesellschaftlicher Mehrwert des Ersten Engels Der Erste Engel ist eine digitale Lösung für Patient*innen, die im Verdacht stehen, mit dem SARS- CoV-2 infiziert zu sein, sowie für das diese Patient*innen betreuende medizinische Personal und die Gesundheitsämter. Der Erste Engel soll noch nicht infizierte Patient*innen davor schützen, sich beim Schlangestehen für SARS-CoV-2 Tests zu infizieren. Damit soll ebenfalls die Gesellschaft vor einer zu schnellen Verbreitung des Virus geschützt werden. Außerdem wird das medizinische Personal entlastet, da durch die Ferndiagnose die Anzahl an Menschen, die sich Tests unterziehen müssen, kontrolliert werden kann. Auch Gesundheitsämter profitieren von den durch den Ersten Engel gesammelten und geteilten Gesundheitsdaten, da diese zur Erstellung von Statistiken genutzt und auch an das RKI weitergegeben werden können, sodass ein besserer Überblick der gegenwärtigen Infektionslage entsteht. Der Erste Engel ist eine nicht-kommerzielle Open Source Entwicklung, auf der die Community aufbauen kann und die nach Notwendigkeit frei weiterentwickelt werden kann. Der Erste Engel schützt somit Tausende von Erkrankten und Held*innen unseres Gesundheitssystems. Der Erste Engel funktioniert so, dass Patient*innen in einer App bzw. Progressive Web App ihre Symptome (erhöhte Temperatur, Fieber, hohes Fieber, trockener Husten, Schnupfen, Kopf-, Gliederschmerzen und Vorerkrankungen) im Rahmen eines Drop Down Menüs eintragen können. Diese Daten werden dann über die AWS Cloud an das medizinische Personal übermittelt, idealerweise werden jeden Tag Symptomdaten von den Patient*innen geschickt. Das medizinische Personal kann diese Daten wiederum auf einer App bzw. Progressive Web App mit auf die Bedürfnisse des medizinischen Personals abgestimmter UI abrufen. Das medizinische Personal sieht wo Patient*innen (an Hand der PLZ der Patient*innen) an welchen Symptomen leiden. Daraus kann das medizinische Personal ableiten, wer auf eine Infektion mit SARS-CoV-19 getestet werden sollte. Außerdem haben Gesundheitsämter Zugriff auf die Gesundheitsdaten der Patient*innen und können an Hand dieser Statistiken in real time erstellen und auch an das RKI weiterleiten. INSERT BILD NR 4
2) Innovationsgrad des Ersten Engels Der Erste Engel ist Serverless in der AWS-Cloud umgesetzt. Eingesetzte Techniken sind AWS API-Gateway, AWS DynamoDB und AWS Lambda. Perspektivisch können auch weitere AWS Services für KI (AWS Sagemaker), Dialogsysteme/Chatbots (AWS Lex) oder Datenauswertung (AWS ElasticSearch mit Kibana) eingesetzt werden.
Der Erste Engel ist eine komplette Neuentwicklung und aus einem kreativen Brainstorming Prozess im Rahmen des #WirvsVirus Hackathons entstanden. Durch eine heute durchgeführte kurze Marktrecherche entdeckten wir ein Produkt von Deloitte Digital in Zusammenarbeit mit der Salesforce Health Cloud. Die Funktionalitäten sind ähnliche, auch der einfache und vergleichsweise schnelle Rollout auf Tausende von Menschen. Der Hauptunterschied liegt darin, dass der Erste Engel eine frei erhältliche, open-source Lösung ist, das Deloitte Produkt aber kommerziell. Außerdem weißt das Deloitte-Produkt 2 weitere Funktionalitäten auf (Covid19 Testkalender und Visualisierung der Patient*innendaten), allerdings gibt es weitere Teams des #WirvsVirusHack, die an diesen Lösungen arbeiten und die in den Ersten Engel integriert werden können.
3) Skalierbarkeit des Ersten Engels Der Erste Engel basiert auf einem Webinterface und einer App, die leicht zu skalieren sind. Durch den Serverless-Ansatz skaliert die Anwendungen bei höheren Zugriffen automatisch. Die eingesetzten AWS Services sind ‘pay per use’, hierdurch wird nur die tatsächliche Benutzung der Services in Rechnung gestellt. Schätzungsweise könnten bis zu 20 Mio. Patient*innen und Held*innen der Gesundheitsversorgung den Ersten Engel anfragen, wenn Bedarf besteht auch mehr. Ebenfalls würden wir, falls Interesse besteht, den Ersten Engel gerne anderen Ländern anbieten, damit auch diese ein hilfreiches Tool bei der Überwindung der Coronakrise zur Hand haben.
4) Fortschritt der Entwicklung des Ersten Engels Samstag, 21.3.20, ca. 9-12 Uhr Zunächst haben wir für alle Interessent*innen am Projekt einen eigenen Slack Channel sowie devpost erstellt und begonnen, über die technischen Requirements und die Architektur der Lösung sowie die Needs der Benutzer*innen in Form von User Stories definiert. Folgende erste Skizzen wurden erstellt: INSERT BILD NR 1 INSERT BILD NR 2 Samstag, 21.3.20, ca. 12-15 Uhr Dann wurden die erweitert und konkretisiert. INSERT BILD NR 3 INSERT BILD NR 4 Samstag, 21.3.20, ca. 15-18 Uhr Um erstes Coding zu ermöglichen, haben wir ein GitHub Repo und einen AWS Account erstellt. Samstag, 21.3.20, 18-21 Uhr Nun erfolgte die Erstellung eines ersten Click Dummy https://annettehellbach.github.io/Covd19bundesweitesGesundheitsdatenportal/#/graphs Der App Prototype sah folgendermaßen aus: INSERT BILD NR 5 INSERT BILD NR 6 Sonntag, 22.3.20, 9-12 Uhr Wir haben nun weiter an der Lösung gearbeitet und nach weitestgehender Fertigstellung die folgenden Architekturübersichten erstellt: Frontend: INSERT BILD NR 7 Backend: INSERT BILD NR 8 Zudem haben wir einige Erster Engel Logos erstellt und darüber abgestimmt. INSERT BILD NR 9 Sonntag, 22.3.20, 12-15 Uhr Wir haben nun begonnen, das Video zu erarbeiten und das Logodesign weiterentwickelt. Dies ist das finale Logo: INSERT BILD NR 10 Hier können die Gesundheitsdaten auf AWS abgerufen werden: https://p8qa1235xe.execute-api.eu-central-1.amazonaws.com/test/events Sonntag, 22.3.20, 15-18 Uhr Wir haben die Dokumentation geschrieben und das Video abgeschlossen. Videolink: https://youtu.be/CQd6uhjssGU
5) Das Team des Ersten Engels Annette Molekularmedizinerin, IT-Strategieberaterin, Projektmanagement, certified Scrum Product Owner Mathias Cloud Engineer, DevOps, AWS, Node.js, Java Theresa Data Analytics (Python, R, SQL), Projektmanagement Daniel Webentwickler (HTML und Co.), Netzwerktechnik, Virtualisierung, Linux Ramona HTML, Css, CMS, inDesign, PhotoShop, Projektmanagement Avery Java, Vue.js, Plot.ly Dani Python, C#, Java, Javascript, ASP.NET, Vue.js Peter Projektmanagement, Video
Built With
- amazon-web-services
- api
- html
- node.js
- plotly
- rest
- swagger
- vue.js


Log in or sign up for Devpost to join the conversation.