Inspiration
During my internship, I observed a common challenge within large organizations: critical information often remains siloed within individual teams. One team might be deeply familiar with a problem, while another team may not even be aware of its existence. Connecting the dots — understanding the issue, finding the right person, and initiating the conversation — often takes considerable time and effort. This inefficiency hampers collaboration and slows down problem-solving.
This inspired the creation of BridgeCom, a system designed to break down those silos and ensure that solutions to known problems are discoverable across teams — along with the people behind those solutions.
What it does
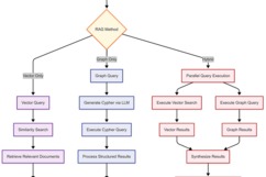
BridgeCom is a Hybrid RAG (Retrieval-Augmented Generation) system that streamlines cross-team communication by surfacing relevant knowledge across departments. By combining Vector and Graph-based retrieval methods, it provides precise, context-aware answers from internal organizational data.
Key features:
- Retrieves answers even if the knowledge resides in another team.
- Displays the person most associated with the relevant content (with name/contact details).
- Helps avoid duplication of effort by identifying previously solved problems.
- Enables faster collaboration by suggesting the right expert to reach out to.
How we built it
- Vector Search: Used Amazon Titan embeddings and stored vectors in FAISS for fast, semantic retrieval.
- Graph Search: Modeled interdependencies using Neo4j, enhanced with retrieval from AWS Bedrock.
- Parallel RAG: Both retrieval systems run concurrently, with smart merging of context into the prompt.
- LangChain: Orchestrated prompt generation, model invocation, and response synthesis.
- Contact Linkage: Indexed metadata (person, team, contact info) to surface who solved what.
Challenges we ran into
- Initial API rate limitations with OpenAI prompted a switch to AWS Bedrock Claude, which offered better scalability.
- Crafting optimized Cypher queries to extract meaningful relationships from graph data was non-trivial.
- Synchronizing outputs from both retrieval sources (vector and graph) without losing context or consistency.
- Ensuring contact data accuracy and relevance without compromising on privacy.
Accomplishments that we're proud of
- Outperformed traditional RAG systems in ambiguous or cross-domain queries.
- Created a scalable hybrid architecture deployed entirely on AWS.
- Achieved contextual linking of problems to experts — a first step toward knowledge-aware collaboration.
- Enhanced query resolution accuracy with dynamic prompt engineering.
What we learned
- A hybrid retrieval system (vector + graph) significantly improves response relevance and context.
- Graph databases are powerful for representing relationships between people, documents, and topics.
- Embeddings are great, but people are the real connectors in problem-solving.
- Retrieval quality can be improved by enriching prompts with both content and expert metadata.
What's next for BridgeCom: Hybrid RAG using AWS Bedrock and LangChain
- Add multi-modal retrieval support (code snippets, diagrams, spreadsheets).
- Introduce streaming updates and real-time collaboration features.
- Build automated alerts when a problem similar to a past issue is detected — including who worked on it.
- Fully return to the original mission: a self-improving system that not only retrieves solutions but also connects people.
Built With
- amazon-web-services
- anthropic
- aws-bedrock
- faiss
- langchain
- llama
- neo4j
Log in or sign up for Devpost to join the conversation.