About the Project
Inspiration
The inspiration for Bridge-TokenFlow stemmed from the growing fragmentation in the blockchain ecosystem. We noticed that users often faced significant hurdles when transferring tokens across different networks, including high fees, complex processes, and limited interoperability. Our goal was to create a solution that bridges these gaps, providing a seamless and user-friendly experience for token transfers.
What We Learned
Throughout the development of Bridge-TokenFlow, we gained invaluable insights into the intricacies of blockchain technology and cross-chain interoperability. We learned how to effectively leverage protocols like Circle CCTP and Polygon LxLy to facilitate secure and efficient token transfers. Additionally, we deepened our understanding of user needs and the importance of creating intuitive and accessible platforms.
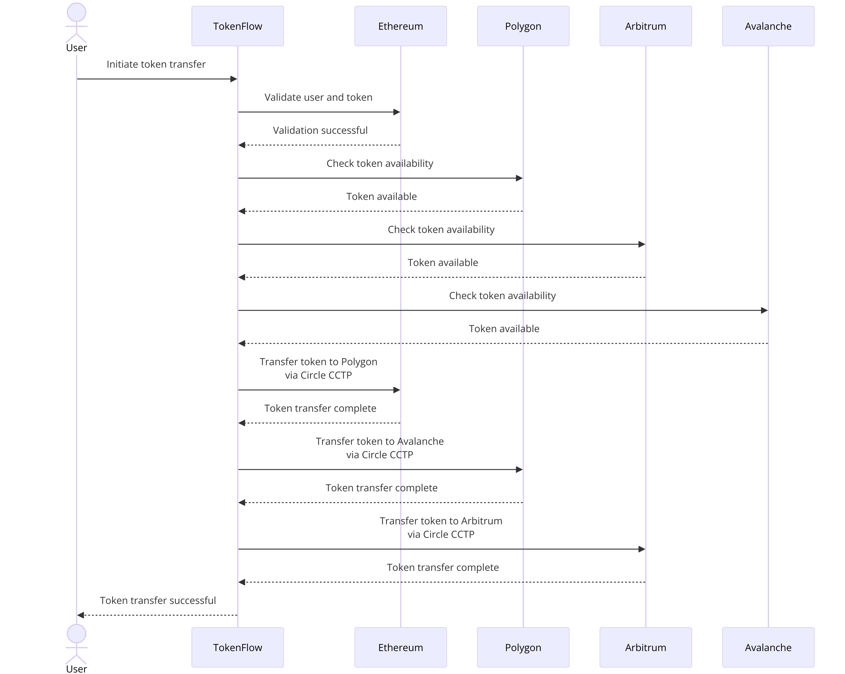
How We Built Our Project
- Research & Planning: We started with extensive research on existing cross-chain solutions and identified key areas for improvement.
- Design & Architecture: We designed a robust architecture that integrates multiple blockchain networks, focusing on security and scalability.
- Development: Utilizing technologies like Circle CCTP and Polygon LxLy, we developed the core functionalities for seamless token transfers.
- Testing: Rigorous testing was conducted to ensure the reliability and security of the platform across various scenarios.
- Deployment: We deployed Bridge-TokenFlow on test networks, followed by gradual rollouts on main networks to ensure stability.
Challenges We Faced
- Cross-Chain Compatibility: Ensuring smooth interoperability between different blockchain networks was a significant challenge that required innovative solutions and extensive testing.
- Security: Maintaining the highest level of security during token transfers was paramount, necessitating thorough audits and robust encryption methods.
- User Experience: Creating an intuitive user interface that simplifies complex processes was challenging but crucial for widespread adoption.
- Scalability: Designing a platform that can handle increasing transaction volumes without compromising performance was a constant focus throughout development.
By overcoming these challenges, we have developed a platform that not only meets the current needs of users but is also poised for future growth and enhancements. Bridge-TokenFlow stands as a testament to our commitment to advancing the blockchain ecosystem and providing users with a seamless and efficient way to manage their digital assets.
Built With
- cctp
- chainlink
- circle
- lxly
- polygon
- solidity
Log in or sign up for Devpost to join the conversation.