Inspiration: Automate project setup and create a team based on the availability within company. Also follows up as project progresses. We are 3 students from Norway who have seen this issue in a lot of big enterprise companies.
What it does: AI platform that takes project ideas and automatically creates repos, breaks down tasks, and assigns them to team members based on skills and availability.
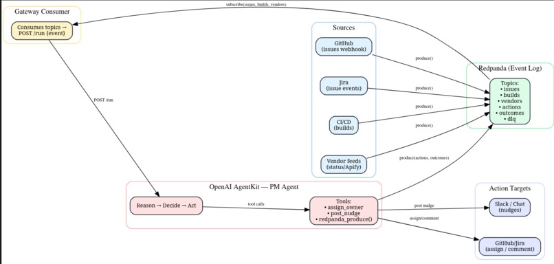
How we built it: Next.js 15, React 19, TypeScript, Prisma, OpenAI ChatKit, custom skill-matching algorithm, Kafka/Redpanda
Challenges: Async workflows, real-time polling, skill-matching algorithm, coordinating multiple
Accomplishments: Autonomous project creation using the input from project manager, intelligent project maintenance using sync with github.
What we learned: Async orchestration, polling systems, skill-matching algorithms, balancing UX with complexity
What's next: Real GitHub API, advanced AI task generation, automated code generation with AI agents, real-time collaboration, analytics
Built With
- mcp
- next.js
- openai
- python
- redpanda
Log in or sign up for Devpost to join the conversation.