Inspiration
Retail investors around the globe often lack the resources and time to invest at the same level as large firms, and therefore, their investment decisions are susceptible to personal biases related to the market. These biases, whether it be momentum and volatility seeking, or just a tendency to overweight domestic equities, large caps, and specific sectors, can unknowingly shape a portfolio’s performance. As such, we believe that by bringing light to these insights, we can empower individual investors to make more informed and confident strategic investment decisions.
What it does
Our program reveals the psychology behind your investments, showing how your portfolio can include your own hidden biases in decision-making. Specifically, users upload their portfolio to detect and score biases like momentum chasing, news sentiment, over-aggressiveness, and poor diversification, which helps user investors see not just how they’re performing, but why, bringing behavioral insight to the heart of finance.
How we built it
For the frontend, we created a Figma wire-frame with descriptive layouts of each page for the website. We themed the site based on the demographic and theme we were targeting. We also wanted to ensure we had a simple and understandable UI for users to easily navigate the platform. We took these designs and implemented them in React.js, CSS, Recharts, and React Map GL.
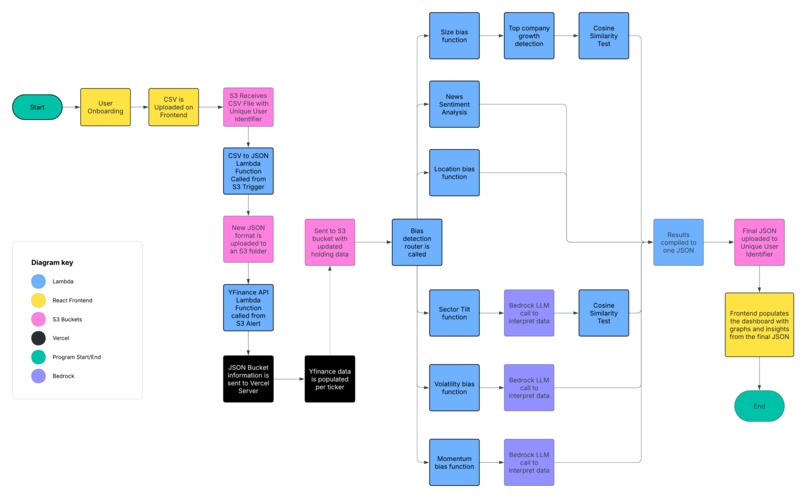
For the backend, we created a large AWS serverless pipeline utilizing many Lambda functions, Bedrock LLM calls, and S3 buckets. We routed information through S3 bucket triggers and Lambda invocations to ingest and parse portfolio data and financial bias algorithms to enhance the portfolio values. We used HuggingFace models for sentiment analysis, web-scraping local news for public opinion, the Yahoo Finance Python library for returning additional financial data, and comparison algorithms with global and US markets.
We connected the frontend and backend with api calls and unique identifiers per user for security and efficiency.
Challenges we ran into
Yahoo Finance quickly rate-limited and IP-blocked our Lambda functions. After finalizing our functions, we were still banned. Due to access only being given to us-east-1, we could not circumvent the rate limiting. After many attempts, we decided to make the lambda function call a custom Vercel server and return to the AWS S3 bucket. This was necessary as the Vercel server had a different IP. We looked into other APIs instead, but Yahoo Finance had data on global markets that was necessary to create accurate comparisons from a user's portfolio to a global portfolio.
What we learned
Most of the members of our team were very new to the fintech space. We wanted to choose a product outside of our comfort zone to see how we could adapt and learn. While we obviously gained very valuable knowledge expanding our experience on Lambda functions, AWS services, serverless architecture, and React development, a significant amount of our learning came from the financial tools we had to develop. We did a lot of research and comparisons with brokerage apps and existing financial tools to find a solution that had never been done before.
What's next for BrainVest
For Brainvest, we focused on building a strong foundation with our core features, ensuring stability and usability before expanding further. In the future we plan to add features such as a dividend payment schedule, LLM equity suggestions, and a quantifiable historical bias effect. Additionally we plan to move from local upload to cloud storage and store processed portfolio data securely with encryption. Further, containerizing our app with Docker & Kubernetes to handle multiple portfolio analysis simultaneously would add another layer of sophistication and usability to our program. Currently, our program is geared towards individual retail investors, making it the perfect acquisition target for retail brokers, providing a useful supplemental tool to their clients. In the future, we could potentially scale towards larger firms as our features deepens.
Built With
- amazon-web-services
- bedrock
- cloudwatch
- figma
- github
- huggingface
- lambda
- python
- react
- s3
- serverless
- vercel

Log in or sign up for Devpost to join the conversation.