-
-
Mindmap - Botlify
-
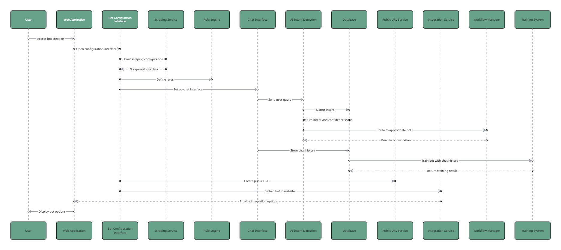
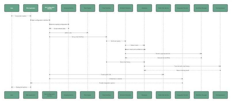
UML Sequence - Botlify
-
Home Page - Bots In Minutes
-
Create a Bot - No Code Required
-
Enable/Disable Voice in Bots - Talk with Bot using Voice
-
Persona Configuration for the Bots - Let's Replicate the Bot
-
Add Conditional Rules - No Hallucination Ever
-
Create Conditional Rules for the Bot
-
List of all Simple Bots - Bots Marketplace
-
Edit the Bot Configurations - Want to upgrade the Bots?
-
Workflow Bots Manager - Want to create Sequential or A2A Protocol Bots?
-
Create a New Bot Workflow - Let's create something Unimaginable!
-
How to Create a Bot Workflow
-
Version Control System for Bots
-
Bot Analytics Page
-
Message History of the Bots
-
View Bot Rating Analysis - How the Bot Performs?
-
View Frequently Asked Topic by the Bot
-
Chat with the Bot - All queries resolved!
-
Chat with the Workflow Bot - Routes so well!
-
Continue Conversation - Auto Detect Intent to End Conversion!
-
Rate the Bot - Were your Queries Resolved?
-
React Component - Integrate the Bot with Developer Access
-
API SDK - Integrate the Bot with Developer Access
🤖 Botlify — Build AI Chatbots in Minutes, Not Hours
Create powerful, intelligent chatbots without writing a single line of code. With Botlify, users can scrape websites, configure response rules, define workflows, embed across platforms, and provide natural conversations — all from an intuitive interface that takes 10 minutes of work down to 1.
🌟 Inspiration
Building AI chatbots is often time-consuming, technical, and full of guesswork. We noticed:
- Most AI assistants hallucinate responses due to lack of context or domain-specific knowledge.
- Creating useful bots for workflows like inquiries, refunds, or HR queries often requires coding.
- Teams lack simple tools to train, deploy, and embed contextual chatbots without engineers.
So we built Botlify — a powerful no-code platform where anyone, even with zero technical experience, can create intelligent bots tailored to their own content and audience.
🔥 Key Features
🧠 Context-Aware Bots
- Website Scraping: Scrape any site to build a relevant and reliable knowledge base.
- Upload Files: Add documents, FAQs, PDFs, CSVs, and Notion pages for context.
- Chat History Context: Uses previous messages to generate better answers.
🎤 Voice-Enabled Conversations
- Option to enable voice input/output using ElevenLabs API.
- Users can talk to the bot — making the experience more natural and accessible.
🎭 Bot Persona & Behavior
- Define the bot’s tone, personality, and behavior.
- Tailor responses to feel human-like, friendly, formal, or fun — however you want.
🔄 Rule-Based Intelligence
- Use if-else conditions to define logic.
- Configure actions based on:
- Keyword matching
- Intent detection
- Confidence score
- Supports multi-intent understanding for better routing.
🧩 Workflow Bots & Routing
- Create multiple bots for different departments: Support, Sales, Payments, etc.
- Route queries intelligently between bots using:
- Intent scoring
- Keyword match
- Semantic similarity
- All features available in single bots are supported in workflows too.
💬 Live Chat & Smart UX
- Sleek, real-time chat interface.
- Bot detects when conversation ends and asks for feedback.
- Feedback is stored, analyzed, and used to improve bot responses.
📊 Feedback, Analytics & Rating System
- Collect star ratings at the end of a session.
- Visual dashboards show bot performance, satisfaction scores, unanswered queries, and drop-off points.
♻️ Version History & Recovery
- Full version control of bot configurations.
- Roll back to older versions anytime if something breaks.
🌐 Instant Sharing & Integration
- Generate public URLs to test or share bots instantly.
- Seamlessly embed bots via:
<iframe />- React SDK
- REST API
👩💻 Developer Friendly
- Event webhooks for real-time triggers and alerts.
- Custom JS function nodes for power users.
- Integrate with any stack using SDKs or APIs.
🔒 Enterprise-Grade Features
- Role-based access controls
- Approval workflows before bot deployment
- Multi-user team collaboration
📊 Botlify Visuals
🧠 Mind Map – Botlify Ecosystem

🔁 UML Sequence Diagram – Chat Lifecycle

🏗️ Tech Stack
- Frontend: React + Tailwind CSS
- Backend: Node.js + Express
- AI Layer: OpenAI APIs + RAG (Retrieval-Augmented Generation)
- Database: MongoDB
- Voice Engine: ElevenLabs API
- Embedding: iFrame, React SDK, REST APIs
🚧 Challenges We Tackled
- Preventing AI hallucinations with strict context filtering
- Making complex workflows simple with drag-and-drop UI
- Building real-time multi-bot routing
- Designing a zero-learning-curve platform
🏆 Achievements We're Proud Of
- Reduced bot creation time from 10 minutes to under 1
- Built a scalable, no-hallucination bot framework using RAG
- Used in:
- Customer Support
- E-commerce Chatbots
- HR & IT Internal Bots
- Online Education
- Enabled real-time intent-based bot chaining
📚 Lessons Learned
- Users want speed, simplicity, and accuracy
- Rule-based logic + AI is the sweet spot
- History + real context = most natural experience
- Don’t make users worry about "embeddings" — just make it work
🚀 Coming Soon
- 🔌 Zapier and Make.com integration
- 📄 Structured data import (PDF, Notion, CSV)
- 🧠 Industry-specific pretrained AI agents
- 🌐 Multilingual support
- 🎨 White-labeling for SaaS & agencies
- 📊 Advanced analytics dashboards
- 🔐 Enterprise role management & approvals
- 🧠 Emotion detection & tone adaptation
- ✍️ Prompt rewriting for clarity and intent optimization
✅ Example Use Cases
📦 E-commerce FAQ Bot
- Scrape:
example-store.com/help - Rule: If message contains "cancel", → Cancellation Bot
- Embed: iFrame on support page
🧑💼 SaaS Department Bots
- General bot: pricing, login help
- Tech bot: feature queries, bugs
- Billing bot: refunds, failed payments
- Auto-routing via intent + confidence scoring
🎓 Educational Tutor Bot
- Upload study material or syllabus
- Restrict bot to answer only from syllabus
- Embed inside LMS or education portal
🌐 Try Botlify Now
Build your first AI chatbot in under a minute, no code required.
Empower your customers, automate support, and scale your communication.
🙌 Made for humans. Powered by AI. Built with ❤️.
Built With
- elevenlabs
- fire-crawl
- openai
- rag
- supabase
- typescript
Log in or sign up for Devpost to join the conversation.