Inspiration
Blood-db is a responsive android application that maintains a record of blood donors and their blood groups along with requests made by people to the blood donors for emergency blood requirements. It also educates kids by means of conducting mock sessions, 3-D animated game and chat-bot
Overview
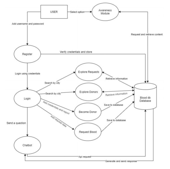
Our project aims to build a responsive android application that maintains a record of blood donors along with requests made by people to them for emergency blood requirements. The application also attempts to predict the most reliable donor registered based on past records and suggest the donor to provide high chances of success. The application also attempts to call for APIs to validate users based on their identity and blood report. The application contains an information portal that allows users to either learn about blood donation from a chat-bot or play a quick 3-D animation based game that simulates a situation denoting the importance of blood donation in an emergency.
Future Scope
This android application still has a long way to go before going live for users all around the world. The application still has some limitations. Since medical data is being involved in the app, there needs to be higher quality of security to be implemented which could be achieved using good encryption algorithms. The validation of medical data from images of blood reports is also difficult due to different formats used in different labs. This can be achieved only with better processing of detected text and proper data extraction.
Built With
- adobe-xd
- android-studio
- api
- blender
- firebase
- python

Log in or sign up for Devpost to join the conversation.