Inspiration
The inspiration for blear.ai springs from a compelling need to address barriers to mental health care access and the stigma surrounding psychiatric help. Studies indicate that despite the increasing prevalence of mental health issues, a significant portion of individuals requiring psychiatric care avoid seeking help due to fear of stigma and privacy concerns. For instance, a survey by the American Psychological Association showed that nearly half of the participants viewed seeking mental health services as a sign of weakness, and many expressed concerns about confidentiality and privacy.
This reluctance is further underscored by accessibility issues. According to the National Institute of Mental Health, in 2019, approximately 51.5 million adults in the U.S. experienced mental illness, yet only 44.8% received mental health services. The gap is even wider in rural areas or among populations with limited healthcare infrastructure.
By addressing both the stigma of seeking mental health support and the logistical barriers to accessing these services, blear.ai aims to make mental health care more approachable and accessible, ultimately fostering a more supportive environment for mental well-being. Then, we build a more user-friendly and user-centric application that client will be more involved in talking about their daily note on the page. Therefore, the psychiatrist can gain useful general information from the note to tackle the issue that patients don’t like to talk too much while they are consulting in the consultation room.
What it does
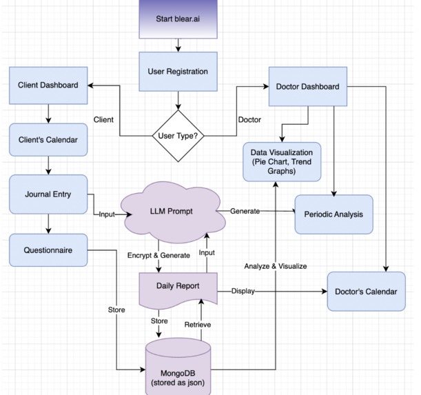
blear.ai provides a sophisticated platform where clients can securely document their mental and emotional states through daily journal entries. Once a journal entry is completed, it is encrypted to maintain confidentiality and then analyzed by LLM such as Gemini-Pro, GPT-4, and Mistral. LLM employs advanced natural language understanding techniques to extract useful information and key aspects from each journal entry, including emotional intensity, social interactions, coping strategies, and mood stability. These aspects help in quantifying the subtle nuances of mental health states over time.
Upon journaling, clients are prompted to complete a health and lifestyle questionnaire that captures additional data points such as hours of sleep, meal intake, physical activity, stress levels, and any distressing symptoms experienced. This data enriches the client's profile, providing a holistic view of their mental and physical health. All data, including responses to the questionnaire, are stored securely with end-to-end encryption, ensuring that sensitive information is kept private and is accessible only by authorized personnel.
For psychiatrists, blear.ai offers a dynamic and intuitive dashboard that displays these implicit insights through visually engaging formats. Trend graphs reveal shifts in sleep patterns and stress levels, and pie charts visualize the frequency of various themes, emotional triggers, and coping mechanisms as derived from the AI's analysis of journal entries. This allows psychiatrists to track the progress of their patients and to spot emerging trends that may require intervention.
Moreover, blear.ai features a powerful periodic analysis tool where AI summarizes data from multiple journal entries to identify overarching narratives or conflicts. This tool generates predictive insights and suggests personalized treatment recommendations based on long-term data analysis. Psychiatrists can utilize these insights to adapt treatment plans proactively, ensuring that care remains as effective and personalized as possible.
How we built it
Frontend For the user interface and experience, we chose React.js due to its robust and flexible architecture, ideal for creating dynamic, intuitive interfaces for both clients and psychiatrists. For data visualization on the psychiatrists' dashboard, we implemented Chart.js to create interactive charts that display mental health trends, helping psychiatrists quickly assess patient progress. Backend Our backend, powered by Node.js with an Express.js framework, handles complex data processing from user authentication to real-time analysis efficiently. Besides, we also integrate Gemini API via Node.js in the backend. We use MongoDB to store a broad array of data, including journal entries and questionnaire responses. MongoDB's flexible nature allows for adaptable data storage. LLM For natural language understanding, we utilized Gemini-Pro to analyze journal entries and extract insights, implementing rigorous safeguards via controlling the configuration to ensure outputs are safe, appropriate, and generalized, maintaining user confidentiality. This setup ensures that blear.ai not only meets but exceeds the requirements for a secure and effective mental health monitoring platform. Besides, we do a lot of prompt engineering to find the best probable prompt to process the data.
Challenges we ran into
Frontend A lot of the problems that we ran into for frontend was dealing with the Backend The most difficult problems we faced when tackling the backend was testing APIs. LLM When we use LLM in medical scenarios, psychiatrists are often concerned that LLM may not always provide accurate or reliable medical information. This is especially crucial in healthcare, where incorrect information could lead to serious consequences for patients. Thus, we manually wrote some demonstrations as examples of the "chain-of-thought prompting" approach to control and steer these LLMs. Besides, since it is difficult and labor-intensive to manually generate journal entries, we prompt Gemini-Pro to automatically generate the data and the ground truth. Thus, we can also verify whether our prompting method is accurate enough to reach the answer.
Accomplishments that we're proud of
We’re extremely happy with the feel of the app, as it truly provides a comfortable user experience for both users and psychiatrists. We feel that the user side provides great grounds for reflection and the psychiatrist side is highly informative while keeping the confidentiality of the user’s problems. We're also really proud of the name (blur + clear)!!
What we learned
During this hackathon experience, we delved deep into the realms of collaboration, creativity, and problem-solving. For collaboration, we realized that diverse perspectives and skills within a team can lead to innovative solutions. Effective communication and coordination were key, ensuring everyone was on the same page and contributing effectively.
Creativity was another major takeaway. The time pressure of a hackathon pushed us to think outside the box, coming up with unique ideas and approaches to challenges. We learned that constraints can fuel creativity, forcing us to find elegant and efficient solutions.
Problem-solving skills were honed significantly. With limited time and resources, we had to prioritize tasks, identify core issues, and devise practical solutions. This experience sharpened our ability to think critically and make decisions under pressure. To be more specific, technical skills were also enhanced. Whether it was coding, designing, or implementing a solution, we had hands-on experience that deepened our understanding and proficiency in various technologies.
What's next for blear.ai
As Blear.ai continues to evolve, we are committed to expanding our features to enhance the user experience and strengthen data security further:
Secure Messaging: We plan to implement a secure messaging system that allows users to communicate directly with their psychiatrists within the platform. This feature will ensure all conversations are private and protected, facilitating a safe space for open communication about mental health issues. Integration with Google Calendar API: To improve the convenience and efficiency of scheduling therapy sessions, we intend to integrate Google Calendar API. This will allow users and their psychiatrists to easily schedule and manage appointments directly through Blear.ai, streamlining the process and ensuring that help is just a few clicks away. Enhanced Data Encryption: In our ongoing effort to safeguard user information, we will implement AES-256 encryption, one of the most secure encryption standards available. This will protect all user data stored on our platform, from personal details to journal entries, ensuring compliance with the highest security standards. Compliance with GDPR and HIPAA: As Blear.ai expands, maintaining compliance with GDPR and HIPAA will remain a priority. We are dedicated to upholding the stringent requirements of these regulations, ensuring that our client’s data is handled with the utmost care and legality. Utilizing Data for Research: With the wealth of anonymized data collected from daily reports, Blear.ai hopes to contribute to future studies on mental health. By analyzing trends and keywords from these reports, we aim to provide valuable insights into mental health patterns that can inform better treatment strategies and advance the field of mental health research
Log in or sign up for Devpost to join the conversation.