-
-
Global Markets Opportunity β Bitcoin x Betting Stats
-
Homepage β Bitcoin-Native Sports Betting Experience
-
Live Match Page β Real-Time Betting, Video & Chat
-
Popular & Boosted Bets β Explore Trending Odds
-
Taproot Escrows β Secure Smart Contracts for Bets
-
System Architecture β End-to-End Betting Engine Stack
-
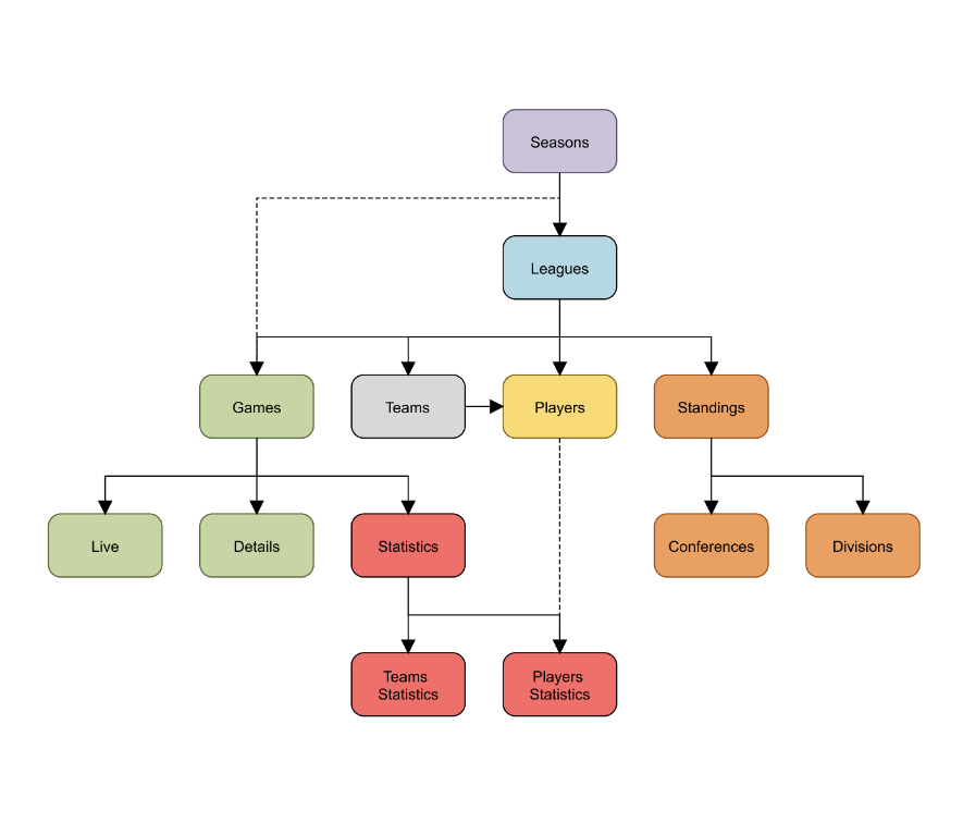
Sports Data Architecture β Teams, Games, Stats Flow
BitBet: Chain on, Game On!
Bet globally. Win instantly. No banks. No limits. Just Bitcoin.
Updated video : https://drive.google.com/drive/folders/1o8nHpV4y6xAIBWTgL9NIbKXJaSAh2zP1?usp=sharing
π§ Inspiration
Traditional sports betting is slow, centralized, and annoyingly regional. Payouts can take days. Banks decline deposits. You're hit with fees, currency conversions, and painful KYC just to place a bet on your favorite team.
Meanwhile, Bitcoin exists. It's fast, borderless, and permissionless. Yet, most sports betting platforms still operate like it's 2005.
BitBet was born out of frustration with legacy systems, and the realization that Bitcoin's potential in gaming and microtransactions is wildly underused. Our goal was simple: build a fast, censorship-resistant, Bitcoin-native sportsbook powered by the Lightning Network and Taproot contracts. One that feels modern, works globally, and respects users' privacy.
βοΈ What It Does
BitBet is a Bitcoin-exclusive sports betting platform that lets users:
- π Place anonymous bets via Taproot smart contracts (escrow)
- β‘ Get instant payouts using the Lightning Network
- π Bet on live matches with real-time odds
- π Track leaderboards, stats, and game data
- π§ View match info, highlights, and chat with other bettors
- π± Access everything via a clean, responsive Next.js frontend
No KYC. No bank delays. Just fast, fair, fun betting... backed by crypto.
π οΈ How We Built It
π§ Backend
- Betting Engine: Handles user actions, bet placement, game tracking, and odds management.
- Lightning Payments: Built using LNBits + LND to handle deposits, withdrawals, and escrow transactions.
- Taproot Escrow Contracts: Used for trustless payouts using Taproot scripts.
- Odds Engine: Fetches and adjusts real-time odds using Sports APIs and an Oracle price feed (Bitcoin/USD).
- Stats Module: Tracks bets, leaderboards, and historical data for gamification.
- Fraud Detection: Detects weird behavior (e.g. exploiting late odds or market delays) using basic ML flagging.
- APIs: Integrate with sports data feeds for live matches, scores, and odds (NBA, NFL, MLB, Soccer).
π» Frontend (Next.js)
- Clean, mobile-first UI inspired by top sportsbooks but fully crypto-native.
- Wallet connection (LNURL or Lightning Address).
- Real-time match view, betting slips, and Taproot Escrow dashboard.
- Built-in live chat for community and match discussions.
π Challenges We Ran Into
- Lightning UX: While fast and powerful, Lightning payments are still clunky for first-time users. We had to build custom UI components for invoices, address resolution, and fallback flows.
- Taproot Escrow Logic: Creating and simulating Taproot smart contract flows for escrow without breaking simplicity took some tweaking. We ended up using MuSig2 for multisig handling.
- Odds Delay + Fairness: Real-time odds aren't easy when latency matters. We had to cache intelligently, implement rollback checks, and build a betting window lockout.
- Frontend Polish: Making something fast and slick on tight timelines meant balancing speed and UI detail; we kept the most important features while cutting fluff.
π Accomplishments We're Proud Of
- Deployed a working MVP that lets you bet with Bitcoin, settle instantly, and view your escrow contracts in a Taproot dashboard.
- Integrated full Lightning payment flows (deposit β bet β withdraw) without touching fiat.
- Created a provably fair betting engine that's global, sleek, and feels like the future of online wagering.
- Built a real-time frontend UI that's more intuitive than most crypto dapps.
- Bonus: made betting feel fun again.
π§ What We Learned
- Bitcoin isn't just "sound money", it's a powerful backend for building fast, censorship-resistant products.
- The Lightning ecosystem is maturing, but still needs UX layers (we built some!)
- Taproot's full potential is still untapped (pun intended), but even basic usage unlocks novel applications.
- Sports betting, when done right, is the perfect real-world use case for microtransactions and instant settlement.
π What's Next for BitBet
- π― Launch Private Beta (May 2025) β Finalize UI polish, onboard early users, and test payouts across regions.
- π± Mobile App β Full-featured Android & iOS app with biometric login and offline betting slips.
- πͺ Taproot Assets β Add rewards via tokenized incentives or NFTs for leaderboard rankings.
- π‘οΈ Enhanced Risk Engine β Use deeper ML to prevent exploits and bot betting.
- π Localized Markets β Expand sports coverage and add regional odds formats (Decimal, Fractional, American).
- π£ Referral & Affiliate System β Boost user growth through viral marketing loops.
We're just getting started.
π BitBet: Where Crypto Meets the Game
Visit us at betting-btc.vercel.app/
Built With
- bitcoinjs
- coingecko
- electrum
- javascript
- lnbits
- lnd
- musig2
- next.js
- railway
- react
- redis
- socket.io
- tailwind
- taproot
- theoddsapi
- typescript
- vercel




Log in or sign up for Devpost to join the conversation.