Inspiration
Save the birds
What it does
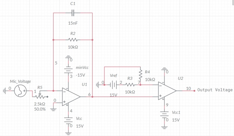
It detects signal changes as birds pass the window, utilizing a low and high pass filter to specify the correct frequency
How we built it
We create developed the circuit schematic and attempted to replicate it with hardware
Challenges we ran into
We did not have all the hardware needed to complete the project, so we could not move to the data collection stage.
Accomplishments that we're proud of
We were happy to create a project.
What we learned
How to properly filter signals and that sound signals are no different from voltage.
What's next for Bird Sensor
We want to get the right parts to develop it further.
Log in or sign up for Devpost to join the conversation.