Inspiration
I had no idea how to create an IoT framework but I really wanted to learn. I pitched the idea to my team and they were on board with the idea. I am interested in integrating exercise and technology so this project has a strong focus on that aspect of the IoT.
What it does
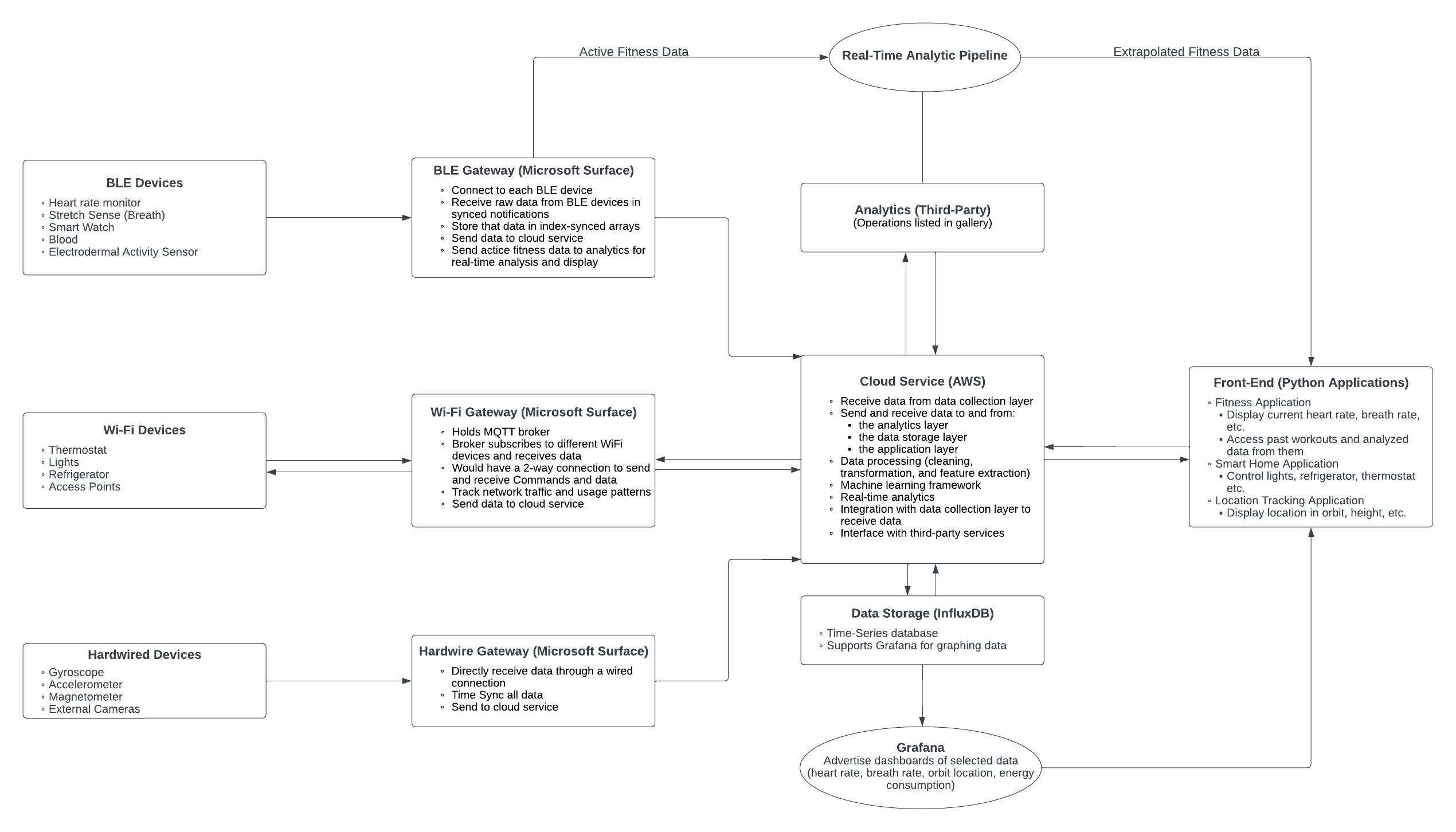
BILLI GoT is an IoT framework that is designed to integrate BLE, Wi-Fi, and hardwired devices into one framework that can be accessed using a few simple application. (Note: This is only a software architecture)
How we built it
We started by picking what devices we would want in our IoT. Then, we decided how we would retrieve data from those devices and how we could manipulate and store that data. After that, we could create a basic structure for the IoT. Finally, we added some extra features that set this project apart from other IoTs.
Challenges we ran into
- We did not know how to create a software architecture.
- Deciding what devices should be included in the IoT or part of a different system.
- Researching the derivable data was very time-consuming.
Accomplishments that we're proud of
- Actually completing the project despite having no idea what we were doing when we started.
- Getting such detailed datasets and figuring out databases to store them and APIs to display them.
What we learned
- The basics of how to create a software architecture.
- How to connect and organize many devices in an IoT.
What's next for BILLI GoT
BILLE GoT shall be fully integrated into the Gateway project before the station is deployed. (or it will be a reference for us to look back at if we're ever creating another software architecture)
Built With
- amazon-web-services
- influxdb
- mqtt
- python
Log in or sign up for Devpost to join the conversation.