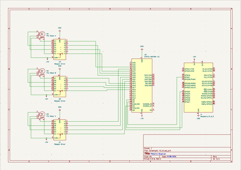
Our inspiration for this project stems from a deep commitment to support our loved ones and the wider community. We recognized the challenges many face in managing their medication, especially the elderly or those with busy lives. In the hustle and bustle of daily activities, it’s all too easy to forget whether you’ve taken your medication, leading to potential overdoses or missed doses. Our innovative pill dispenser aims to eliminate these concerns. Designed for both caregivers and individuals, our pill dispenser offers timely notifications whenever medication is dispensed but not taken. It provides essential details about the medication, including its type and the scheduled times for dosage. This project is a seamless blend of software and hardware. We constructed the physical dispenser using foam boards and pipe fittings, enhanced with 3D-printed modifications and incorporated several microcontrollers with stepper motors and drivers. On the software side, we developed a robust API using Python’s Flask framework. This API serves multiple functions: it stores information about various medications and logs each event of medication dispensing. By tracking these events, the system can determine which medications have been dispensed, which remain, and when each event is scheduled to occur. Throughout the development process, we faced several challenges, particularly in aligning the printed components with the motor mechanism, which is designed to dispense one pill at a time. This experience taught us valuable lessons about database management, the use of stepper motors, and the integration of hardware and software systems. We are excited about the potential for future projects and collaborations stemming from this initiative. We look forward to participating in more hackathons and exploring additional innovations that can further enhance the well-being of those we aim to support.
Built With
- flask
- micropython
- python
- raspberry-pi
Log in or sign up for Devpost to join the conversation.