Inspiration

Starting a business is overwhelming. Entrepreneurs face a maze of decisions: LLC or C-Corp? Delaware or home state? How to handle taxes? What about future funding? The problem is that tax CPAs, corporate attorneys, and business strategists traditionally work in silos—each expert understands their domain but lacks insight into how their advice impacts the others. A tax strategy that saves money today might kill your Series A funding tomorrow. A legal structure that protects assets might create a tax nightmare.

We built Better Call Saul to solve this coordination problem. Our AI-powered corporate law squad brings three specialists together in one place, ensuring entrepreneurs get holistic, coordinated advice instead of conflicting recommendations from disconnected professionals.

What it does

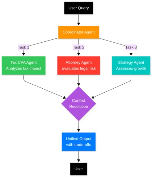
Better Call Saul is a multi-agent AI advisory platform that guides entrepreneurs through business formation and corporate strategy. The system consists of four intelligent agents:

  1. Tax CPA Agent - Analyzes LLC/S-Corp/C-Corp taxation, pass-through vs double taxation, QBI deductions, state tax implications, and payroll strategies
  2. Corporate Attorney Agent - Evaluates liability protection, ownership structures, operating agreements, compliance requirements, state registration, and funding implications
  3. Business Strategist Agent - Advises on growth trajectory (bootstrap vs VC), industry regulations, operational complexity, state selection, employee equity/ESOPs, and exit strategies
  4. Coordinator Agent - Synthesizes insights from all three specialists, identifies conflicts between recommendations, and presents a unified strategic plan with clear trade-offs and next steps

The key innovation: Unlike real-world consulting where these professionals rarely collaborate, our agents work together on every query. The Tax CPA's recommendations are cross-checked against the Attorney's legal concerns and the Strategist's growth plans, ensuring entrepreneurs get integrated, conflict-free advice that considers all angles.

Users simply describe their business situation through a chat interface, and the agent squad collaborates to deliver comprehensive formation strategies covering entity selection, compliance roadmaps, tax optimization, funding preparation, and growth planning.

How we built it

Backend:

  • Built multi-agent system using Google Agent Development Kit (ADK) with Python
  • Deployed agents as a RESTful API service on Google Cloud Run with auto-scaling
  • Powered by Gemini 2.5 Flash model for fast, cost-efficient agent reasoning
  • Implemented proper agent coordination with sub-agents pattern where the Coordinator delegates to specialists and synthesizes their responses
  • Configured CORS for cross-origin requests and session management for conversation continuity

Frontend:

  • Created responsive chat UI with React and Vite
  • Integrated react-markdown for rendering formatted agent responses with proper styling
  • Deployed as static site on Cloud Run with nginx for production serving
  • Implemented real-time loading states and conversation history

Infrastructure:

  • Used Cloud Run's serverless architecture for cost-efficient scaling (stays within free tier when idle)
  • Configured environment variables for API keys and model settings
  • Set up proper health checks and container ports for Cloud Run compatibility

What we learned

Technical:

  • How to architect multi-agent systems with proper coordination patterns
  • Google ADK's agent framework and deployment best practices
  • Cloud Run container requirements (PORT env var, health checks, 0.0.0.0 binding)
  • Session management in stateless serverless environments
  • Docker build context nuances when using --source with gcloud

Domain Knowledge:

  • The real pain point of conflicting advice from independent consultants
  • How tax, legal, and business strategy decisions impact each other
  • The importance of integrated thinking in corporate formation

Product Design:

  • Users need clear, actionable next steps, not just analysis
  • Markdown formatting makes legal/financial advice much more readable
  • Loading indicators are crucial for AI responses that take 10-30 seconds

What's next for Better Call Saul

  • Add document generation - create operating agreements, shareholder agreements, and IRS forms directly
  • Add cost calculator tool for filing fees, compliance costs, and tax projections
  • Create comparison mode - let users evaluate 2-3 entity structures side-by-side
  • Fine-tune agents with real legal/tax database tools for more accurate citations
  • Connect users to real CPAs/attorneys for implementation after AI planning
  • Add collaborative mode for co-founders to discuss recommendations together
  • Create industry-specific templates for SaaS, consulting, e-commerce, etc.

Better Call Saul proves that multi-agent AI systems can solve real coordination problems, making expert advice accessible, integrated, and actionable for entrepreneurs worldwide.

Built With

Share this project:

Updates