Inspiration
As new parents, we recognized how overwhelming it can be to understand and monitor a newborn's patterns—especially when you're busy managing sleep, feeds, and diapers. While existing baby tracking apps often rely on charts and summary cards, they still require parents to interpret the data themselves and do their own analysis. We found this approach lacking in efficiency and clarity, particularly for exhausted new parents. That’s why we created Beebi, an Android app designed to go beyond static reports. Our goal is to transform raw baby activity logs into actionable insights, using AI agents to make data-driven parenting both simpler and more intuitive.
What it does
Beebi empowers parents to log daily baby care activities—sleep, feedings, diaper changes, and more—and receive AI-generated insights in real-time. Through an integrated chatbot powered by Google’s ADK and LLMs, parents can ask questions like “is everything good of my baby feed for past two weeks?” or “how's my baby diaper, any abnormal for the past month?” and get smart, conversational answers. Instead of digging through charts, users get direct, contextual responses that help them better understand their baby's development.
Parents can also ask general questions like “how's my baby's sleep, diaper and feed pattern for the past 15 days, can give me a comprehensive report?”—and the AI agent will generate a comprehensive, section-by-section summary, along with personalized insights and any areas of concern or suggested improvements.
For example:
_“Over the past 7 days, Kai has averaged 14.2 hours of sleep per day, with improving overnight consistency. Daytime naps are becoming shorter but more structured. Feeding volume has increased by 15%, especially in the afternoon sessions, indicating healthy growth. Diaper frequency is stable, with a healthy ratio of wet and dirty diapers.
However, Kai's overnight wake-ups have slightly increased in the past three days, which may be worth monitoring. Additionally, the last two days show a drop in morning feeding volume—this could be due to cluster feeding in the evenings, but should be observed to ensure it's not a sign of reduced appetite.”_
By highlighting both strengths and potential issues, Beebi helps parents not only reflect on past behavior but also proactively respond to early signals, making it a smart and supportive co-pilot in the parenting journey.
How we built it
- Google ADK to build and orchestrate multi-agent AI architecture
- LLMs (Gemini) to generate personalized insights and summaries
- Vertex AI Agent Engine to host and manage the AI agents
- FastAPI for exposing the AI interface via an endpoint
- Google Cloud Run to host the FastAPI backend as a scalable REST API
- Android (Java/Kotlin) for the native mobile app
- Node.js + Express for the backend server (event logging)
- Azure SQL Database to store structured baby care event data
Challenges we ran into
A key challenge we faced was designing the tool functions within each sub-agent to return meaningful insights without overloading the large language model. We needed to ensure that each tool provided enough context for accurate, relevant responses while avoiding excessive data input that could lead to hallucinations, increased latency, or timeout errors. This required careful prompt design, data filtering, and iterative refinement of the agent workflows. Deployment was another key obstacle. Integrating Google ADK with Vertex AI or Cloud Run is still an emerging workflow. The developer tooling (gcloud, ADK CLI) and documentation are evolving, which meant navigating deployment inconsistencies and limited community support. Setting up a reliable inference endpoint required manual configuration, testing, and adjustments to containerized infrastructure.
Accomplishments that we're proud of
We successfully connected our AI agent system to an Azure SQL Database, enabling real-time access to structured baby care data such as sleep, feeding, and diaper events. This allows our large language model (LLM) to generate personalized, data-driven insights grounded in actual user records.
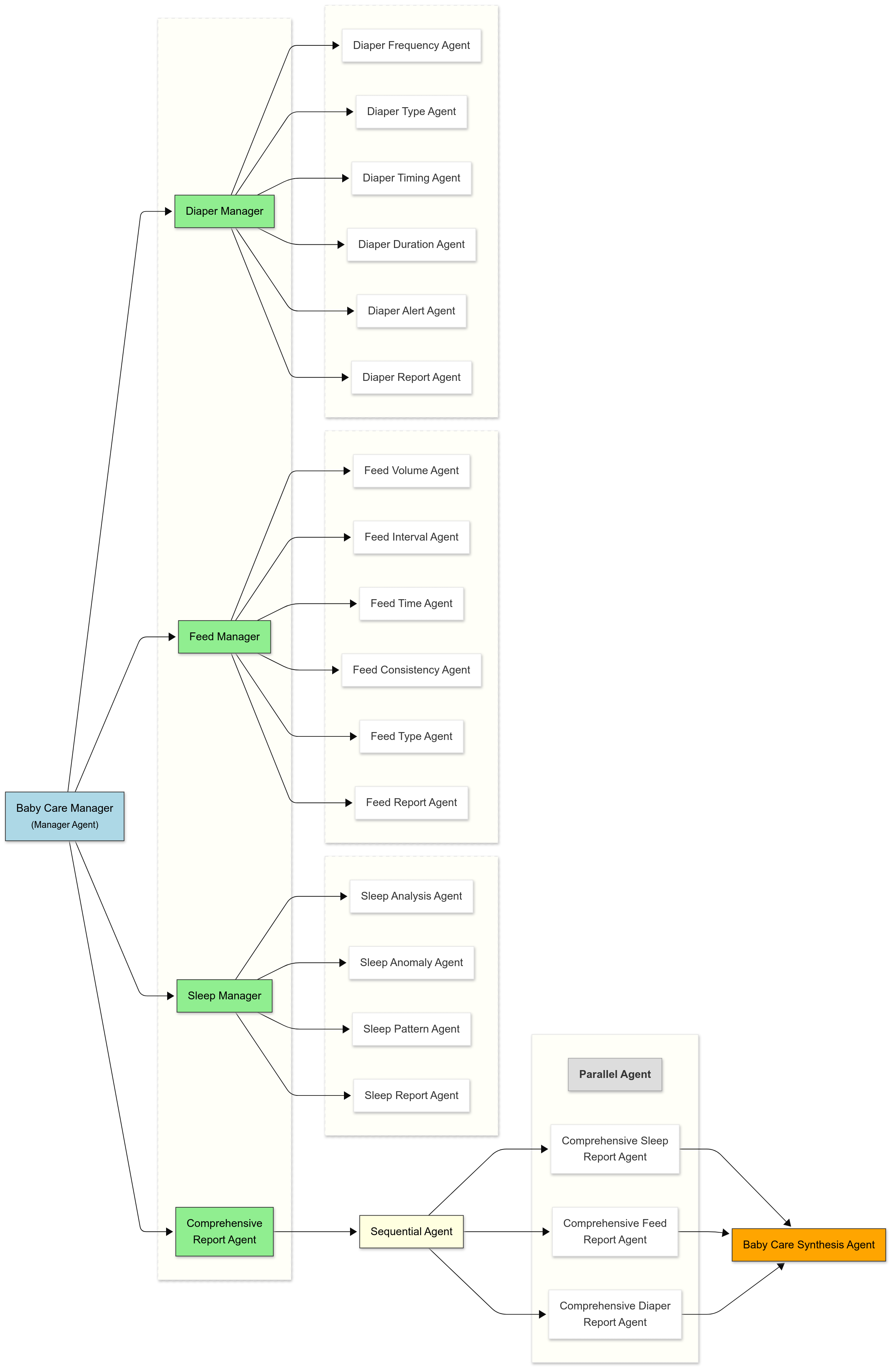
Using Google ADK Web, we built and tested a multi-agent architecture that routes user questions to the most appropriate sub-agent—for example, sleep-related queries are handled by the sleep agent, while feeding-related queries go to the feed agent. Each sub-agent is equipped with tool functions that define the exact logic and structure required to query relevant information from the database.
We implemented parameter extraction pipelines where the AI model transforms natural language questions into structured parameters—such as date ranges, event types, or metric targets—which are then used to dynamically build queries against the SQL backend. These parameters are passed into the sub-agent’s tool function, which retrieves the relevant data slice and returns it to the LLM for summarization. This architecture allows for granular data access while keeping the LLM response grounded, accurate, and context-aware.
Additionally, we have completed the deployment of the AI agent layer using Vertex AI Agent Engine, with FastAPI hosted in Google Cloud Run to provide a secure, scalable interface for real-time querying and integration with our mobile app.
What we learned
This project significantly enhanced our understanding of AI agent orchestration with Google ADK, especially how to design effective tool functions that interact with real-world data. We learned how to connect an LLM-based agent system to a cloud-hosted SQL database, structure prompt logic for accurate results, and ensure the conversation remains grounded in real, queryable records. This required balancing prompt length, context clarity, and system performance.
We also deepened our knowledge of cloud infrastructure and DevOps by deploying production-grade AI endpoints using FastAPI and Cloud Run, integrated seamlessly with the Vertex AI Agent Engine.
What’s next for Beebi
We’re continuing to build on our working deployment by expanding the system’s capabilities. Planned features include:
- Speech-to-text input to streamline event logging for busy parents
- Predictive analytics such as sleep irregularity detection or feeding need forecasts
- Ongoing fine-tuning of AI agents to improve the accuracy and completeness of answers
- Performance enhancements to reduce load time and improve response speed for real-time insights
- Behavioral alerts for outliers and sudden changes in sleep, feeding, or diaper patterns
- Dashboard visualizations powered by AI-generated summaries
Our ultimate goal is to make Beebi a proactive parenting assistant that not only summarizes past behavior but helps families make informed, confident decisions about their baby’s care.
Built With
- android-(java/kotlin)-for-the-mobile-app
- azure
- express.js
- fastapi
- gemini
- google-adk
- google-cloud
- google-cloud-run-for-deployment
- node.js
- python
- vertexai
Log in or sign up for Devpost to join the conversation.