Inspiration
Triage is where teams lose the most time in incident & bug flow. I wanted a tiny, reliable helper that reads a free-text report and instantly proposes Category, Severity, and a crisp Summary — with or without cloud access.
What it does
Bedrock Triage Agent takes a plain-English description (e.g., “Checkout page fails with NullPointerException…”) and returns:
- Category: BUG / FEATURE / QUESTION
- Severity: CRITICAL / HIGH / MEDIUM / LOW
- Summary: One-line, actionable title
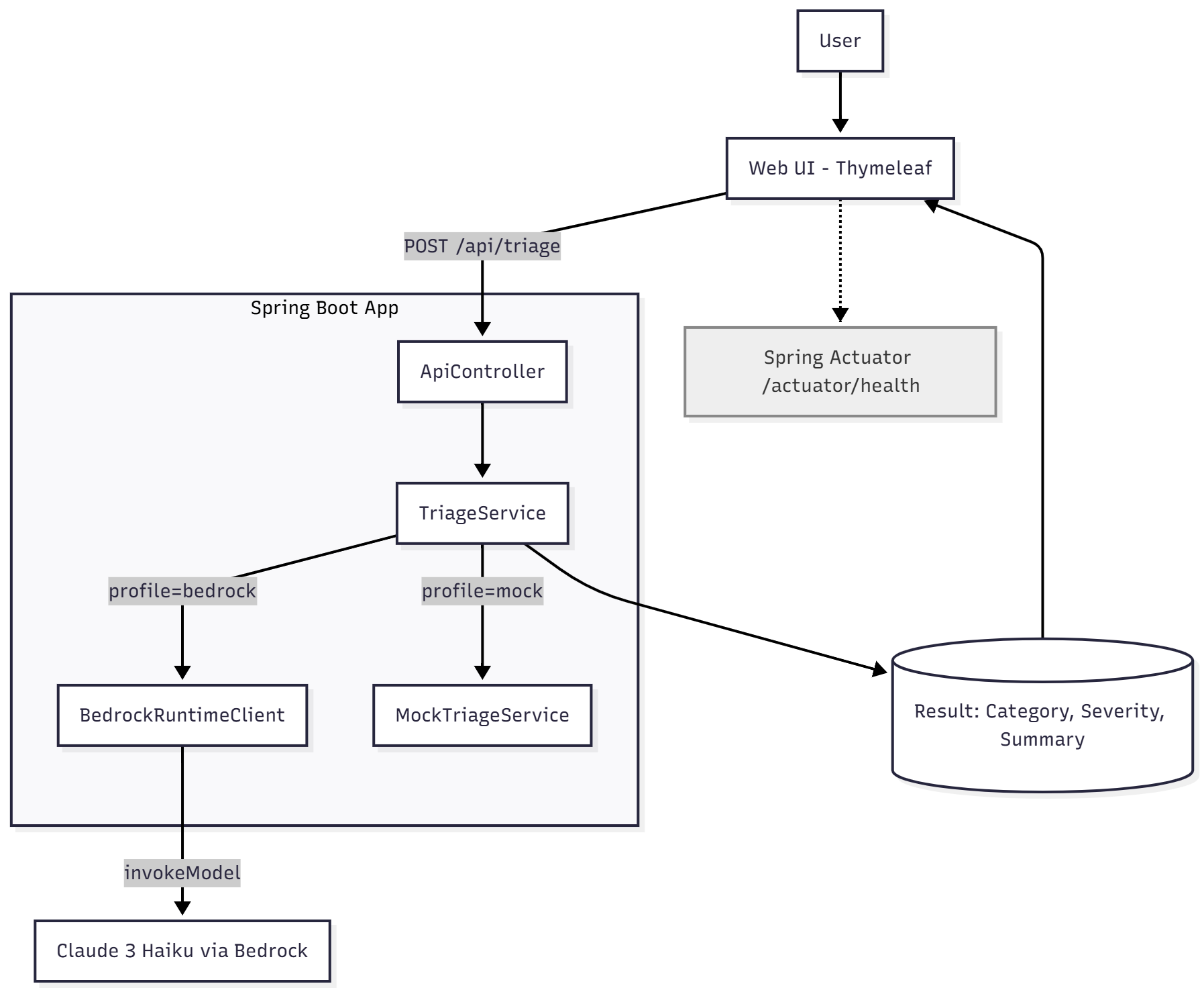
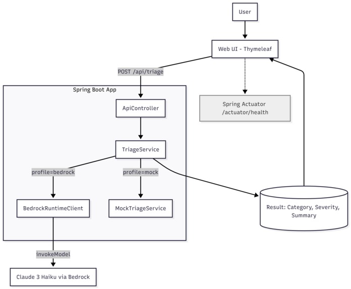
It ships with:
- A lightweight web UI (Thymeleaf) at
/ - A simple JSON API at
POST /api/triage - Two profiles:
mock→ fully offline, deterministic results (no AWS needed)bedrock→ real call to Amazon Bedrock (Claude 3 Haiku) via AWS SDK v2 + SSO
How I built it
- Spring Boot 3 (Web, Actuator, Thymeleaf)
- AWS SDK v2 (
bedrockruntime,sso,ssooidc) - Clean service split:
ApiController→ REST endpoints & UI routesTriageService→ calls Bedrock (or MockTriageService for offline)BedrockConfig→ builds the Bedrock client based on profile/region
- Prompt engineering to map model output into structured fields.
Why it’s functional for judging
- One-command local run (no AWS required):
mvn -q spring-boot:run -Dspring-boot.run.profiles=mock - Real Bedrock run (optional):
1)aws configure sso --profile bedrock-sso
2)mvn -q spring-boot:run -Dspring-boot.run.profiles=bedrock
Challenges
- Getting SSO + Bedrock working cleanly with the Java SDK.
- Designing a prompt that is short, consistent, and easily mappable to enums.
- Providing a deterministic offline mode so anyone can try it instantly.
Accomplishments
- End-to-end triage working from UI and API.
- Runs with or without AWS access.
- Clear README + quickstart + architecture diagram.
What I learned
- Practical Bedrock integration patterns in Java.
- Small prompt tweaks dramatically change consistency.
- Keeping the API contract tight makes the UI trivial.
What’s next
- Multi-label categorization & confidence scores.
- Slack/Jira integration for one-click ticket creation.
- Docker image + ECS/Fargate deploy.
Built With
- amazon-bedrock
- amazon-web-services
- aws-sdk-java-v2
- claude-3-haiku
- css
- html
- java
- maven
- spring-boot
- sso
- thymeleaf
Log in or sign up for Devpost to join the conversation.