Inspiration
Our primary inspiration came from two major trends: the global explosion of K-Beauty (Korean Beauty) and the pain point of planning highly specialized trips. we noticed that travelers spend weeks manually researching, coordinating appointments, and cross-checking availability for premium services (like specialized skin treatments or plastic surgery in Seoul). we were inspired to create a system that uses AI to instantly build the perfect, personalized itinerary and handle the complex logistics request process, dramatically reducing the user's planning burden.
What it does
The AI Beauty Tour Solution is an intelligent itinerary planning and request platform that curates personalized beauty and wellness travel experiences. Users define their Date, Theme (e.g., Hair Salon, Skin Clinic), and budget. The AI engine instantly generates diverse, customized Solution Packages that feature beauty services, hotel recommendations, and optional flight details.
The system generates a detailed, optimized itinerary and sends a consolidated booking request to all associated vendors (clinic, hotel, etc.) on the user’s behalf. The platform manages the confirmation process and notifies the user once availability is secured, transforming a multi-step, research-intensive process into a single, confident request.
How we built it
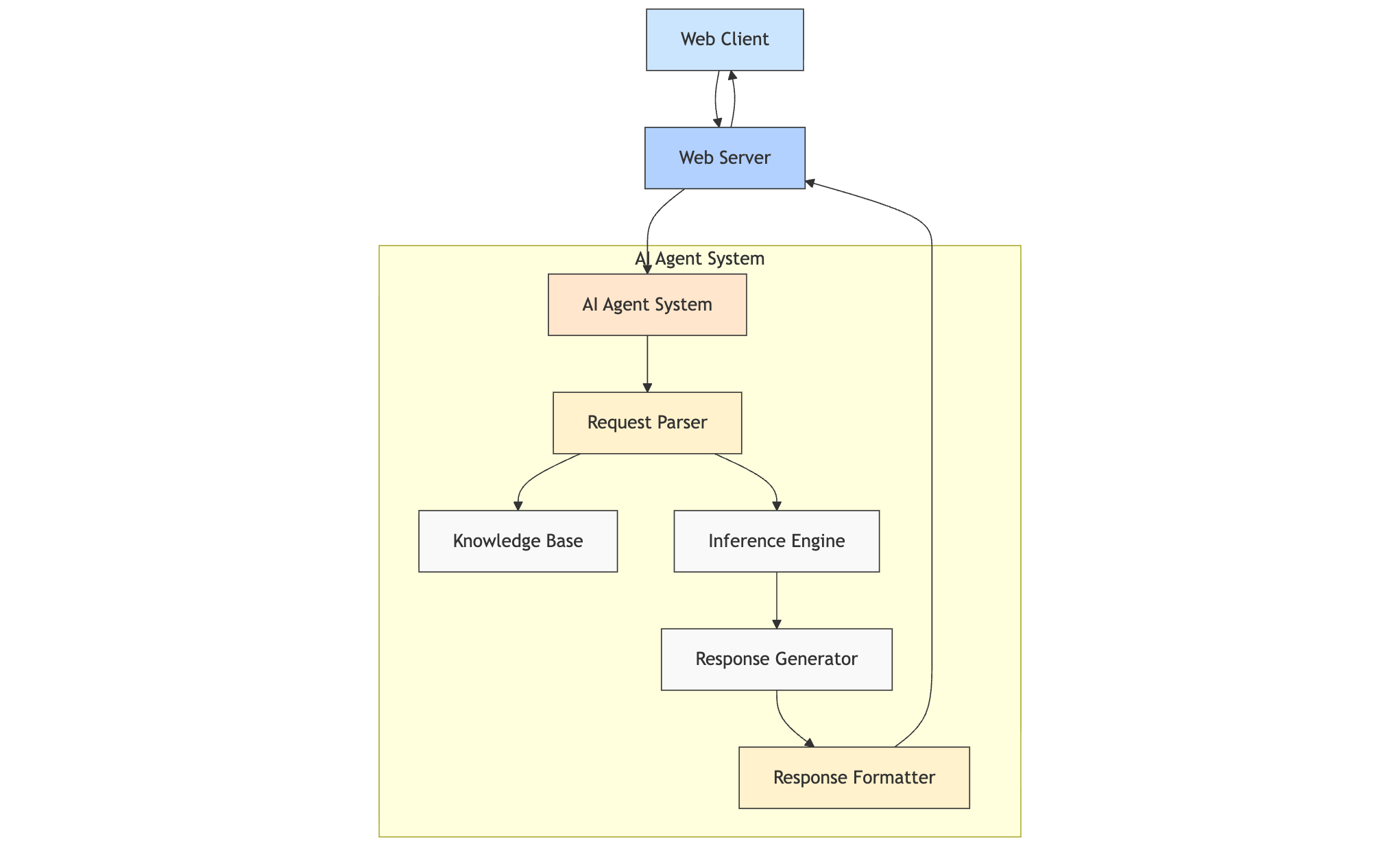
We architected BTS as a modern, scalable monorepo using a microservices approach with four distinct packages:
Frontend (Web Package): Built with SvelteKit 5 and TailwindCSS 4, featuring a responsive interface with real-time form validation, interactive date pickers, and dynamic cost calculations. The UI supports multi-region selection and theme customization with smooth animations and mobile-first design.
Core Business Logic: TypeScript-based core package defining all data models, type definitions, and business rules. This includes journey generation interfaces, schedule management systems, and region configurations supporting 10 global destinations with localized pricing and availability.
Infrastructure Layer: AWS-integrated infra package leveraging Bedrock AI services, S3 storage, and Google GenAI for multi-modal content generation. Handles secure API communications, image generation for marketing materials, and conversation management for natural language processing.
AI Agent System: Python-based agentcore using Bedrock Agent Runtime with knowledge base integration. Features intelligent query classification, specialized trip planning agents, and memory management for contextual conversations. Deployed using SST (Serverless Stack) for auto-scaling and cost optimization.
Challenges we ran into
The most significant challenge was integrating AWS Bedrock Knowledge Base with our AI agent system. We discovered that knowledge bases cannot be provisioned programmatically through Infrastructure as Code (IaC), requiring manual setup and configuration. This created deployment complexity and made our CI/CD pipeline less automated than desired.
Additional challenges included:
- Cross-package dependency management in the monorepo structure while maintaining clean separation of concerns
- Real-time cost calculation across multiple currencies and regional pricing variations
- AI response consistency ensuring generated itineraries always include proper cost breakdowns and realistic scheduling
- Multi-modal AI integration combining text generation with image creation for comprehensive travel packages
Accomplishments that we're proud of
We created an end-to-end AI-powered scheduling system that transforms multi-week travel planning into a streamlined, intelligent experience. Key achievements include:
- Intelligent Query Classification: Our AI agent automatically detects whether users need trip planning or general assistance, routing requests to specialized handlers
- Dynamic Cost Optimization: Real-time budget utilization calculations with smart recommendations for maximizing value within user constraints
- Multi-Regional Support: Comprehensive coverage of 10 global beauty tourism destinations with localized pricing, cultural considerations, and regulatory compliance
- Scalable Architecture: Clean separation between frontend, business logic, infrastructure, and AI components enabling independent scaling and maintenance
- Natural Language Processing: Users can express complex requirements in plain English, which our AI translates into structured, actionable itineraries
What we learned
Through building BTS, we gained valuable insights into modern AI application development:
AI Integration Complexity: Working with multiple AI services (Bedrock, GenAI) taught us the importance of fallback strategies and response validation. AI outputs require careful structuring and error handling to ensure consistent user experiences.
Monorepo Architecture Benefits: The package-based structure significantly improved code reusability and maintainability. Shared TypeScript types between frontend and backend eliminated API contract mismatches and accelerated development.
Serverless Deployment Challenges: While SST provided excellent developer experience, we learned that certain AWS services (like Knowledge Bases) still require manual configuration, highlighting the current limitations of fully automated infrastructure provisioning.
User Experience in AI Applications: Balancing AI automation with user control is crucial. Users want intelligent suggestions but also need transparency in pricing, scheduling, and the ability to customize recommendations.
Global Localization Complexity: Supporting multiple countries revealed the intricacies of international travel planning - from visa requirements to cultural preferences in beauty treatments and recovery expectations.
What's next for AI Beauty Tour Solution- BTS
We're expanding BTS into a comprehensive global beauty tourism platform with several key initiatives:
Enhanced AI Capabilities: Implementing computer vision for clinic verification, sentiment analysis of reviews, and predictive modeling for optimal treatment timing based on seasonal factors and personal recovery patterns.
Marketplace Integration: Direct partnerships with verified clinics, hotels, and transportation providers for real-time availability and instant booking confirmation, eliminating the current request-based system.
Mobile Application: Native iOS and Android apps with offline itinerary access, real-time notifications, emergency contact integration, and GPS-guided navigation to appointments.
Expanded Global Coverage: Adding 15+ new destinations including Dubai, Singapore, India, and Eastern European countries, each with localized payment methods, language support, and regulatory compliance.
Community Features: User reviews, photo sharing, recovery progress tracking, and peer-to-peer advice forums to build a comprehensive beauty tourism community.
Enterprise Solutions: B2B packages for travel agencies, medical tourism facilitators, and corporate wellness programs with bulk booking discounts and dedicated account management.
Built With
- amazon-web-services
- python
- sst
- strands
- svelte
- typescript
Log in or sign up for Devpost to join the conversation.