Inspiration
The inspiration for Basil came from seeing just how much food gets wasted every day. In Canada alone, nearly half of all food goes uneaten. That waste doesn’t just hit people’s wallets—it contributes to greenhouse gas emissions and worsens food insecurity. At the same time, we noticed that busy families and young professionals often don’t have the time or energy to plan meals around what they already have at home. We wanted to build something simple and accessible that could help households save money, eat better, and waste less. That’s how Basil was born.
What it does
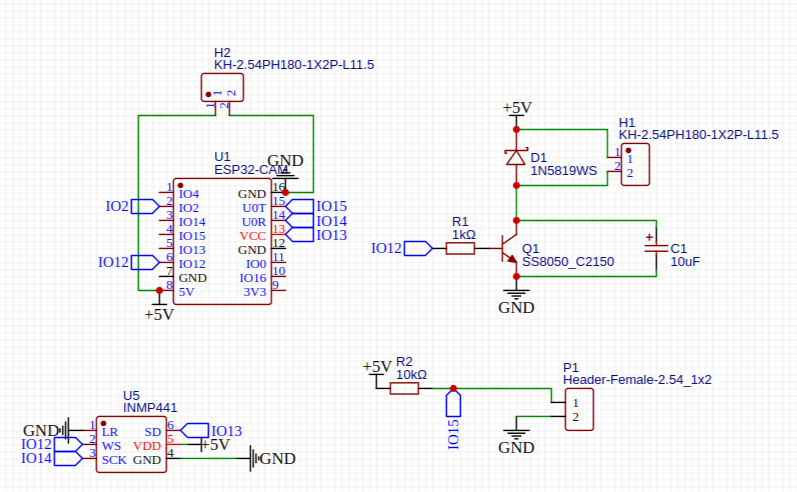
Basil transforms any refrigerator into a smart culinary assistant. Using a small ESP32 chip with a camera, Basil continuously monitors what’s inside your fridge. From there, users can ask questions like:
“What can I make for dinner with what’s left?”
“Which foods should I eat before they expire?”
“What are some healthy breakfast ideas with what I’ve got?”
Basil responds with recipe suggestions, expiration reminders, and even nutritional advice. It’s all designed to be as simple as possible—just a voice prompt or a quick glance at the mobile app, and you’re ready to go.
How we built it
We started with affordable, accessible hardware: the ESP32 microcontroller and a camera module. These allowed us to run lightweight image recognition models to identify and track food items in real-time. On the software side, we designed Basil’s backend to connect the fridge inventory to a recipe database, filtering for dietary preferences and time constraints.
To make Basil user-friendly, we developed a voice interface alongside a companion mobile app. The goal was to let users interact naturally, whether they preferred quick voice commands while cooking or a visual inventory check on their phones.
Challenges we ran into
Hardware limitations: Running computer vision on a small chip like the ESP32 meant optimizing every step.
Food recognition difficulties: Distinguishing between similar items, like sauces or different leafy greens, took lots of extra training and adjustments.
Design trade-offs: We wanted Basil to feel effortless, but also powerful enough to be useful. Balancing simplicity and functionality was a constant challenge.
Keeping it affordable: Ensuring that Basil could stay inexpensive while still being reliable required careful component sourcing and cost planning.
Accomplishments that we're proud of
Building a working prototype that can recognize fridge items in real time.
Creating a natural voice interface that makes interacting with Basil easy and intuitive.
Designing a solution that’s modular and affordable, unlike $2500+ smart fridges on the market today.
Developing a business model that balances accessibility with sustainability, offering both one-time hardware and optional premium features.
What we learned
We learned that the key to innovation often lies in combining existing technologies in new ways. By leveraging affordable hardware and open-source AI models, we were able to create something impactful without reinventing the wheel. We also learned the importance of focusing on user experience—people don’t want a fridge that feels complicated, they want one that just works. Finally, we gained valuable experience in balancing technical feasibility with economic viability, ensuring Basil is not only functional but scalable.
What's next for Basil
Looking ahead, we’re excited to:
Expand Basil’s image recognition with larger datasets and better accuracy.
Add features to the mobile app, like grocery list generation, a potential subscription service, freshness tracking, and recipe sharing.
Offer premium options such as personalized nutrition advice and smart kitchen integrations, or clear basil food containers that support the software.
Build partnerships with retailers and appliance makers to make Basil more widely available.
Our long-term vision is for Basil to become a staple in modern kitchens, helping families reduce waste, save money, and enjoy healthier meals. Basil isn’t just about what’s in the fridge—it’s about making everyday cooking easier, smarter, and more sustainable.
Built With
- esp32
- python
- typescript
Log in or sign up for Devpost to join the conversation.