Inspiration

I was just inspired to make this because I realized I never checked my bank account and realized that if I made small improvements, it could set me up for success.

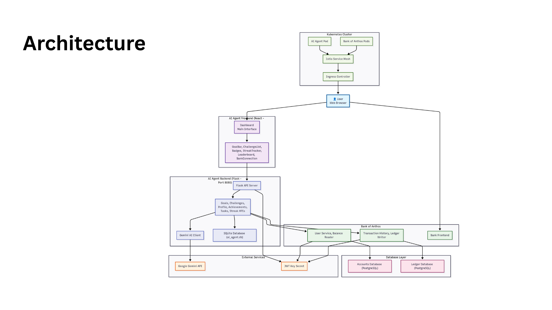
What it does

The app is simple, it's a gamified version of finances that takes data from bank of anthos and plugs it into Gemini to recieve data and its makes that data look pretty.

How we built it

Simple react frontend and flask backend. Calls gemini with formatted string with variables like transaction history or budget and returns json that the frontend presents.

Challenges we ran into

I had difficulty using GKE for the first time, I didn't know how to properly build containers so had a lot of fun asking gemini how to properly build and deploy through yaml and docker.

Accomplishments that we're proud of

I'm proud of just finishing my first hackathon

What we learned

I learned that hackathons are hard and that planning is especially key. I hope to continue doing hackathons to find a really good idea to expand upon and to decrease my reliance on A.I and build my coding skills.

What's next for BankQuest

Share this project:

Updates