Inspiration
Copy - Trade on CeFi, where the user does not need to know advanced trading technics, just follow one experienced trader. That does not exist on DeFi Yet. That is what we are building. Also from the recent unfortunately events of mismanagement of funds, caused by lack of transparency.
What it does
Bancambios Vaults Simplifies the DeFi experience, it does risk assessment, and offers a simplify way to participate on DeFi without expert knowledge. Similar to Copy-Trade on CeFi, we can call it "copy dGen". It is the delegation of Funds without the Custody of Funds. Basically with 1 click you can perform several DeFi activities in order to accumulate "yield" in a secure and liquid way. For example first Vault will do in one click Liquid Staking to get ARY on $NEAR then it will join a LP with a pairing of stNEAR and SWEAT for example to get APR on SWEAT or other NEAR-based Token. Or Stake ENAR then join a Lending protocol, Then we implement the stop loss on Farming, where user can set stop-loss on the pairings when joining LPs. Everything in a transparent way.
How we built it
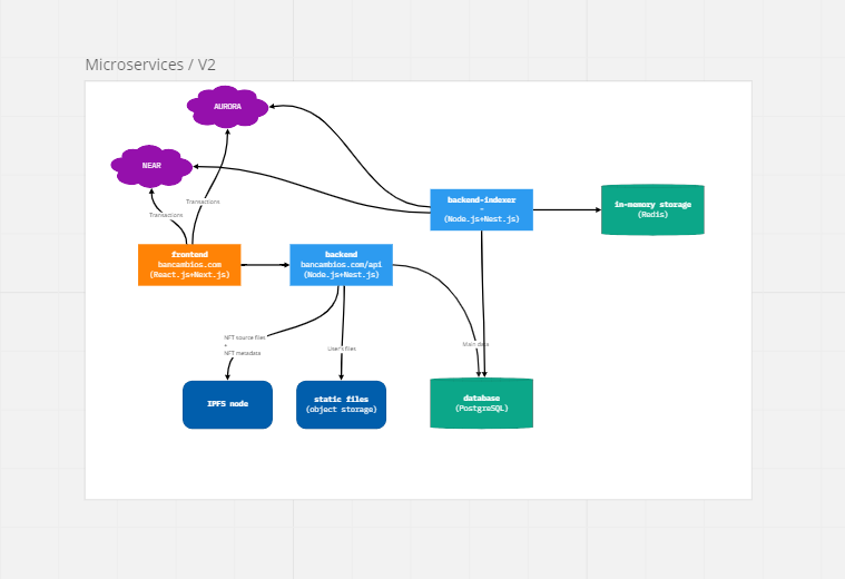
All smart contracts are built on Rust, front-end is on Reactjs, Web3 Wallet Module on WebAssambly, Storage on Phala Network, Datrics, Wombi, Flux, API3. We are using either use wNEAR or stNEAR as Liquid Staking, and other API for orderbooks, liquidity pools.
Challenges we ran into
There are 2 major challenges; one is do the set up for stop loss on the Farms i.e. to do stop loss at the moment to join a 50%-50% pairing on an LP, if one of the coins on the pairing goes below a certain level, previously configurated on the parameter it will automatically unstake both coins on the LP in order to avoid impermanent loss, and viceversa it can be take-profit call, and leave the LP whenever a profit parameter is configurated, i.e. take profit on the LP/Farms. Also the challenge is how to perform Staking, Farming, and delegation of funds without loosing custody of the funds. Other challenge will be to perform this activities from different chains at the same time.
Accomplishments that we're proud of
Well on NEAR Ecosystem we are proud we created about 1,000 new wallets during our different events, also we created our dot near wallet in December 2020, before almost everyone. As well we are proud to be Ecosystem Partners at NEARCON.
What we learned
We learned by facing several blockers, every time we learn more about the programmability of Rust and NEAR. We keep maneuvering and discovering new paths. We learned that call functions between chains like Cosmos via IBC and Polkadot will be possible in the near future. All DeFi actions will be inter-chain environment. However we learned the vulnerabilities of the cross-chain. We will wait for new updates to implement cross-chain functionalities.
What's next for Bancambios AUM
Next it is our fundraiser to launch test net and then our MVP of our first 2 Copy-DeFi strategies on Alpha. And the stop loss on Farming to avoid Impermanent loss, and take profit on farming.


Log in or sign up for Devpost to join the conversation.