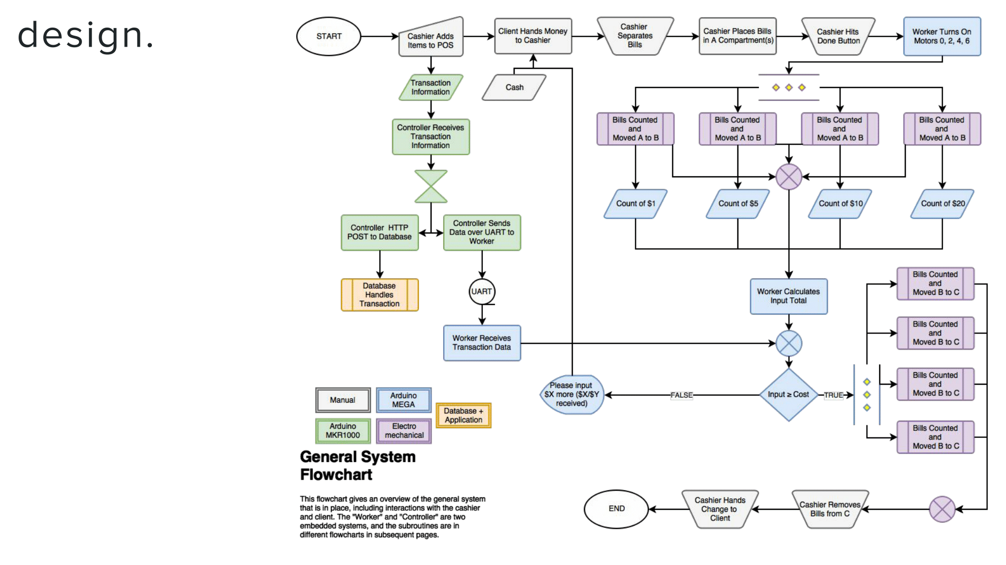
At the beginning of the semester we were told by a local coffee shop owner that he finds that the balance of cash register can be anywhere from $10 to $20 short at the end of the day. After further investigation, we gained insight into the stresses put on a cashier to quickly and accurately complete the tasks of sorting bills and doing math to make change. The goal of our project is to build a device that integrates into the drawer of a standard cash register that will reduce opportunity for human error during cash-based transactions. The device will keep track of the current balance of the register as well as assisting in sorting out change to give to the customer. The project will have mechanical, hardware, and software components. On the mechanical side, the device will physically distinguish which bills are meant to be given as change at the end of a given transaction and sense the current balance. On the hardware side, we will be using a microcontroller (MCU) to interface with both the cloud backend and the sensor hardware. On the software side, we will be integrating with a database and providing a client application.


Log in or sign up for Devpost to join the conversation.