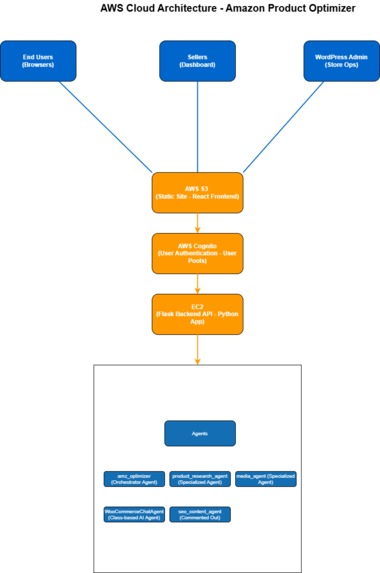
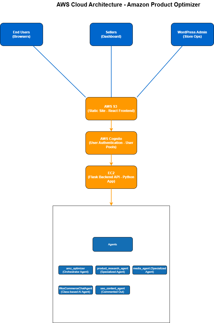
Amazon Product Optimizer is an AI-powered platform that helps Amazon sellers improve their product listings using a combination of text and image optimization. It analyzes existing listings, studies competitor data, and enhances both the SEO content and product visuals through AI-driven automation. At the heart of the system lies AgentCore Runtime — a modular orchestration engine that coordinates multiple AI agents to perform specialized tasks, such as data extraction, SEO generation, and media transformation.
Inspiration The idea was born from observing how countless sellers struggle to stand out on Amazon, not because of poor products, but because of poor presentation. What if one intelligent system could: Learn from your competitors Rewrite your titles and descriptions with better SEO And even transform your product images into eye-catching media That question led to the creation of AgentCore, designed to think, analyze, and generate—autonomously.
How We Built It AgentCore Runtime AgentCore is a containerized AI orchestration framework that functions as the project’s brain. It operates as a persistent runtime that spawns, manages, and synchronizes multiple agents in a controlled workflow. Each agent has a single responsibility: Scraper Agent - Extracts product data Analyzer Agent - Identifies keywords, price trends, and competitor strategies SEO Agent - Generates optimized titles, bullet points, and descriptions Media Agent - Enhances product images or creates promotional short videos Coordinator Agent - Oversees communication, error recovery, and flow control etc ( Check the demo for full capabilities )
What We Learned Building AgentCore was a deep dive into designing autonomous, modular AI systems that can coordinate seamlessly across multiple services and models. Here’s what we learned: Agent Orchestration Logic: Designing an internal state machine that lets agents communicate asynchronously without race conditions or blocking behavior. Dynamic Prompt Engineering: Implementing a self-refining mechanism where one agent’s output becomes the refined input for another, improving result accuracy. Context Sharing: Building an internal “context store” in AgentCore that allows agents to reuse relevant data instead of re-calling models unnecessarily—cutting Bedrock API costs. Fault Tolerance: Handling mid-sequence errors gracefully by isolating failed agent calls, retrying automatically, and preserving workflow state. Parallelization: Learning how to batch independent agents (like media and SEO) in parallel to boost overall performance.
Challenges We Faced Most challenges revolved around AgentCore’s orchestration complexity and ensuring reliable coordination among multiple agents and AI models. State Management: Maintaining workflow continuity when an agent failed mid-process. We solved this by designing a persistent context layer with recovery checkpoints. Inter-Agent Communication: Passing structured data (like keyword lists or image URLs) between agents without serialization errors required custom message schemas. Prompt Consistency: Different agents required different tones and constraints. Keeping their outputs stylistically aligned was a constant balancing act. Concurrency Control: Running multiple Bedrock calls at once led to token rate limits; we introduced a queue-based execution model inside AgentCore. Model Coordination: Combining text and image generation workflows meant synchronizing different model latencies and output formats. Debugging Complexity: Because the runtime operates as a distributed system, tracking a single failure through multiple agents required deep logging and traceability.
The Outcome AgentCore successfully demonstrated how a coordinated AI agent ecosystem could autonomously analyze, optimize, and enhance Amazon listings end-to-end. The system transforms data into insight, and insight into actionable content — all through orchestrated intelligence.
What’s Next Introduce visual flow monitoring for AgentCore to visualize agent interactions Add multi-marketplace support (Etsy, Shopify) Enable plug-in agent extensions for third-party tools (analytics, pricing engines) Deploy AgentCore Runtime as a reusable orchestration engine for other AI workflows beyond e-commerce.
Built With
- amazon-bedrock-(llms)
- amazon-bedrock-agentcore
- amazon-cloudwatch
- amazon-ec2
- amazon-web-services
- aws-sdk-for-python-(boto3)
- cognito
- github
- python
- rest-apis
- s3
Log in or sign up for Devpost to join the conversation.