💡 Inspiration
The content creation struggle is real. Every day, millions of creators stare at blank screens, trying to turn a simple idea into engaging content. We've all been there – you have a great concept for a video, but you're stuck on:
- How to structure the script? 📝
- What should the caption say? 💬
- How will it actually look? 👁️
After countless conversations with content creators, influencers, and small business owners, we discovered a common pain point: the gap between idea and execution.
AutoReel was born from this frustration. We wanted to create a bridge between creativity and execution – a tool that could take your raw idea and instantly transform it into a complete content package, ready for production.
🎯 What it does
AutoReel is an intelligent content creation platform that transforms your simple ideas into complete social media content packages in under 30 seconds. Here's what makes it special:
🤖 AI-Powered Content Generation
- Smart Script Writing: Input a basic idea and get a detailed, scene-by-scene script breakdown
- Automatic Caption Creation: Generate engaging captions with relevant hashtags and emojis
- Visual Scene Generation: AI creates images for each scene to help visualize your content
- Platform Optimization: Content specifically tailored for TikTok, Instagram Reels, and YouTube Shorts
📱 Interactive Mobile Preview
- Realistic Phone Container: iPhone-style mockup with authentic details
- Scene Carousel: Auto-advancing slideshow of your generated scenes
- TikTok-Style UI: Complete with likes, comments, shares, and user interface elements
- Interactive Controls: Click to navigate scenes manually or let them auto-advance
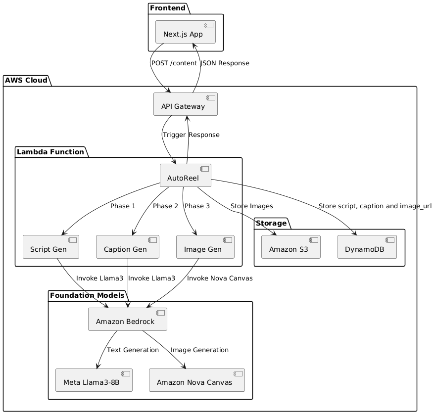
🛠️ How I built it
AutoReel leverages a modern serverless architecture combining Next.js frontend with AWS backend services to deliver lightning-fast AI content generation.
🏗️ Technology Stack
- Frontend: Next.js 15 + TypeScript + Tailwind CSS for responsive, type-safe UI
- Backend: AWS Lambda + API Gateway for serverless compute and API management
- AI Engine: Amazon Bedrock (Meta Llama3-8B + Nova Canvas) for text and image generation
- Storage: Amazon S3 for scene images + DynamoDB for content tracking
⚡ Three-Phase AI Pipeline
- Script Generation (2-3s): Llama3 creates platform-specific scripts with scene breakdowns
- Caption Creation (1-2s): AI generates engaging captions with hashtags and emojis
- Visual Generation (10-15s): Nova Canvas creates images for each script scene
🎯 Key Technical Innovations
- Smart Prompt Engineering: Platform-specific prompts ensure TikTok/Instagram/YouTube optimization
- Robust AI Parsing: Flexible response handling that works with various AI output formats
- Interactive Mobile Preview: Authentic TikTok-style UI with auto-advancing scene carousel
- Serverless Scalability: Pay-per-use architecture that scales from 0 to millions of requests
The entire pipeline processes user input through API Gateway → Lambda → Bedrock, returning complete content packages in under 30 seconds.
🚧 Challenges I ran into
• AI Response Consistency & Parsing: Different AI models returned varying formats (JSON, plain text, code blocks), solved by building a robust parsing system that tries JSON extraction first, then falls back to structured text parsing, while handling unpredictable AI responses gracefully.
• Serverless Performance Optimization: Lambda cold starts caused 2-3 second delays and large response payloads (>6MB) from AI-generated images threatened API stability, mitigated by optimizing memory allocation to 128MB, implementing AWS service connection pooling, streaming images directly to S3, and adding progress indicators.
• Framework Migration & Mobile Accuracy: Complete Vite to Next.js migration required systematic component-by-component updates while preserving all functionality, plus creating an authentic mobile preview demanded extensive research into TikTok UI measurements, responsive design implementation, and platform-specific elements.
🏆 Accomplishments that I'm proud of
- End-to-End AI Pipeline: Successfully orchestrated multiple AI models (text + image generation) in a single, cohesive workflow
- Serverless Architecture: Built a scalable, cost-effective backend that can handle traffic spikes automatically
- Authentic Mobile Preview: Built a TikTok-style preview that looks and feels like the real platform
- One-Click Copy: Implemented seamless caption copying with user feedback
- Interactive Scene Navigation: Created an engaging way to preview content scene-by-scene
📚 What I learned
- Prompt Engineering is Critical: Small changes in prompts can dramatically affect output quality
- Response Format Varies: Always build flexible parsing – AI models don't always follow instructions perfectly
- Model Selection Matters: Different models excel at different tasks (Llama3 for text, Nova Canvas for images)
- Memory vs Cost Trade-off: Higher memory = faster execution but higher cost
- Connection Pooling: Reusing AWS service connections significantly improves performance
🚀 What's next for AutoReel
• Video Generation Integration: Expand beyond scripts and images by integrating Amazon Video gen model to automatically create actual video content with synchronized voiceovers, matching the generated scripts and scenes for complete end-to-end video production.
• Enhanced User Experience: Improve the platform with advanced customization options including brand guideline uploads for consistent content, multi-platform simultaneous export (TikTok + Instagram + YouTube), content templates for common use cases, and real-time collaborative editing for teams and agencies.
• Enterprise Scaling & Monetization: Scale AutoReel for business use with team workspaces, white-label solutions for agencies, API access for third-party integrations, advanced analytics and performance tracking, and tiered pricing plans to support everything from individual creators to large marketing teams.
Built With
- amazon-dynamodb
- amazon-web-services
- bedrock
- lambda
- nextjs
- s3
Log in or sign up for Devpost to join the conversation.