🌊 Autonomous Ocean Forecasting Agent
💡 Inspiration
Global maritime safety remains a persistent crisis, with over 650 lives lost annually in EU waters and billions in economic damages.
When reading about preventable vessel incidents and recognizing the fragmented, costly nature of professional maritime forecasting, we saw the urgent need to democratize high-quality ocean safety intelligence for every coastal community, fishing fleet, and small vessel operator—especially those most vulnerable to climate-driven hazards.
⚙️ What It Does
The Autonomous Ocean Forecasting Agent is a multi-agent AI system that continuously ingests real-time ocean data (Copernicus Marine) and weather forecasts (Open-Meteo), applies advanced risk reasoning using AWS Bedrock’s Nova Pro LLM, and generates transparent, actionable safety alerts in natural language.
It provides graduated recommendations:
- 🟢 Informational
- 🟡 Advisory
- 🟠 Warning
- 🔴 Urgent
Users can query conditions, forecast hazards, and optimize maritime operations—all from a user-friendly interface.
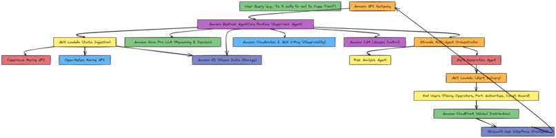
🏗️ How We Built It
We designed and deployed a serverless architecture using:
- AWS Bedrock AgentCore
- Lambda
- S3
- API Gateway
The agent orchestrator coordinates three specialized sub-agents:
- 🛰️ Data Ingestion
- 🧠 Risk Analysis
- 📢 Alert Generation
This leverages the Strands multi-agent framework.
Copernicus Marine and Open-Meteo APIs provide global, real-time data feeds, while Nova Pro LLM performs chain-of-thought reasoning, integrating maritime safety thresholds into all decisions.
Monitoring/logging is handled through CloudWatch and X-Ray.
The frontend is built on Streamlit for instant queries and visualizations.
🚧 Challenges We Ran Into
- Integrating multiple external APIs with real-time coordination and error handling.
- Reconciling different data formats and ensuring smooth inter-agent communication.
- Deploying and testing in AWS Bedrock AgentCore amid regional limitations and evolving documentation.
- Achieving high performance and reliability under serverless scaling constraints.
- Ensuring end-to-end traceability and explainability for autonomous agent decisions.
- Mapping complex ocean physics into understandable recommendations for non-experts.
🏆 Accomplishments We're Proud Of
- Fully functional agentic architecture deployed entirely on AWS.
- Autonomous safety alerting for real maritime hazards, with measurable impact potential:
- Up to 260 lives saved per year
- Over $500M in economic benefit
- Cost-effective: Less than $10/month operating cost.
- Scalable, robust, and explainable workflows proven in realistic backtests and demos.
- Accessible via natural language, empowering communities underserved by professional forecasting systems.
📚 What We Learned
- Agentic AI delivers transformative results in domains where human attention is limited.
- The future of risk forecasting lies in democratizing real-time intelligence.
- AWS Bedrock, AgentCore, and cloud-native tools make scalable, explainable AI possible.
- Multi-agent reasoning systems require careful orchestration and failover planning to maintain trust and reliability.
🚀 What's Next
- Expand to new regions and vessel types, integrating AIS and satellite image analysis.
- Develop mobile apps and automated notifications for coast guards and port authorities.
- Launch pilot programs with governments and insurance partners.
- Integrate with national weather services and IoT maritime sensor networks.
- Extend agent logic for climate adaptation planning and disaster response worldwide.
🔗 Learn More
Built With
- agentcore
- amazon-web-services
- bedrock
- python

Log in or sign up for Devpost to join the conversation.