Inspiration
After watching and experiencing turning off and on our household water pump manually, it was really hectic and frustrating. It happened many times when you stay alone at home and while using the bathroom, the overhead tank got emptied and you were hassled. Even the opposite happened when you turned on the pump and forgot to switch it off, causing heavy water and power wastage. This leads us to make a circuit that can automatically turn the pump off or on depending on the level of water.
What it does
The circuit automatically turns on and off the pump that fills the tank by monitoring the level of water inside it. After reaching the upper threshold the pump turns off and after going below a lower threshold the pump turns on. The wireless control cuts the cost of wire that needs to be connected from the tank to the pump circuitry.
How we built it
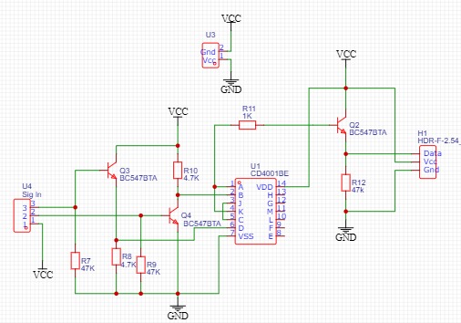
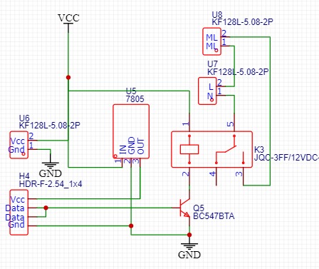
The system consists of two circuits, One, measuring the level of the water, latching control and transmitting the on-off signal. Two, receiving the on, off signal and driving the relay to turn on and off the pump.
Challenges we ran into
Designing the PCB was a bit hectic, specifically the rat's nest areas.
Accomplishments that we're proud of
Completing the PCB design was a great accomplishment.
What's next for Automatic Wireless Water Pump Controller
Building the prototype of the project to observe it working in real time.
Built With
- digital-logic
- wireless
Log in or sign up for Devpost to join the conversation.