Inspiration: Irrigation scheduling is crucial to effectively manage water resources and optimize profitability of an irrigated operation. There has been mounting pressure to limit water supply to irrigated agriculture and to produce more food with minimal water. Tools that can be customized to a field's characteristics can greatly facilitate irrigation scheduling decisions. Apart from the conventional time-based sprinkler or manual irrigation systems, this device could deal with an efficient smart irrigation system for water conservation.
What it does: The sensing system is based on a feedback control mechanism with a centralized control unit which automatically regulates the flow of water on to the field in real time based on various parameters such as instantaneous temperature, soil moisture, humidity, sunlight intensity etc. Thereby, achieving great savings on water consumed, controlling soil moisture status related to irrigation events, minimizing drainage and run-off events, and improving nutrient use efficiency. This solution can be distributed/used by DEWA hence reducing consumption of precious water and boosting profits at the same time.
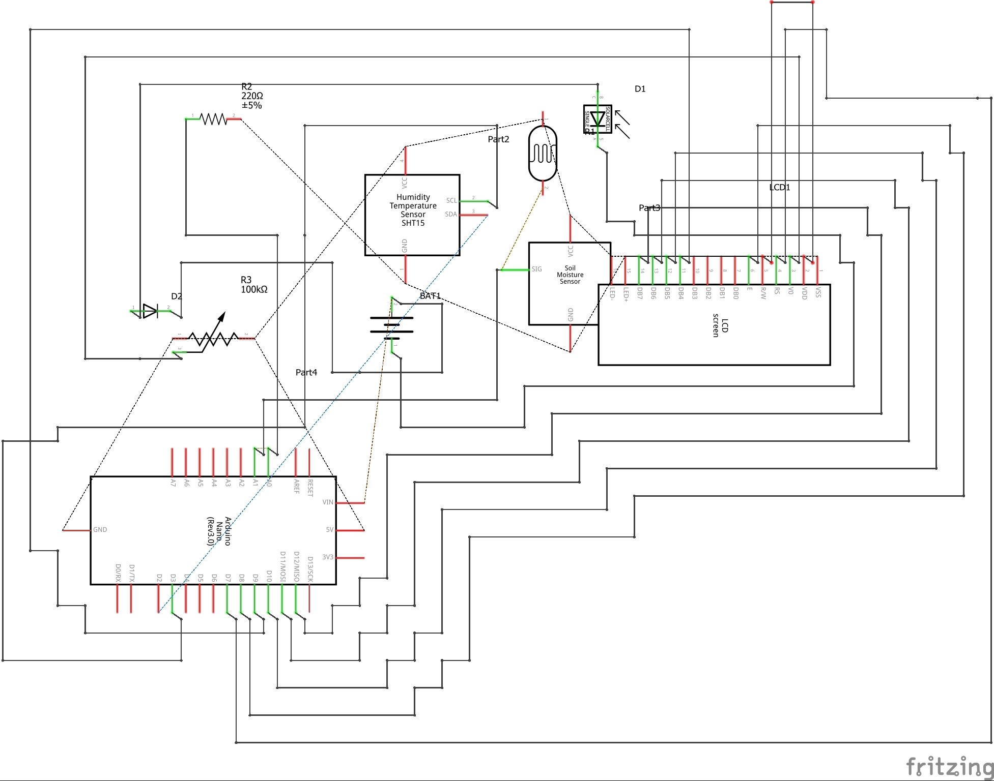
How we built it: First off, we physically designed the entire system on a bread-board as a prototype. We optimized our circuits and tested our algorithms using Fritzing and Arduino. Upon satisfaction, we started building the actual executable (.exe) software in LabView for this device. In order to house the entire system, we modeled a casing in Autodesk Fusion 360 and 3D printed it on a 200 micron printer. The sensors used in the entire project are: Soil Hygrometer, Temperature, Humidity Sensor and LDR Sensor. The unit is completely powered by a flexible solar panel which is capable of powering the device for upto 14 hours for every 2 hours of charging.
Challenges we ran into: Gathering the research data and building the executable software were both time consuming processes.
Accomplishments that we're proud of: We managed to get the system up and running to give us the basic outputs(like: moisture level, humidity, temperature and sunlight intensity which we require.
What we learned: The most important lesson we learnt was how to identify an existing problem and to find a feasible yet innovative solution.
What's next for Automated Water Distribution Control System (AWDCS): Expanding to more markets, building up a full fledged managing server, utilization of big data and analytics, implementation of AI.
Log in or sign up for Devpost to join the conversation.