Project Abstract
The Roberts Proton Therapy Center, part of Penn Medicine at the Perelman Center for Advanced Medicine, treats hundreds of patients a year using highly energetic protons to fry tumors. Doctors model tumors in 3D space and determine the exact angle and energy for the proton beam to destroy the DNA of the cancer cells, killing them and preventing them from multiplying. A cyclotron is used to accelerate protons up to 60% of the speed of light, delivering the proton beam to a patient on a bed with 6 degrees of freedom. When doctors plan the exact therapy to administer to a patient, they assume that the tumor is not moving. Although this assumption is reasonable for many types of cancer, lung cancer and other cancers located in the chest cavity change position as the patient breathes. This causes the tumor to come in and out of alignment, damaging the surrounding tissue. With current practices, 20-25% of patients experience damage to surrounding tissue and have resulting complications.
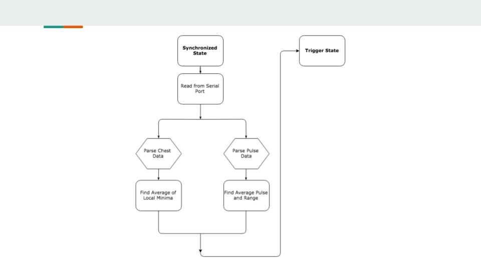
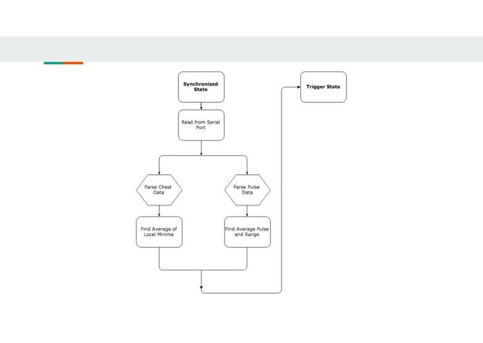
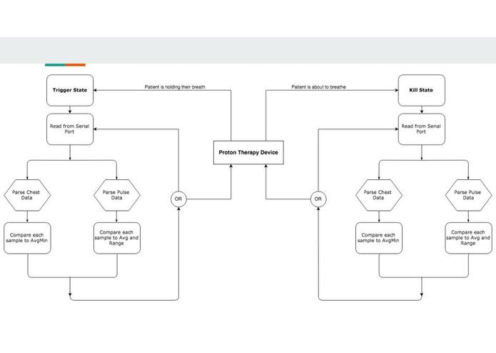
The current gating system consists of having patients hold their breath while an apparatus monitors their lung volume by measuring the pressure from their mouth. This system is usually uncomfortable for patients and still relies on a clinician to manually turn the beam on and off. This gating method is very prone to human error, which is why our team wanted to develop an autonomous gating system.
PROTAGS is a non-intrusive method for monitoring a patients breathing and automatically toggling the proton beam before a patient releases their breath. PROTAGS uses pulse oximetry data in tandem with the chest cavity movement sensor data to predict when the tumor will fall out of alignment. The system interfaces with IBA’s proton therapy machine to toggle the beam without the input of a clinician.
Log in or sign up for Devpost to join the conversation.