Inspiration
Our inspiration came directly from the hackathon's challenge to "supercharge" a microservice application. We were fascinated by the idea of an "external brain" a system that could observe an existing application and make it smarter. We wanted to build a team of proactive, autonomous AI agents that could identify business opportunities and act on them in real-time, demonstrating the true power of running agentic AI on GKE.
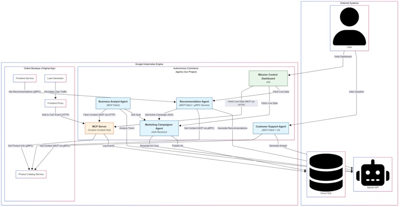
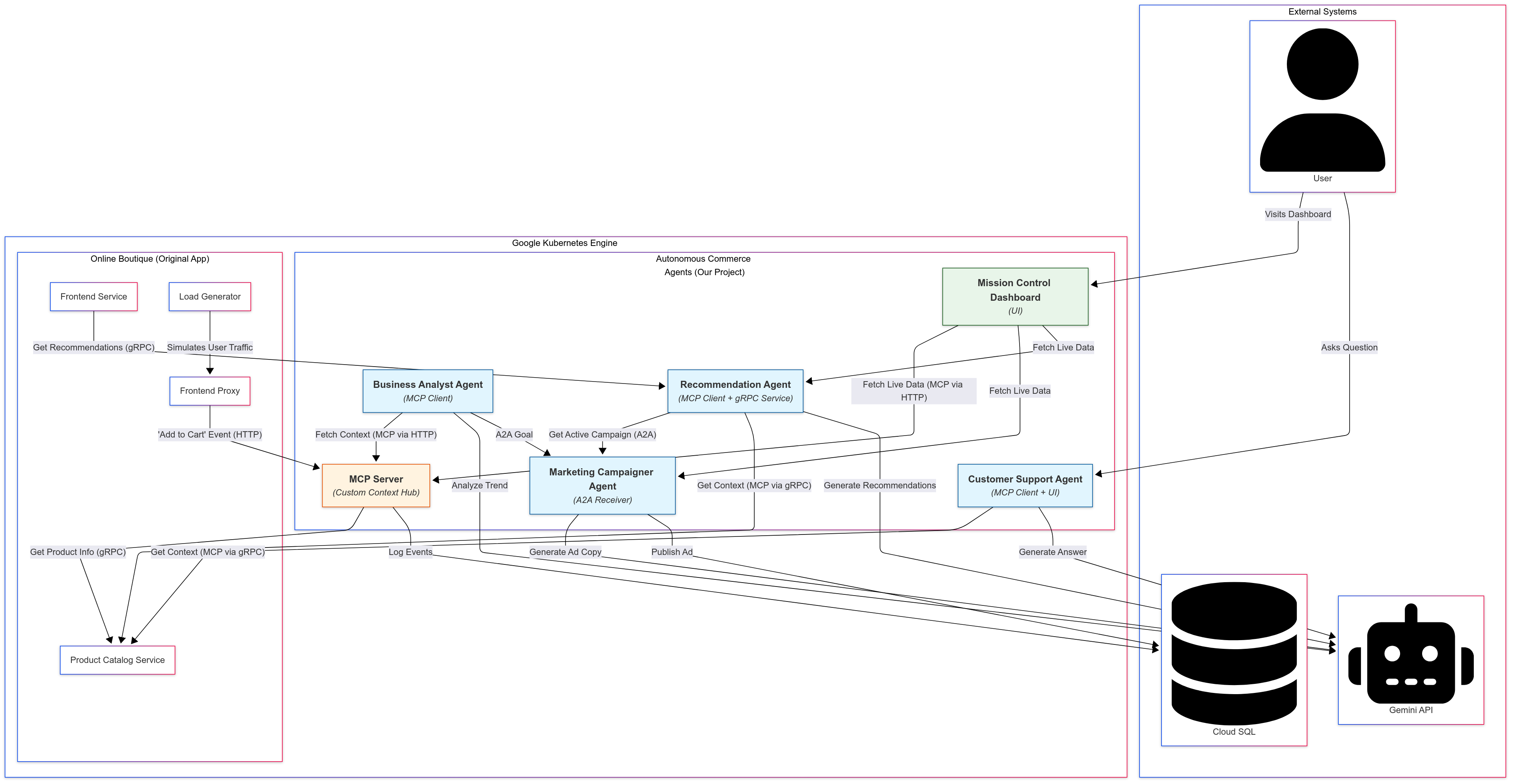
What it does
Our project, Autonomous Commerce Agents, adds a layer of autonomous intelligence to the Online Boutique. This "AI brain" consists of a team of specialized agents that work together to:
- Monitor real-time user activity by receiving events from the application's
frontend-proxywhenever a user adds a product to their cart. - An Analyst Agent autonomously analyzes this data with Gemini to discover trending products.
- A Marketing Agent receives goals from the Analyst and uses Gemini to create and publish its own marketing campaigns for those trending products.
- An AI-powered Recommendation Agent replaces the original service, providing dynamic recommendations based on user behavior and active marketing goals.
- A "grounded" Customer Support Agent provides a live chatbot for users, using the application's own product catalog as its source of truth to answer questions accurately.
- A Mission Control Dashboard visualizes the entire system's activity in real-time.
How we built it
The entire system is containerized and deployed on Google Kubernetes Engine (GKE). The entry point to our AI brain is the application's original frontend-proxy, which sends real-time 'add to cart' events to our custom MCP (Model Context Protocol) Server. This server, built with Python and Flask, then connects to the application's Cloud SQL database and productcatalogservice (via gRPC) to provide a clean context API for our agents.
The agent team is composed of four distinct Python services: a scheduled Business Analyst (CronJob), a reactive Marketing Campaigner (Deployment), an intelligent gRPC Recommendation Agent (Deployment), and a user-facing Customer Support Agent (Deployment). They use Gemini for all intelligence and communicate with each other using a custom A2A (Agent2Agent) protocol over the internal Kubernetes network.
Challenges we ran into
Our biggest challenge was figuring out how our agents could get proper and accurate context to make smart decisions. Our first attempts were naive; for example, our Recommendation Agent initially only knew product IDs (like L9ECAV7KIM), which was useless for an LLM.
We solved this by embracing the microservice architecture. We re-designed our agents to use the application's own gRPC services (like the productcatalogservice) as their "tools." This allowed our agents to fetch rich, real-time data directly from the application's source of truth. This led to our final challenge: building a "grounded" AI for customer support that would refuse to answer questions if the information wasn't present in the catalog data, successfully preventing it from hallucinating.
Accomplishments that we're proud of
We are incredibly proud of building a fully functional, end-to-end multi-agent system. Our greatest accomplishment was seeing our custom implementations of the MCP and A2A protocols working together seamlessly.
The moment the Business Analyst agent autonomously detected a trend, sent an A2A goal to the Marketing agent, and we saw a brand new, AI-generated ad campaign appear on our Mission Control dashboard was a huge success. We also successfully replaced a core gRPC service (recommendationservice) with our own AI-powered version without breaking the application, proving the power of this "external brain" architecture.
What we learned
This hackathon was a deep dive into the practical realities of building and deploying AI on Kubernetes. We learned firsthand the importance of an observable system (our dashboard was essential for debugging), the difference between Deployments for services and CronJobs for scheduled tasks, and the nuances of intra-cluster networking. Most importantly, we learned how to build responsible AI by "grounding" our agents in trusted data sources to create a safe and reliable user experience.
What's next for Autonomous Commerce Agents
This project is the foundation for a much bigger vision. The next step is to evolve this system into a universal e-commerce AI adapter. We plan to refactor the agents' tools so they can connect to the APIs of major platforms like Shopify and WooCommerce, as well as custom stores. The goal is to create a product where any online store owner can deploy this "AI agent team" to autonomously manage their marketing, support, and analytics, bringing powerful, bespoke AI capabilities to everyone.
Built With
- agent2agent
- docker
- flask
- google-artifact-registry
- google-cloud-sql
- google-gemini-api
- google-kubernetes-engine-(gke)
- grpc
- kubernetes
- model-context-protocol-(mcp)
- python
Log in or sign up for Devpost to join the conversation.