Assessment
PLEASE USE THIS LINK FOR THE VIDEO: https://www.loom.com/share/c9dc2188ad494378ba4e890fc551717c?sid=151ceb9f-2a85-46d5-ba3d-a9a69c6e28f7
PKO BP SIRA BOUNTIES 1 & 2 (Account Abstraction & Improvements + POC)
To ensure a comprehensive assessment of our submission, please consult the following resources:
- Video Presentation: A detailed walkthrough of our project.
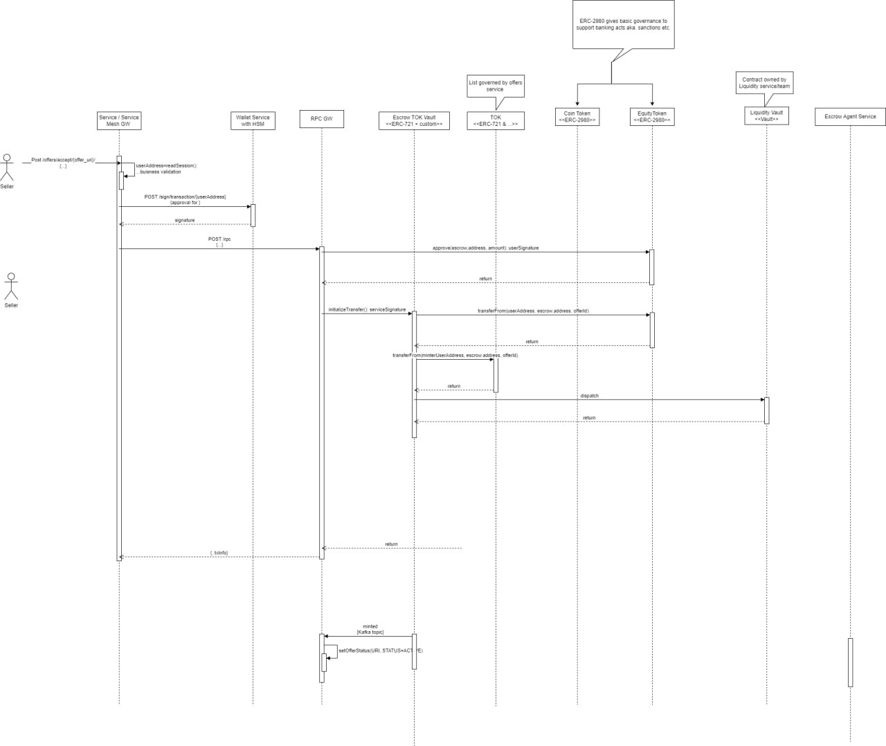
- GitHub Repository: Visit our AssetLink Nexus GitHub page for full access to our code and documentation. The
Readme.mdis particularly important for understanding our project. - Presentation Materials: Our presentation is available both as a linked file and a downloadable PDF (animations are excluded in the PDF). Additionally, key diagrams that illustrate the process of order creation and fulfillment are included in the FILES section. These are crucial for evaluating our submission -> https://www.figma.com/proto/gRFkcxdyFsIekZPf2HXt9G/DegenHack?page-id=39%3A4144&type=design&node-id=62-4145&viewport=103%2C-262%2C0.18&t=a6FTSYLVA0IRPTdM-1&scaling=contain&starting-point-node-id=62%3A4145&mode=design
What It Does
AssetLink Nexus introduces a transformative approach to asset management through three key enhancements:
- Liquid Pool: Secures the entire asset base, not just individual trades.
- Overnight Funds: Utilizes funds in locked bids for generating overnight revenue.
- Enhanced User Experience: Provides cost-free transactions, significantly boosting client satisfaction.
How We Built It
We developed AssetLink Nexus using blockchain technology, with a focus on creating unique, scalable smart contracts.
Challenges We Faced
Our project faced several challenges, including:
- Efficiently managing multiple bids while ensuring secure transactions.
- Designing an intuitive user interface that simplifies blockchain technology for end-users.
Our Proud Accomplishments
We are proud of:
- Developing the 'Vault', a liquid pool for handling multiple bids.
- Establishing a first-come, first-served system for bid fulfillment, positioning us as innovators in asset management.
Lessons Learned
Throughout this project, we learned about:
- The potential and complexities of applying blockchain technology in finance.
- Optimizing asset liquidity, smart contract development, and improving user experience in the financial sector.
What's Next for AssetLink Nexus
Looking ahead, AssetLink Nexus aims to introduce:
- Flash Loans: Allowing trades with borrowed liquidity within a single transaction block.
- Liquidity Provision of Cashflow: Further innovating the asset management landscape.
AssetLink Nexus
Built With
- angular.js
- figma
- git
- github
- hardhat
- loom
- powerpoint
- solidity
- typescript
Log in or sign up for Devpost to join the conversation.