Inspiration
After interviewing artists and art buyers for their insight, we found two major needs in the art community. Underrepresented artists want a space to feature and sell their unique art, and art buyers want to buy art that supports underrepresented communities and gives artists a voice.
A Sample of User Research
Ryan (young art collector):
- A main page where the art really speaks for itself, i.e. not a lot of text.
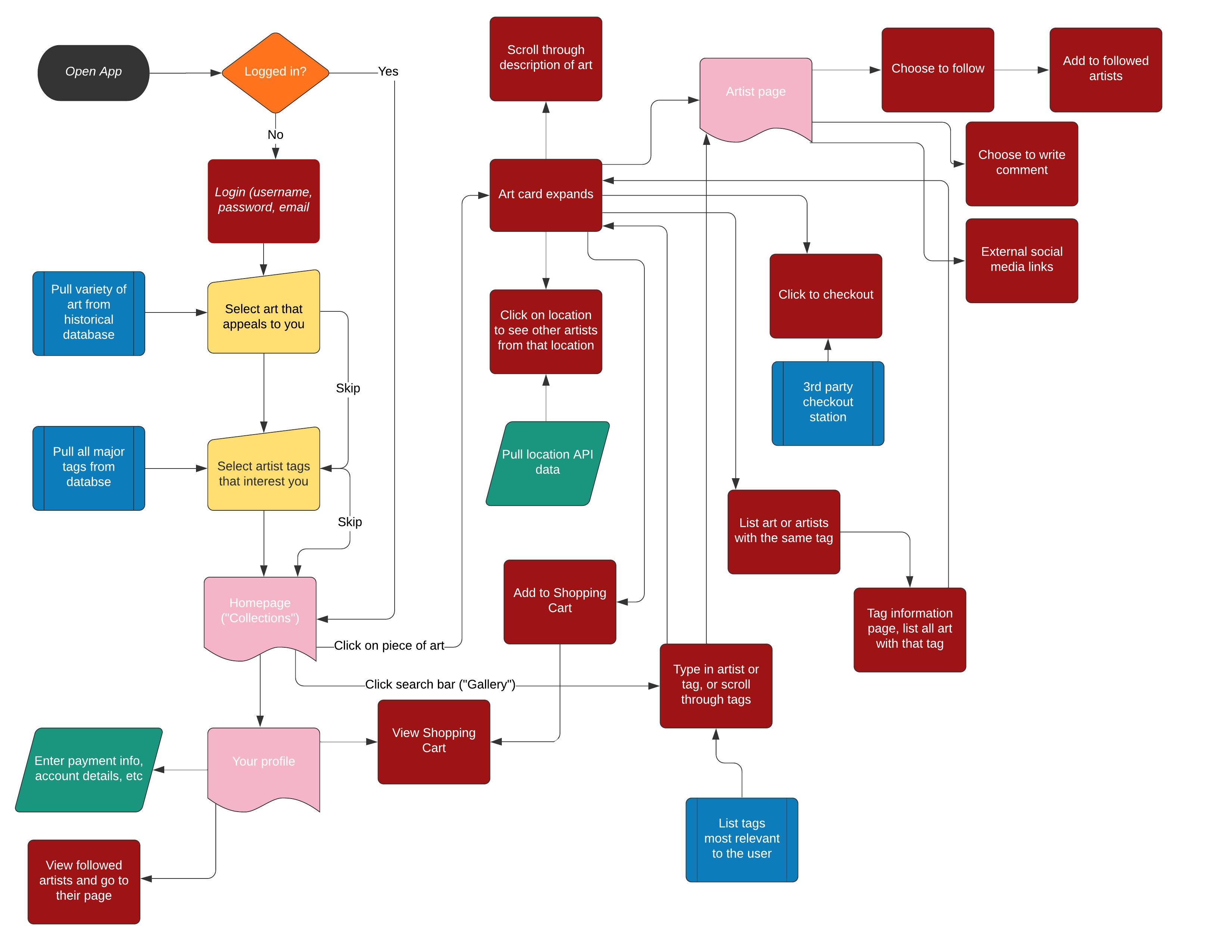
- Difficult to display a lot of art on a phone screen → sort of slideshow system where art pieces are given focus at random.
- Tapping the piece you like would include: title, artist, medium, size, and write up
- Artist profile: biography, where they're from, social media links
- “Favorite artists of the day” - potentially, to spotlight different artists Limitations:
- Auction style would have risks. Excellent for popular artists (can drive up the price) but poor for smaller artists (may sell for too little).
- Bidding systems kind of lack the instant gratification of buying a piece in the moment because you really like it
William (student/artist):
- Main challenge: “I feel like I find it most difficult to find an audience to sell to. I feel like my style and work is kinda niche so I have a hard time finding too many people that take interest in buying my work other than in a typical gallery setting.”
- Question: “Do you think artists such as yourself would look forward to using the app?”
- Reply: “Yeah! Absolutely! I feel like a lot of emerging artists find it really difficult to get shown pretty much anywhere, you have to keep applying to a bunch of places and hope that one of them sticks. My first showing when my art was for sale was at a DIY garage show in Tampa at my Friend, Kai's house. After doing a couple more shows I eventually applied for a group show with a group of latinx artists and i feel like that show really helped me get into other opportunities but for a lot of us it's very difficult to even start to get onto that stage.
- I feel like the app would be a good way to kinda mix up the usual current gallery system. Like if you're an artist represented by a current gallery they take about 50% of your revenue and while i understand that they're marketing you as an audience, I don't think that's necessarily the fairest thing to do.”
- Question: Would you be willing to initially make less of a profit in order to gain exposure and steadily raise the value of your work?
- Reply: “I think it would be okay to start with smaller value because that's essentially how the art market works anyways, your reputation kinda adds to the value of your work.”
- Comment: This is meant as a partnership between the artists and art brokers. There’s a lot to consider, but we certainly would not take 30% and especially not 50% of your profits.
- Reply: “I like that a lot! I think it allows artists to take back the power to sell directly and make buying a lot easier, kinda like how they used to do it back before there was a gallery system”
Roger (student/artist): Important points:
- “The art scene is hard to put yourself out there if you don’t “stand out” or have that one popular post [on social media] that gets you famous.”
- “Algorithms are really important when it comes to this, that’s why Tumblr and Instagram were really popular in these areas when they first started. Both their algorithms in their earlier years started as the ‘new posts’ were the ones you get to see first on your dashboard/feed from the people you follow, and then your explore page was obviously from people you don’t follow but they create art with your interests in mind depending on what you have liked, created, and your interests.”
- Limitation: “But now that’s changed to: “the people you ‘interact most with’ is all you ever see”, which gives less popular creators a little to no chance of getting recognized unless their post becomes popular. TikTok is a great example of how hard it is. Only popular creators are shown the most, and TikTok who have the most likes (that specify to your interests) will show up the most as well. There is little room for smaller accounts to get themselves known unless a post of theirs gets popular.”
- Personal Note: This is an interesting point as I considered TikTok to be the epicenter of small artists sharing their creations and hoping to grow a following, but didn't realize this was much more difficult in practice. It’s true that a lot of small artists have been able to become better known for their work because of the platform, but there may be an equally sized or much larger group of artists who could not achieve the same results despite their efforts.
- “Any exposure is good exposure when it comes to art. But again, that can vary from artist to artist. Some (few) may not want to be as “popular” and would like to stay “underground” and just stick with small gallerie and large auctions.”
- Feedback on app design*: “It’s a nice idea for an app. My input would be that there should be two sides on the artist’s profiles, or just in general within the app that has both what the artist is selling and what the artist is just showing. Because artists don’t want to sell all of their art. They like to share their stories and illustrations amongst others and this could help them build their own portfolio alongside selling pieces. So for example, If i were to click the profile of an artist, I would first see their art and what their ‘portfolio’ is, and then i would click an icon on their profile that would show me their works that they’re auctioning.”
- Question: “Do you think artists such as yourself would look forward to using the app?”
- Reply: “I think I would benefit from the app. Honestly, artists are always trying to find a new platform to benefit from that will help them get themselves out there and known.” “We’re just very close with Instagram/Twitter, because it has a little bit of everything (Twitter especially because you can post your art plus post texts but it’s a lot harder than instagram when it comes to hashtags and stuff).”
- Question: Would you be willing to initially make less of a profit in order to gain exposure and steadily raise the value of your work?
- Reply: “Some artists may lower their prices at first to get exposure, but others may not depending on their hard work within the pieces. That answer varies, but I would think the majority would lower it at first and raise it later.”
Cate (student/experienced seller): Feedback on other selling platforms:
- Etsy: great for new shops
- marketplace where buyers can search for items they want
Charges by purchase and listing, not by month (so if I only made two sales a month I’d only have to pay Etsy like a dollar or something instead of big cartel’s flat rate of $10)
Bigcartel: what I moved to after I got a bigger following on IG and started making more sales
Once you make a certain amount of sales the etsy fees become absolutely ridiculous
The site is way more customizable than etsy which helps with ~branding~ or whatever
Because etsy also handled shipping labels, I had to pay for shipstation ($29 a month) as well once I transferred to big cartel, which meant I was paying $39 a month to keep my shop open
General Challenges:
understanding the limitations of each product I was producing, like making sure both sides of a double-sided acrylic keychain had the exact same silhouette, or that the linework for my enamel pins wouldn’t cause the metal lines to melt together on the real thing
Finding trustworthy manufacturers/communication (a lot of my manus are in china)
INSTAGRAM. The algorithm is a blessing and a curse and it’s so freaking hard not to care about the numbers
What it does
art.gives brings artists from underrepresented communities and art buyers who want to lift their voice into a shared space. Our platform showcases artist stories and biographies alongside the art itself to simultaneously promote the art and the artist.
Our curated content gives those seeking to buy art a customized and curated collection of work made by artists by historically underrepresented backgrounds. We believe this makes the whole experience of our app feel more personal. Users can easily digest both a description of the art and a brief biography of the artist. Users can also easily tap on a piece to see more about both the art and the artist.
art.gives also allows artists to showcase a portfolio of work.
How I built it
Our design was built in Adobe XD, our user research was catalogued in Google Docs, and our flow map was constructed in Lucidchart.
Challenges I ran into
All but one of the members on our team were new to both the design process and to Adobe XD. Quite a few struggles with the layout of XD, the tools, and especially the components system ensued throughout our process.
We worked hard to find a middle ground between showing artists and showing their work. We wanted to convey both the story of the art and the story of the artist in a way that meaningfully represented both of them.
Accomplishments that I'm proud of
We love the elegant look and feel of our UI. We believe this emphasizes both the art and the artist in a really powerful way. Our product reflects the work we put into user research and personas to create an inclusive platform that addresses the needs of the art community.
We all learned a lot about human-centered design and how to best serve both buyers and sellers on a shared and inclusive platform.
Built With
- adobe-xd



Log in or sign up for Devpost to join the conversation.