ArcMotivate -- Creative Storyteller for Your Future
Inspiration
"What is your dream?"
It's a question many children are asked when they are young. But imagining a "dream career" can be difficult when you don't know what's available.
Traditional career guidance is often static and informational, while young people tend to explore ideas through stories, play, and conversation. Career directions are often influenced by parents or peers.
We wanted to create a more engaging way for young people to explore real careers --- one that begins with their curiosity and turns it into a personalized journey of discovery.
ArcMotivate transforms career exploration into an interactive narrative experience that helps young people reflect on their interests, discover new possibilities, and imagine what their future could look like.
What it does
ArcMotivate is an interactive career exploration tool that uses multimodal AI to help young people discover potential career paths based on their interests, hobbies, and conversations.
It can also be used by anyone to optimise their future career trajectory.
Conversational Exploration
Users interact with a responsive chat interface that encourages reflection about interests, skills, and aspirations. The system dynamically adapts to their responses.
Interactive Career Discovery
During the conversation, ArcMotivate surfaces Career Tiles---interactive cards containing:
- Job titles
- Industry skill tags
- Exploration prompts
- Safe Google search links
These tiles help users connect their interests to real-world careers.
Personalized Storybook
At the end of each exploration session, ArcMotivate generates a visual story summarizing the user's journey:
- Hero Recap highlighting key interests
- 3‑Panel Identity Comic representing a narrative arc (Spark → Experiment → Direction)
- Custom Avatar
- "Postcard from Future You" visualizing a potential future scenario
Users can replay the experience and explore different career paths each time.
How we built it
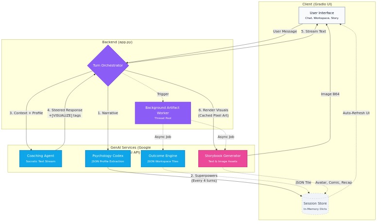
ArcMotivate was built using a combination of Antigravity Rapid Prototyping and manual fine tuning of the system to allow the project to be delivered in a short amount of time.
The project is deployed exclusively on Google Cloud Run as it provides the best developer experience using Gemini Models and utilises Github Build on push to speed up management of revisions.
AI Models
We used the Google GenAI SDK with a combination of:
-
gemini-3.1-flash-lite-preview -
gemini-3-flash-preview
These models power:
- Structured narrative generation
- Prompt generation
- Multimodal outputs
Structured Outputs
All model responses follow strict JSON schemas, ensuring the system receives predictable structured outputs for:
- narrative text
- image prompts
- career suggestions
- resource links
Parallel Processing
Generating multiple personalized images sequentially caused latency. To keep the experience responsive, we implemented concurrent generation using:
concurrent.futures.ThreadPoolExecutor
This allows the avatar, comic panels, and future postcard to render simultaneously in the background.
Challenges we ran into
Image Generation Latency
Generating several images sequentially slowed the experience. Parallel generation significantly reduced waiting time and preserved a smooth interaction.
Hallucinated Links
Language models frequently generate fabricated URLs. We implemented defensive prompting and fallback logic so all suggested resources resolve to safe Google Search links.
Visual and Cultural Consistency
Text‑to‑image systems often default to generic or US‑centric aesthetics. To address this we implemented a visual style guide enforcing:
- A grounded futuristic pixel‑art style
- A UK‑appropriate cultural context
Accomplishments that we're proud of
Narrative‑to‑Visual Pipeline
We built a pipeline where a single LLM call analyzes the conversation, produces a structured narrative arc, and generates prompts for a cohesive 3‑panel comic.
Robust Demo Architecture
If image generation fails or an API call times out, the system falls back to default assets and narrative summaries so the experience never breaks during demos.
Grounded Personalization
All generated narratives and visuals are grounded in details extracted from the user's conversation, ensuring outputs feel relevant and personal.
What we learned
Defensive Prompting
Separating system instructions from user signals was critical to prevent prompt contamination when chaining outputs into image generation.
Multimodal AI Orchestration
We learned how to chain structured text generation, prompt generation, and image generation while maintaining a consistent narrative across outputs.
What's next for ArcMotivate
Career Progression Knowledge Graphs
We plan to introduce an interactive graph that connects:
- a user's hobbies
- beginner skills
- education pathways
- related careers
Expanded Visual Styles
Future versions will allow users to choose different visual styles for their storybook (watercolor, comic, or 3D render).
Deeper Career Data Integration
We aim to integrate richer datasets to provide clearer pathways from interests to real-world career opportunities.

Log in or sign up for Devpost to join the conversation.