Inspiration
Imagine scrolling through endless job postings, feeling overwhelmed by the thought of crafting yet another generic resume and cover letter. That's where our light bulb moment struck! We thought, "Why not make this whole job application process a breeze?" We're all about using cool tech to simplify life, so we decided to dive into the world of AI and create something awesome: a job search assistant that whips up personalized resumes and cover letters tailored to each job you're eyeing. Because let's face it, landing your dream gig should feel exciting, not exhausting. So, get ready to say goodbye to resume writer's block and hello to job-hunting made fun!
What it does
Our job search assistant, powered by cutting-edge AI on Google Cloud Platform, does the heavy lifting for you. Simply input the job title and a few key details, and voilà! It generates a personalized resume and cover letter tailored specifically to that job listing. No more staring at a blank page, wondering where to start. Our assistant analyzes the job requirements and your unique skills, crafting a standout application that catches recruiters' eyes. Plus, you can ask it to generate answers to any application questions using your own persona and digital data, so you can spend less time stressing over applications and more time preparing for interviews. It's like having your own personal job-hunting sidekick!
How we built it
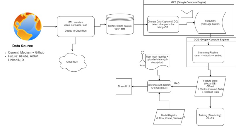
We tapped into Google's powerful Gemini LLM to analyze job descriptions and extract key information. Using Retrieval Augmented Generation (RAG) via Langchain, we deliver highly accurate and relevant resumes and cover letters tailored to each job seeker's unique skills and experiences. The entire application, including UI built in Streamlit, is hosted in GCP. With our innovative approach, job hunting just got a whole lot easier.
Challenges we ran into
One of the major hurdles we faced during the development of our job search assistant was the classic conundrum of having too many features to implement in too little time. With ambitious goals to create a comprehensive tool that streamlines the job application process, we found ourselves juggling numerous ideas and functionalities, each adding value to the user experience. Balancing these competing priorities while adhering to project deadlines required careful prioritization and resource allocation. We had to make tough decisions about which features to prioritize and which to save for future iterations, ensuring that we delivered a working prototype within the constraints of our timeline.
Accomplishments that we're proud of
One of our proudest accomplishments in developing our job search assistant was creating and refining our first prototype. This initial version represented the culmination of countless hours of brainstorming, coding, and testing as we transformed our vision into reality. Building the prototype allowed us to demonstrate the core functionality of our application and validate our concept with real users.
What made this achievement particularly rewarding was seeing our ideas come to life and witnessing the tangible impact it had on our users. From generating personalized resumes to crafting tailored cover letters, our prototype showcased the potential of our AI-powered solution to revolutionize the job application process.
What we learned
Throughout the development process of our job search assistant, we embarked on a profound learning journey that enriched our skills, expanded our horizons, and deepened our understanding of the intersection between technology and human needs.
First and foremost, we gained a comprehensive understanding of the complexities involved in natural language processing (NLP) and AI-driven application development. From grappling with the intricacies of machine learning algorithms to implementing advanced techniques like Retrieval Augmented Generation (RAG), we delved into the depths of AI technology and emerged with a newfound appreciation for its potential to revolutionize industries.
we also gained valuable insights into the realm of MLOps and scalability. As we navigated the complexities of deploying and managing machine learning models in production, we gained a deep understanding of the importance of robust infrastructure, efficient resource allocation, and streamlined workflows.
Through hands-on experience with tools and frameworks for model training, deployment, and monitoring, we learned how to architect our application for scalability, resilience, and performance. We explored strategies for automating the end-to-end machine learning lifecycle, from data ingestion and preprocessing to model training and inference, enabling us to iterate rapidly and deploy updates seamlessly.
In summary, our journey into the world of MLOps and scalability taught us invaluable lessons in infrastructure design, automation, and collaboration. By leveraging these insights, we're confident in our ability to build and maintain a robust, scalable, and efficient job search assistant that can empower individuals worldwide in their quest for meaningful employment opportunities.
What's next for Resumify by ANUKS
We have deployed our prototype web application that is live and ready for testing.
We've also built a data collection pipeline to extract data from Medium or GitHub and load the crawled information to a MongoDB. This will be used for our planned feature: to give your application a persona that is unique to you! Moreover, we are in the process of building a streaming feature into the application, so that it can react to changes from your social media data in real-time.
We are excited for the next stages of Resumify.

Log in or sign up for Devpost to join the conversation.