-
to upload audio to get tunisian arabic text from speech and check wether it is a scam or not
-
to upload image to get tunisian arabic text through ocr and check wether it is a scam or not and to upload images to check ai generated pics
-
to upload a video to check it it is ai generated or not
-
to add text to check wether it is a scam or not
-
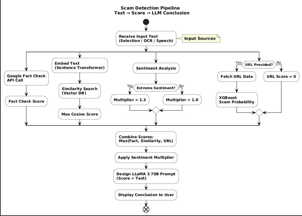
pipeline for scam detection
-
ai generated video detection system
-
ai generated image detection system
Inspiration
With the rise of AI-generated content and an increase in online fraud, misinformation, and scams targeting users across social platforms, websites, and messaging apps, we realized a gap: there’s no accessible tool that allows users to analyze multimodal content (text, audio, image, video, links) for scam indicators in one place. Inspired by the idea of digital literacy and online safety, we built Anti-Ta7ayol—a comprehensive, AI-powered Chrome extension and backend system to detect scammy or deceptive content and explain the reasoning behind the analysis.
What it does
Anti-Ta7ayol empowers users to:
Upload or highlight suspicious text, images, audio, or video.
Analyze input using advanced AI models for:
Scam classification
Text similarity to known scam patterns
AI-generated media detection
Get a detailed LLM-generated explanation of the risk.
Use a lightweight Chrome extension to access these features instantly on any webpage.
How we built it
FastAPI backend with modular endpoints for classification, OCR, transcription, and media analysis.
Docker for containerized deployment.
FAISS + Sentence Transformers for semantic similarity search.
Transformer-based models for scam detection and text analysis.
Whisper for speech-to-text.
Tesseract OCR for image analysis.
Llama-based LLM for generating natural language scam reports.
Chrome extension frontend using TypeScript and REST API integration.
Deployment-ready structure hosted on Render.
Challenges we ran into
Timeout and memory issues while downloading large ML packages inside Docker causing the unability to deploy the app.
Coordinating multiple AI models and making them load efficiently in limited memory.
Handling real-time interactions between the extension and backend.
Debugging Python module errors inside container environments.
Managing multiple media types in a unified pipeline.
Accomplishments that we're proud of
Built a fully integrated AI-based multimodal scam detection pipeline in under a week.
Developed a browser extension that works seamlessly with our backend.
Designed a clean modular codebase, ready for scaling and deployment.
Empowered users to take charge of their digital safety with AI explainability.
What we learned
Effective orchestration of AI modules inside a Dockerized FastAPI system.
Real-world deployment practices using Render and Docker caching.
Multimodal AI integration and the challenges of processing different media types.
Handling edge cases like long texts, silent audio, or blurred images.
What's next for Anti-Ta7ayol
Deploying the app.
Add real-time scam detection across messaging platforms.
Support Arabic and multilingual inputs for regional adaptability.
Implement user feedback and retraining loop to improve the classifier.
Add phishing site detection and link preview risk scoring.
Release a mobile version and public open-source release.
Built With
- fastapi
- python
- rag
- sklearn
Log in or sign up for Devpost to join the conversation.