Inspiration
The need of the cottage industries to get fair prices for their goods.
What it does
Connects the buyers who wish to get a rustic flavour with the rural sellers of these products.
How I built it
Using android and machine learning.
Challenges I ran into
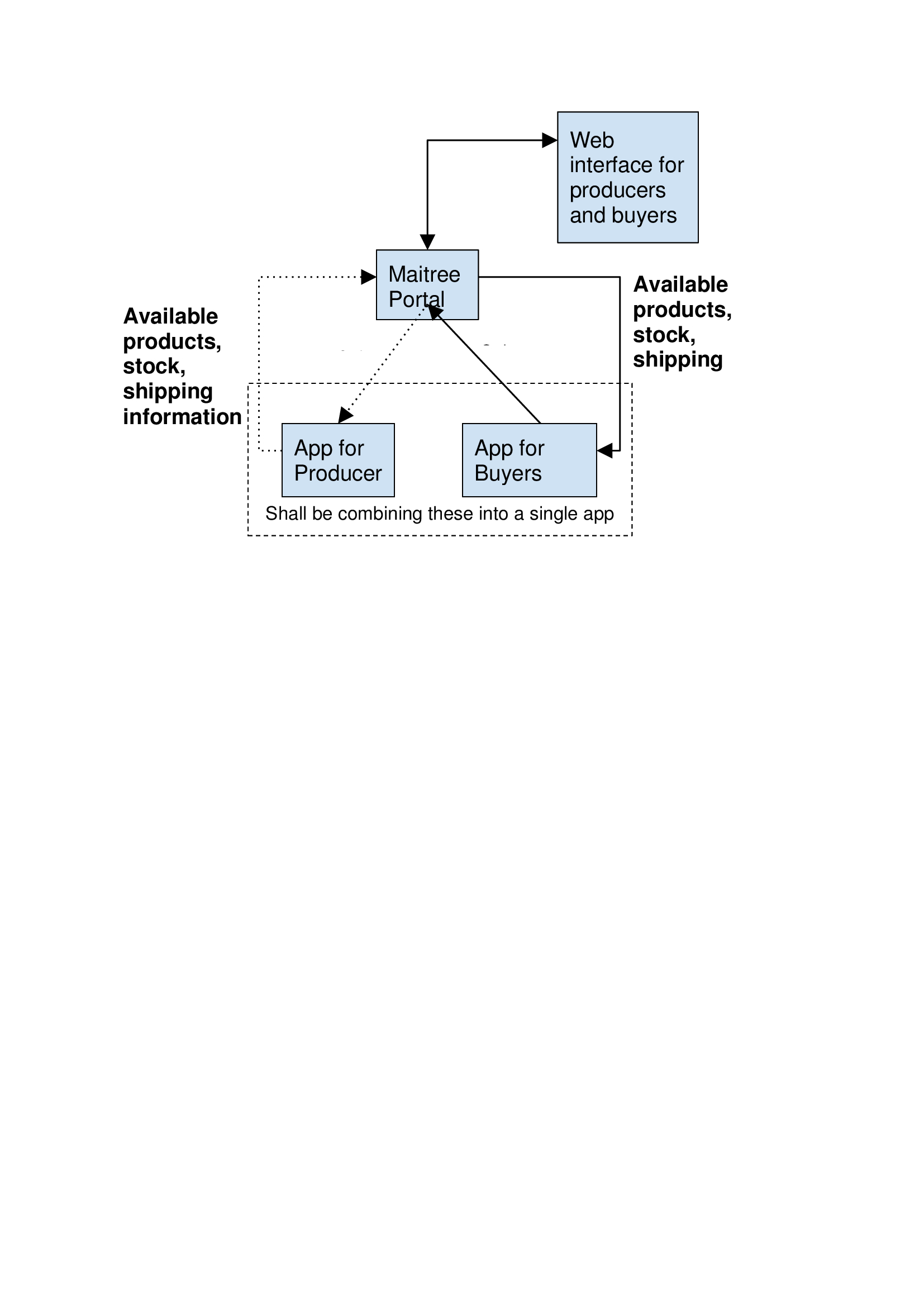
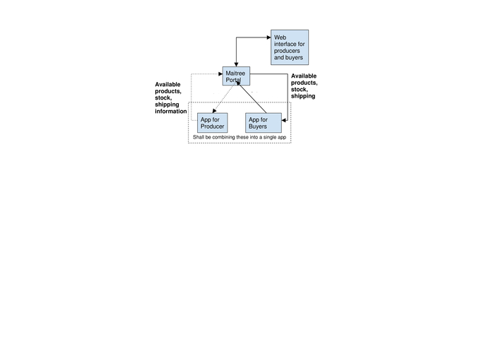
Creating a backend for the producers
Accomplishments that I'm proud of
Successfully resolving the backend problem.
What I learned
Developing backend.
What's next for Maitree
Data storage on a larger scale and development for online transactions.
Log in or sign up for Devpost to join the conversation.