What it does :
AM0124 addresses the urgent need to transition towards sustainable hydrogen production methods by harnessing renewable energy sources. By promoting electrolysis of water with electricity from captive renewable power plants, this methodology facilitates the reduction of greenhouse gas emissions associated with traditional hydrogen production methods. AM0124 encourages the construction of new renewable power plants and electrolyser hydrogen production facilities, driving innovation and investment in clean energy infrastructure. Furthermore, the methodology ensures transparency and accountability through rigorous validation and verification processes, contributing to the global effort to combat climate change and advance towards a low-carbon future.
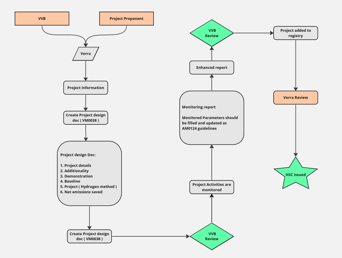
Workflow:
The project proponent begins by drafting a project design document (AM0124) detailing the hydrogen production process through water electrolysis using electricity from captive renewable power plants or a combination of renewable and grid electricity.
The document includes project description, additionality demonstration, baseline scenario, and estimated emissions reductions. Verra and the Validation/Verification Body (VVB) review the project design document for compliance. Upon approval, Hydrogen Switch Credits (HSC) are issued by CDM.
The project is registered and added to the registry, and project activities commence in accordance with AM0124 guidelines. Monitoring of key parameters is conducted as outlined in the methodology.
Monitored data is compiled into a monitoring report, which undergoes review by the VVB. Upon successful review, the project progresses through the project pipeline for further processing, potentially leading to additional HSC issuance based on verified emission reductions.
Comparative Analysis :
Low Carbon Fuel Standards (LCFS):
Difference: While LCFS policies incentivize the use of low-carbon fuels across various sectors, AM0124 is tailored specifically to promote sustainable hydrogen production methods. AM0124 encourages the integration of renewable energy sources for electrolysis, thereby reducing greenhouse gas emissions associated with traditional hydrogen production methods. LCFS policies may indirectly incentivize hydrogen production from renewable sources, but they do not provide a dedicated methodology for promoting sustainable hydrogen production as AM0124 does.
Demo video - https://vimeo.com/932196809?share=copy
Log in or sign up for Devpost to join the conversation.