Inspiration
We really enjoy concerts and exhibits, but we often struggle to decide on a destination. As college students we normally can't afford big trips, making it even harder to decide. Thus, we created AirHacker, an AI powered comprehensive ad service that designs and delivers personalized trips and make the flight worth the money.
What it does
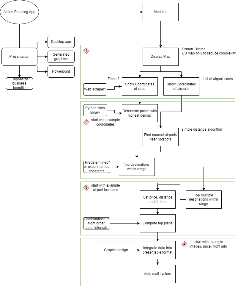
The systems takes in keywords of customers' interests, which can be collected over media platforms, as well as their locations, and desired traveling dates. Then it correlates keywords and dates with point of interests and events across the US, generating the best destinations and sight-seeing recommendations. Finally it integrates the all the data such as airline tickets, descriptions, maps, and potential places to visit into a mail system that broadcasts to each group of niche audiences.
How we built it
First we use a geolocation database to export all the coordinates of the airports and attractions. Then we use Python stats library to compute distances between sites and the "interest density index" of each airports. We then use web scrapers and APIs to find events that are time, location, and subject sensitive, as well as the availability and prices of airline tickets. Lastly, we use HTML email integration to provide visual and emotional appeals for the trip, along with AI generated text descriptions.
Challenges we ran into
We were all experiencing a hackathon for the first time, and we had little experience. This meant we had a lot of struggles learning and implementing new APIs. Basically, we did not sleep.
Accomplishments that we're proud of
We wrote 25 python modules and integrated 10+ APIs to accommodate the heavy data processing.
What we learned
APIs can be extremely useful for manipulating and accessing data. We gained a lot of experience with data processing, HTTP requests, and understanding API documentation.
What's next for AirHacker
We would like to be able to take in more parameters with a higher level of detail to increase the capability of our advertisements, meaning a more thorough integration of the APIs. Additionally, we hope to improve the graphics and presentation of our advertisements.
Log in or sign up for Devpost to join the conversation.