Inspiration

Purpose

With AI and everything in general advancing rapidly, it is difficult to keep track of a particular topic, a product, or an event while curating content in real-time in order to stay ahead of the content virality race. This is where the AI Research & Content Creator comes into the picture. I like to describe it as:

Research smarter, create faster Your AI research and social media marketing team

What it does

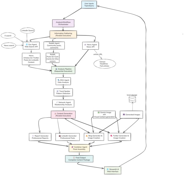
It takes any topic, researches extensively across multiple sources, and automatically creates: It is an ensemble of parallel and sequential operations working together as an orchestration of Agents.

  • Detailed research reports with trend analysis
  • Social media posts for LinkedIn, Twitter, and blog content
  • Visual content using AI image generation

How I built it

Google's ADK and Python are at the core of this project. The flexibility and the freedom provided by ADK allowed me to ensure the base of the project is well established. The entire workflow is divided into three steps:

  • Information Gathering (Reddit, News, LinkedIn, X, Articles..)
  • Exploratory Data Analysis (Trends, Relationships, Sentiments, Patterns..)
  • Content Creation (X post, LinkedIn post, SEO rich blog)

Each step has a set of specialized agents armed with the necessary tools to get their task done autonomously and also communicate with each other to ensure everything is synced.

Challenges I ran into

  1. One major challenge that I faced was getting the actual content for the news articles that the APIs were returning. Here's how I solved it:
  2. News agent calls the news API tool that gets relevant URLs for the given topic, now that tool has to internally call another function (pseudo tool) that has to get all the content from a given URL and process the output correctly before returning.
  3. This could have been solved by using Tavily or any content searching API endpoint, but I wanted to see if nested tool calls as handled by ADK or not; turns out they are!

  4. Image generation integration with the flow. Here's how I solved it: No blog or X post is complete without a picture that is associated with the post. It boosts the reach as well.

  5. I noticed that if I give certain agents the ability to create images using the image generation API, it manages to understand the relevancy and create a prompt itself. However, things can go dicey when working with image generation, so I had to ensure it is fail-proof and handled accurately

Accomplishments that I'm proud of

Before this hackathon, I had no idea what ADK is and how it works on a deeper level. I could have used Cursor or any AI IDEs to auto-generate (vibe code) the logic and build, but instead chose to delve deeper and understand the granularity of ADK and how and why it does the things that it does. This helped me create and integrate my orchestration better with the Runners and Sessions (Although we are using local in-memory sessions right now). Now, I can create any end-to-end workflow using ADK and also customize an Agent from scratch. The core Agentic flow architecture is rooted in me as I built this. I am proud of it.

What I learned

The power of multiple agents working together and calling external APIs as a tool and analyzing data, and generating insights, all with just one input and a backseat, is powerful as a whole. ADK makes it much easier to track and analyze the Agent flow so that the user is aware at each step.

What's next for AI Research & Content Generator

Currently, there are no guardrails yet. That is the priority I will add so that the inputs are well validated and not NSFW. Adding memory and persistent sessions is the next step that will allow the Agents to learn from user feedback and searching steps, and allow for more customized and curated reports. Right now, everything is a markdown response, later on, I will add Agents with tools that will allow user to push the content directly to the social media platforms with one confirmation (human in the loop)

Project link - link

Built With

Share this project:

Updates