PLAILIST - About the Project
Inspiration
Ever been to a party where the music just didn't match the vibe? The crowd is hyped but the DJ plays slow songs, or the energy dies and nobody knows what to play next?
PLAILIST solves this by combining AI with real-time crowd analysis. We asked: What if a system could:
- Know everyone's music taste before the party starts
- Listen to crowd reactions in real-time
- Adapt the playlist dynamically
- Never let the energy die
Traditional DJs rely on intuition. We wanted to combine human musical preferences with AI-powered real-time adaptation.
What It Does
PLAILIST is an AI-powered DJ assistant that creates and adapts party playlists in real-time:
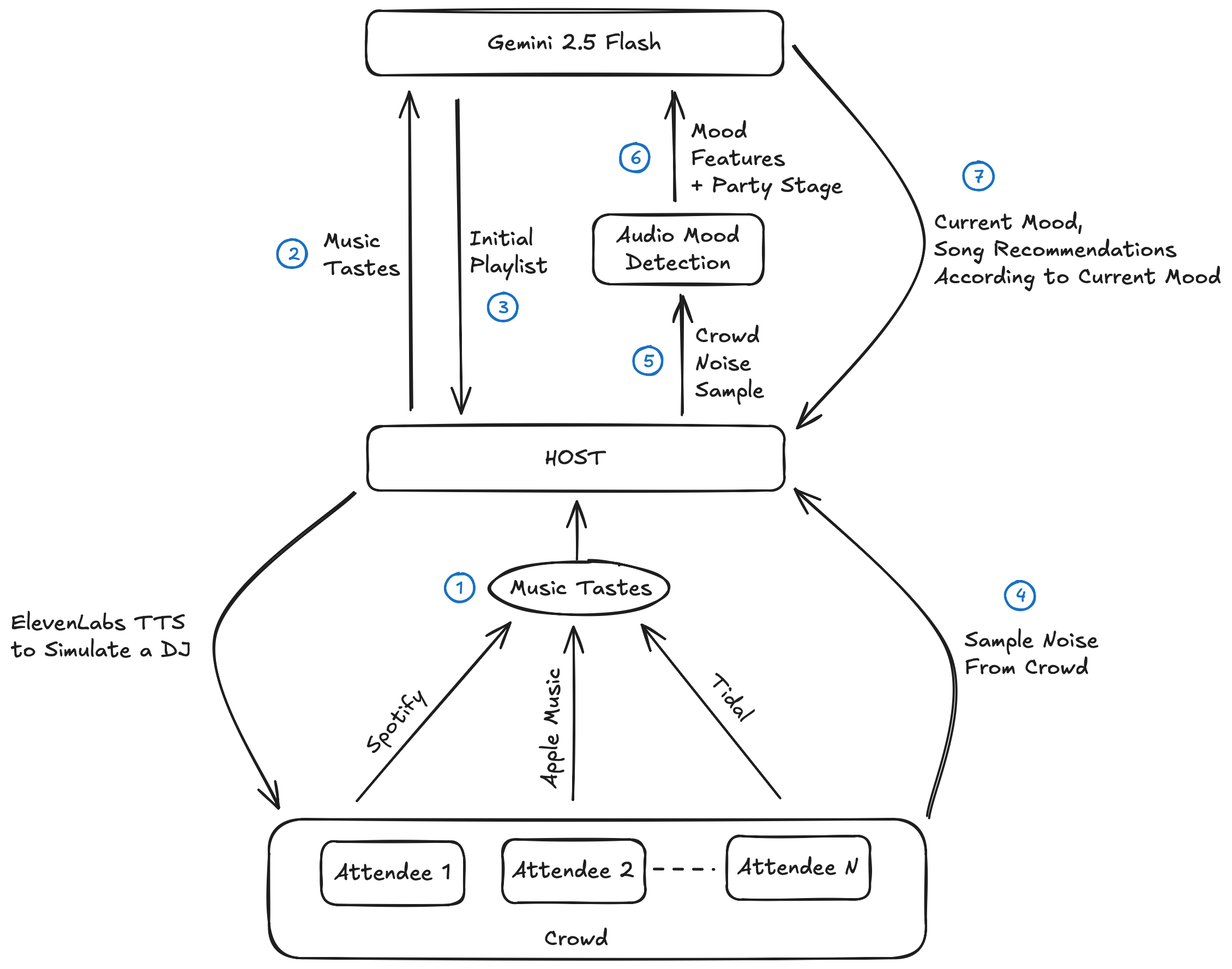
1. Spotify Fingerprint Analysis
Analyzes attendees' Spotify history to understand the group's musical DNA:
- Top genres, artists, and language preferences
- Musical diversity score using Shannon entropy
- Generates optimized seed playlist
2. Live Crowd Reaction Analysis
Every 30 seconds, analyzes party atmosphere using audio classification:
- HuggingFace Audio Spectrogram Transformer model
- Calculates enthusiasm score:
E = cheering + applause - chatter - booing - Detects energy trends (rising, falling, stable)
3. Gemini AI Recommendations
Every 90 seconds, Google's Gemini AI analyzes:
- Crowd energy trends and score history
- Party stage and current vibe
- Group music preferences
Returns 2-3 contextually perfect songs with reasoning.
How We Built It
Tech Stack
Backend:
- Python Flask server
- PyTorch + HuggingFace Transformers for audio classification
- Google Gemini 2.0 Flash API for recommendations
- NumPy for signal processing
Frontend:
- Vanilla JavaScript with real-time updates
- CSS3 animations for vibe meter
- 30-second polling for crowd analysis
Audio Processing:
- MIT Audio Spectrogram Transformer model
- DSP fallback for low-resource environments
- 16kHz resampling and mono conversion
What We Learned
Real-Time Systems Are Hard
- Memory management critical for ML models (346MB transformer)
- Fallback systems essential for reliability
- API throttling prevents rate limits and cost overruns
AI Prompting is an Art
- Structured JSON output prevents parsing errors
- Multiple time windows help AI distinguish short-term vs long-term trends
- Including reasoning fields improves debugging and transparency
State Management Matters
- Frontend-backend synchronization requires explicit refetching
- Async operations can create race conditions
- Always validate state after mutations
Demo vs Production
- Predictable behavior beats flexibility for presentations
- Clear narrative arcs make technical features understandable
- Visible feedback shows AI "thinking"
Challenges We Faced
Model Memory Issues
- HuggingFace transformer crashed on low-RAM machines
- Built DSP fallback using zero-crossing rate and RMS energy
- System now works on any hardware
Async State Synchronization
- Queue only updated on first Gemini call
- Frontend cached stale playlist data
- Fixed by explicitly refetching state after mutations
Audio Format Compatibility
- MP3/M4A files failed to load initially
- Implemented multi-fallback pipeline (soundfile → torchaudio)
- Added resampling and stereo-to-mono conversion
API Rate Limiting
- Frontend called Gemini every 30 seconds (too frequent)
- Added server-side 90-second throttle
- Frontend gracefully handles 429 status codes
Merging Flask Apps
- Had separate frontend and backend servers
- Merged into unified Flask app
- Resolved CORS issues and improved performance
What's Next
Near-term:
- Real microphone input for live parties
- Spotify API integration for actual playback
- Attendee voting and song requests
- Mobile app for party-goers
Long-term:
- Computer vision for crowd size and dancing detection
- Multi-modal AI (audio + video + sentiment)
- DJ dashboard with historical analytics
- Integration with professional DJ hardware
Built at UB Hacking 2025

Log in or sign up for Devpost to join the conversation.