Inspiration

Conducting interviews in any organization can be a time-consuming process, sometimes extending up to 2-3 months per candidate. The "AI-Interview-Panel" project aims to streamline this process by automating it. It employs a team of AI Agents specialized in various departments/domains (such as MLE, HR, Business, etc.), who conduct sequential interviews with candidates. These AI Agents evaluate the responses and collaboratively determine the candidate's suitability using Multi-Agent Orchestration.

What it does

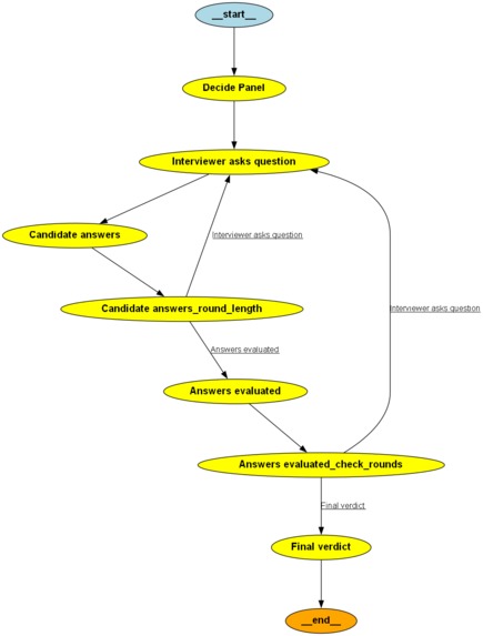
  1. Users input the job role.
  2. The system selects the interview panel.
  3. Each AI interviewer sequentially asks a set number of questions to the candidate.
  4. The candidate responds to the questions.
  5. The AI interviewer evaluates and records the answers.
  6. Steps 3-5 are repeated for each AI interviewer.
  7. The final decision integrates evaluations from all interviewers.

How we built it

The system utilizes Multi-Agent Orchestration, where multiple AI Agents cooperate to execute tasks. The primary library employed for this purpose is LangGraph, facilitating cyclic processes.

Challenges we ran into

  1. Limited resources on Multi-Agent Orchestration made exploration challenging.
  2. Insufficient documentation for LangGraph.
  3. Synchronization of diverse AI agents.
  4. Fine-tuning prompts for desired outputs and formats.

Accomplishments that we're proud of

The application performs reliably across various job roles, demonstrating no known bugs and delivering expected outcomes. Moreover, it is fully developed and ready for deployment.

What we learned

In-depth exploration of Multi-Agent Orchestration and LangGraph was a significant learning experience.

What's next for AI-Interview-Panel

Several enhancements are planned:

  1. Integration of job descriptions to refine agent creation.
  2. Incorporation of candidate resumes.
  3. Enhancement of AI Agents to ask more innovative and complex questions.
  4. Development of a user interface for improved usability.

Built With

Share this project:

Updates