AI IN ONCOLOGY (Lung Cancer)
Cancer Patients and their sufferings led me to find a solution for them.
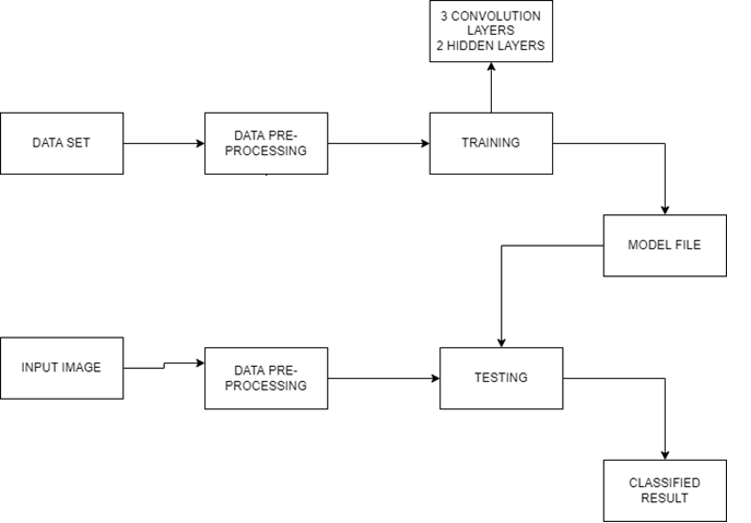
The proposed system comprehensively investigate the feasibilities of applying deep learning technique to develop medical image Classification and computer-aided diagnosis schemes.
The CNN algorithm has been employed to carry out the prediction. The proposed approach detects the various stages of Lung Cancer using CNN algorithm. It reduces the time required to predict the output and can be used for real time predictions.
Paper Submission in International Journal and has been selected as the best project that is displayed in Project expo.
We learned lot of concepts and the technical side of the project made us to work again and again to build the project in a right way .
Potential future work includes evaluating our method on larger data sets and applying it to the diagnosis of other Cancer diseases.
Log in or sign up for Devpost to join the conversation.