Employee needs for shift management in companies run by shifts
Help employees and managers save time within company based on shifts
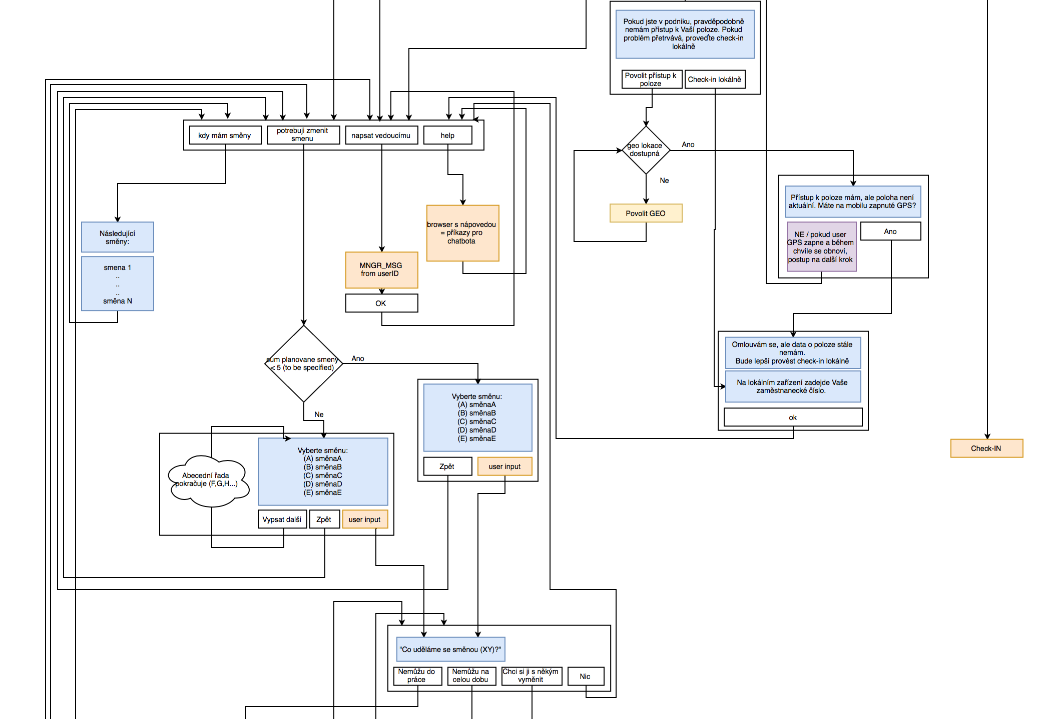
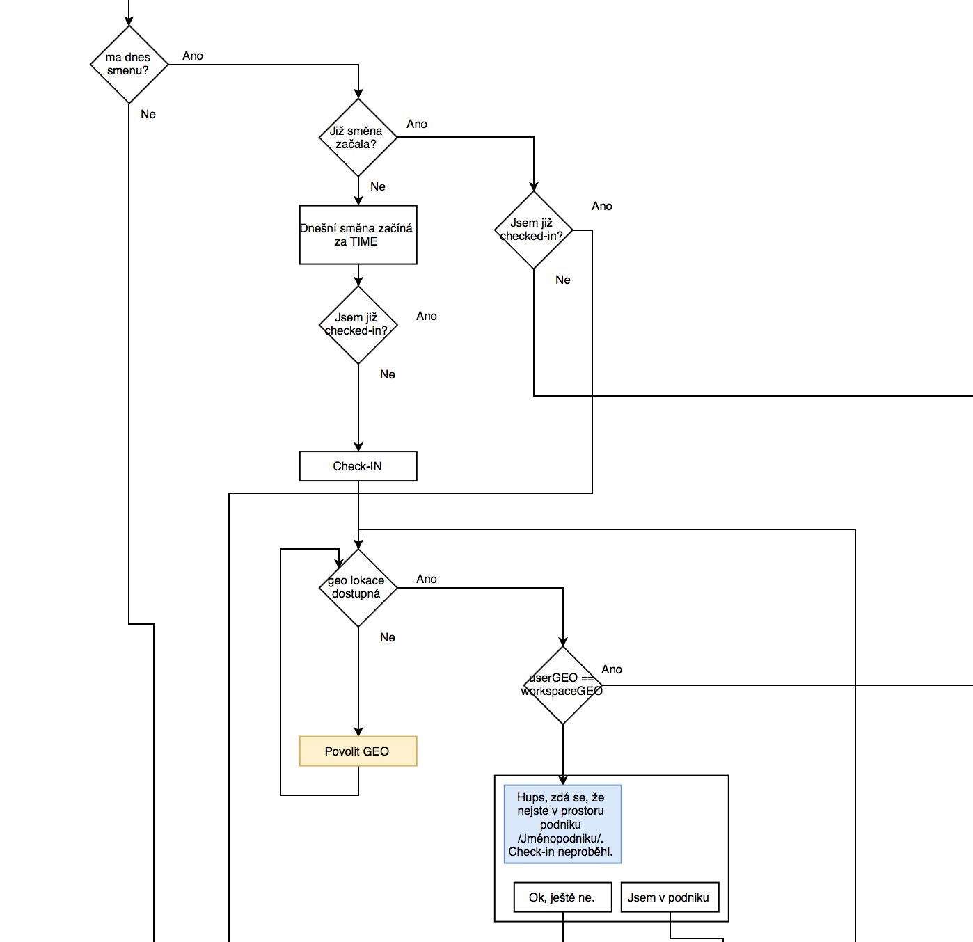
As a non programmer i chose a program that best served our needs to build chatbot. So we created a decision tree and then implemented it into chatbot.
Programming and deploying
Running chatbot and cool story for that and for employees
A lot of about chatbot technology thanks to AMIO.io that we want build our technology on their platform
What's next for [AI] Dayswaps - fininsh the bot and deploy it to our project
Log in or sign up for Devpost to join the conversation.