Inspiration

India’s farming system is highly diverse, with small and fragmented farmlands, irregular weather patterns, and region-specific crop calendars. Unlike large farms in the US or Europe, Indian farmers face challenges in adopting advanced technology. We were inspired to design AgriVision as a concept that could bridge the gap between modern AI tools and the real needs of smallholder farmers.

What it does

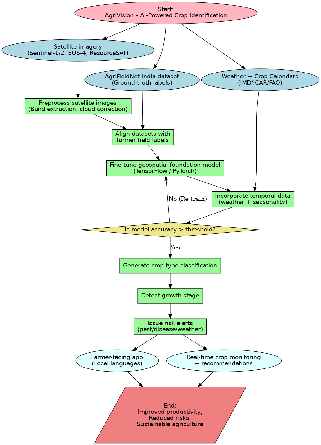
AgriVision is an idea for an AI-powered system that can identify crops using satellite imagery and agricultural data. The goal is to:

Detect which crop is being grown on small plots of land

Monitor crop growth stages

Give alerts about risks like bad weather or crop stress

Provide farmer-friendly recommendations in local languages

How we plan to build it

Data Sources

Satellite imagery (Sentinel-1/2, ResourceSAT-2/2A, EOS-4)

AgriFieldNet India dataset for crop labels

Weather data (IMD/API) and ICAR/FAO crop calendars

Preprocessing (planned)

Cleaning satellite images, cloud correction, aligning them with field labels

Model Development (planned)

Use geospatial AI models and fine-tune them on Indian datasets

Combine with weather and seasonal data for better accuracy

Deployment (future idea)

A mobile app or portal for farmers in multiple regional languages

Challenges

Fragmented farmland boundaries make classification harder

Cloud cover reduces image clarity

Need for models to generalize across India’s different states and climates

Making the technology simple enough for farmers to actually use

What we learned

Even though we haven’t built the model yet, we learned a lot while designing the approach:

How satellite and weather data can be combined for agriculture

The importance of making tools accessible in local languages

The value of building solutions specific to India’s unique farming system

What’s next

Build the first prototype of the model using the mentioned datasets

Test on small regions to validate accuracy

Add more crop varieties and expand to multiple states

Partner with agricultural institutions and government bodies for scaling

Built With

Languages/Frameworks (planned): Python, TensorFlow, PyTorch

Tools: Google Colab, Kaggle, Jupyter Notebook

Libraries: NumPy, Pandas, Scikit-learn, HuggingFace Transformers, OpenCV, Rasterio, GDAL

Datasets: AgriFieldNet India, Sentinel-1 SAR, Sentinel-2 multispectral, ResourceSAT-2/2A, EOS-4, IMD weather datasets, ICAR/FAO crop calendars

Built With

  • crop
  • eos-4
  • gdal-datasets:-agrifieldnet-india
  • huggingface-transformers
  • icar/fao
  • imd-weather-datasets
  • jupyter-notebook-libraries:-numpy
  • kaggle
  • languages/frameworks-(planned):-python
  • opencv
  • pandas
  • pytorch-tools:-google-colab
  • rasterio
  • resourcesat-2/2a
  • scikit-learn
  • sentinel-1-sar
  • sentinel-2-multispectral
  • tensorflow
Share this project:

Updates