AgriEdge – A Smart Farm Assistant

Inspiration

Across much of Africa, agriculture is still largely practiced based on experience and intuition rather than data and scientific insight. This often leads to inconsistent results, low productivity, and missed opportunities for optimization. We were inspired by a simple but powerful idea:

Having access to the right knowledge at the right time can increase productivity by 10×.

Our goal is to bring this principle to agriculture, where understanding soil properties, pest cycles, water quality, and weather patterns can dramatically improve yield and crop quality. Instead of waiting to solve transportation or distribution problems downstream, we focused first on ensuring that farmers can produce high-quality output upstream—starting from the soil. AgriEdge is born out of a desire to give farmers access to agricultural intelligence, even in remote areas without internet access.

What We Learned

Running a Large Language Model (LLM) on a resource-constrained device such as the Raspberry Pi 5 posed significant challenges. We had to:

  • Optimize for memory and processing power.
  • Strip down dependencies and use lightweight alternatives.
  • Ensure that only the most essential processes ran at any time.

We also discovered the power of LoRa communication to create a low-bandwidth, long-range network that functions without internet. Deploying LoRa nodes for real-time environmental monitoring validated the idea that intelligent systems can work even in remote, offline environments.

This project reaffirmed our belief:
"As long as you can dream it, it is possible."

How We Built the Project

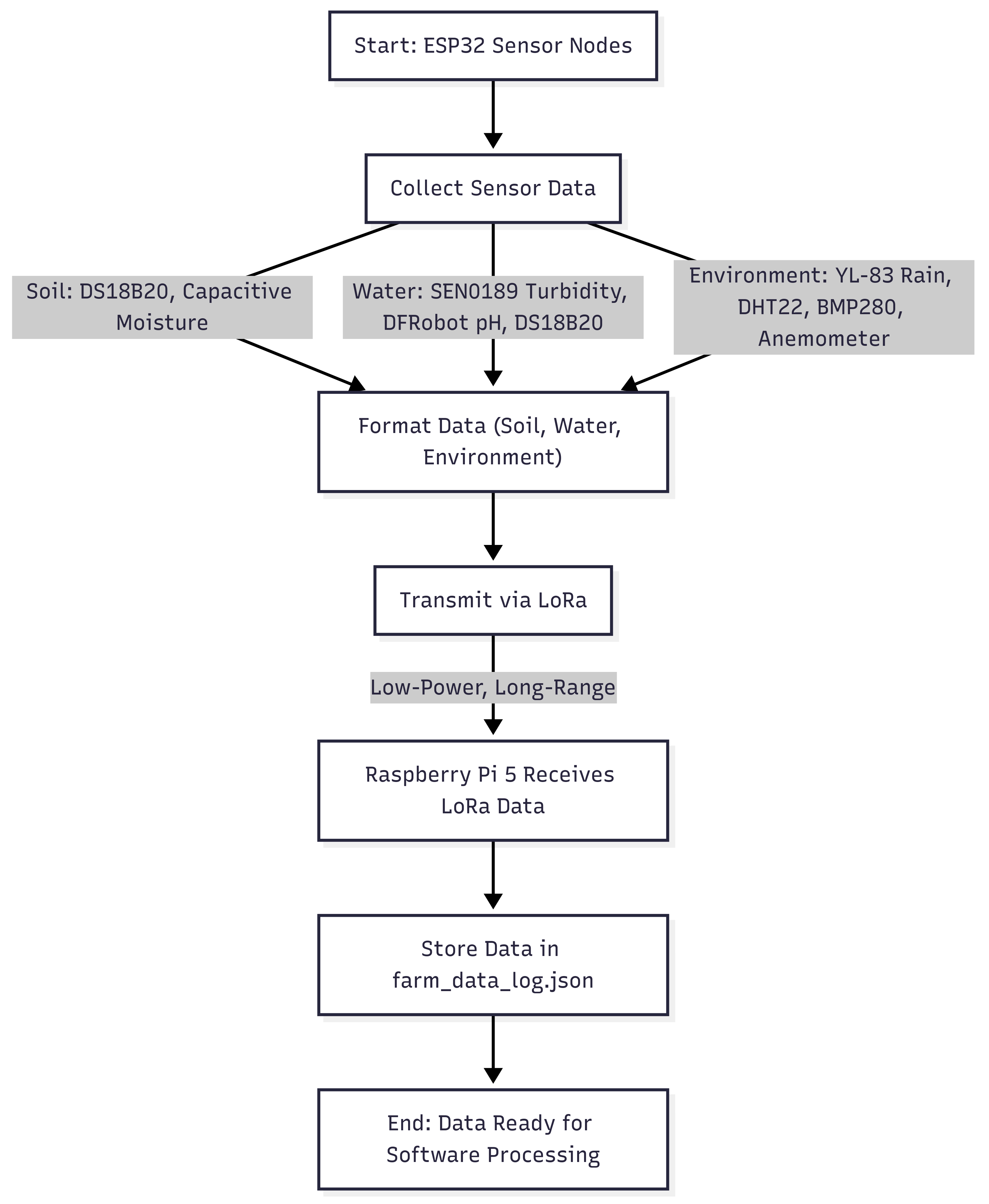
We began by clearly defining the problem: the lack of intelligent, data-driven support for farmers operating without internet access. Our solution was designed around a modular system comprising two main parts: The Processing unit and The Remote Sensing units.

1. Processing Unit (Central Hub)

  • Built on a Raspberry Pi 5.
  • Runs a fine-tuned LLM, trained on agricultural best practices.
  • Provides real-time suggestions and reports based on sensor inputs.
  • Operates entirely offline, analyzing data received from LoRa nodes.

2. Remote Sensing Nodes

Each node monitors a different aspect of the farm and sends data via LoRa to the central hub. The types include:

  • Soil Node

    • Components: ESP32, LoRa, pH sensor, Soil Moisture sensor.
    • Function: Measures soil acidity and moisture to determine planting suitability.
  • Water Node

    • Monitors the quality and usability of water for irrigation.
  • Weather and Pest Node

    • Monitors microclimate conditions and pest presence based on seasonal patterns.

Each node was built using lightweight embedded systems and programmed in Python.

Challenges Faced

🧠 AI on the Edge

  • Running LLMs on constrained hardware was a daunting challenge.
  • Required significant model compression and architectural tuning.
  • Custom inference pipelines were developed to minimize latency and memory usage.

🌐 Offline Communication

  • Internet-independent systems needed a reliable communication layer.
  • LoRa was configured to handle asynchronous, low-data-rate transmissions.
  • Node deployment and debugging in field conditions tested our adaptability.

Conclusion

AgriEdge proves that intelligent agriculture doesn't require high-cost infrastructure. With clever design, modular hardware, and edge AI, we created a system that gives every farmer access to expert guidance—even in the most rural locations.

Empowering knowledge. Enabling yield.
AgriEdge — Cultivating the Future.

Built With

  • c/c++\
  • esp32
  • lora
  • ollama
  • python
  • raspberrypi5
Share this project:

Updates