🚀 agentcosm: AI-Powered Market Discovery That Transforms Months Into Minutes
The Problem That Kept Me Up at Night
Every entrepreneur knows the struggle: 95% of your time disappears into the black hole of market research, leaving only 5% for actually building solutions. I've lived this nightmare across three failed startups—spending 8-12 weeks drowning in Reddit threads, competitor analysis, and customer interviews, only to discover I was either entering an overcrowded market or solving a problem nobody actually cared about.
The most successful companies like Uber and Airbnb seem "obvious" in hindsight, but they were completely invisible during their formation. These breakthrough businesses don't emerge from existing markets—they're born in the liminal spaces between two seemingly unrelated markets. Uber connected personal transportation with peer-to-peer labor, bridging idle car ownership and ride demand. Airbnb linked hospitality services with residential real estate utilization, matching unused living spaces with traveler accommodation needs. The challenge? Finding these hidden connections requires analyzing millions of data points across industries, communities, and subtle market signals—a task that could easily consume months of manual research.
What if AI agents could compress this entire discovery process from months into minutes?
The Solution: agentcosm - Your AI Market Discovery Copilot
agentcosm is a sophisticated multi-agent AI system built on Google's Agent Development Kit (ADK) that automatically discovers hidden business opportunities by intelligently connecting two distinct markets. Think of it as your personal AI venture capitalist, tirelessly exploring the economic landscape to uncover billion-dollar opportunities hiding in plain sight.
How It Works: From Query to Validation in 5 Minutes
- Natural Language Input: Start with a simple business query like "expensive wedding photography" or "transportation problems in cities"
- Parallel Market Analysis: Specialized AI agents simultaneously analyze multiple market dimensions while threadpool optimization accelerates internal API calls and web searches
- Liminal Connection Discovery: Our algorithm identifies profitable intersections between seemingly unrelated markets
- Complete Business Generation: AI creates comprehensive business concepts with branding, positioning, and go-to-market strategy
- Instant Validation: Deploy live landing pages and pitch decks + miscellaneous for immediate market testing
Real Example in Action:
Input: "expensive wedding photography"
Market A Discovery: Professional wedding photographers charge $3,000+, pricing out many couples Market B Discovery: Talented hobbyist photographers with professional equipment lack monetization platforms Liminal Opportunity: "WeddingShare" - Connect couples with skilled hobbyists for $800 high-quality wedding photography
Output: Complete business concept + brand identity + deployed landing page ready for validation
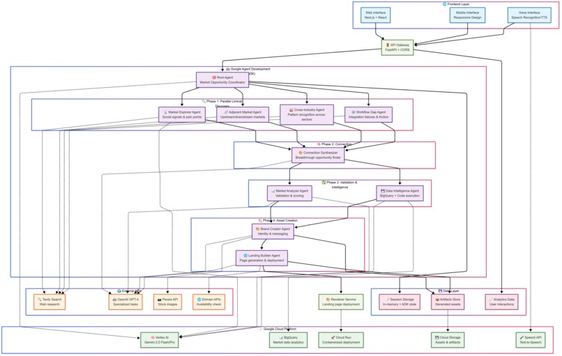
Technical Architecture: Multi-Agent Orchestration at Scale
Core System Components
Frontend Web Interface: React-based dashboard for seamless user interaction Backend API: FastAPI service orchestrating the entire agent workflow Renderer Service: Dedicated service for hosting generated landing pages and pitch decks In-Memory Processing: Lightning-fast data handling without persistent storage dependencies Containerized Deployment: Docker containers deployed on Google Cloud Run for scalability
The Agent Orchestra: 6+ Specialized AI Minds Working in Harmony
Root Coordinator (gemini-2.5-flash-preview)
├── Parallel Discovery Phase (4x faster than sequential)
│ ├── Market Explorer Agent (OpenAI GPT-(4o/4.1)-mini)
│ ├── Adjacent Market Agent
│ ├── Cross-Industry Agent
│ └── Workflow Gap Agent
├── Connection Synthesizer Agent
└── Sequential Creation Phase
├── Brand Creator Agent (with Google Imagen)
└── Landing Builder Agent
Performance Innovations
Parallel Processing: ADK's native ParallelAgent architecture enables simultaneous agent execution, while ThreadPoolExecutor optimization accelerates internal API calls and web searches, delivering 4x performance improvement over traditional sequential analysis
Liminal Discovery Algorithm: Pattern recognition system trained on successful startup patterns (Uber, Airbnb, DoorDash) to identify:
- Resource arbitrage opportunities
- Demand-capacity mismatches
- Complex workflow nexus points
Smart Caching: Intelligent result caching for similar queries reduces redundant computation
ThreadPool Optimization: Concurrent execution of API calls and web searches within agents minimizes latency
Rate Limiting: Sophisticated API optimization across all agents prevents bottlenecks
Technical Implementation Highlights
Multi-Agent Communication
Parallel Execution Engine
liminal_discovery_phase = ParallelAgent(
name="liminal_discovery_phase",
sub_agents=[
market_explorer_agent, # Analyzes first market
adjacent_market_agent, # Finds connected markets
cross_industry_agent, # Discovers patterns across industries
workflow_gap_agent # Identifies process breakdowns
]
)
Google Cloud Integration
- BigQuery: Petabyte-scale market signal storage and analysis
- Vertex AI: Strategic model selection
- Imagen: AI-generated brand identities and logos
- Cloud Run: Containerized deployment for seamless scaling
What Makes This Special
1. Personal Pain Point Solved
This isn't a theoretical solution—it directly addresses the most painful part of my entrepreneurial journey. From 2 months of research hell to 5 minutes of actionable insights.
2. Production-Ready Architecture
Built as a complete system with web frontend, backend API, and dedicated renderer service. Not just a prototype—a tool ready for daily entrepreneurial use.
3. End-to-End Automation
From market discovery to deployed landing page in a single workflow. No manual steps, no broken processes—just seamless transformation of ideas into testable business concepts.
4. Advanced ADK Implementation
Successfully orchestrated 6+ specialized agents with complex parallel and sequential workflows, pushing the boundaries of what's possible with Google's Agent Development Kit.
Technical Challenges Overcome
State Synchronization: Maintaining consistent context across parallel agent execution while processing complex market data
Performance Optimization: Balancing thoroughness with speed through intelligent caching, threadpool optimization of API calls and web searches, and efficient agent orchestration
Integration Complexity: Seamlessly connecting multiple Google Cloud services while maintaining reliability and scalability
Agent Orchestration: Coordinating multiple specialized agents with different models (Gemini, GPT-4o-mini) and tools for optimal performance
Deployment & Scalability
Containerization: Full Docker containerization ensures consistent deployment across environments
Cloud Run Deployment: Leverages Google Cloud Run for automatic scaling and managed infrastructure
In-Memory Processing: Optimized for speed with in-memory data handling, eliminating database bottlenecks
Microservices Architecture: Separate web, backend, and renderer services enable independent scaling and maintenance
Impact & Validation
Personal Breakthrough
- Time Savings: Reduced market discovery from 8-12 weeks to 5 minutes
- Success Rate: Higher quality opportunities through AI pattern recognition
- Entrepreneurial Velocity: Rapid iteration and validation cycles
Technical Achievements
- 4x Performance Improvement through parallel processing
- Complex ADK Implementation with 6+ orchestrated agents
- Production-Quality System ready for real-world entrepreneurial use
- End-to-End Automation from query to deployed validation assets
The Future of Entrepreneurship
As AI commoditizes software development, the real competitive advantage shifts to market discovery. While others focus on building better AI tools, the winners will be those who uncover the right opportunities first.
agentcosm represents a new era—where anyone can become an entrepreneur/builder. By transforming market discovery from art to science, from months to minutes, from guesswork to systematic intelligence, we’re removing the biggest barrier to starting up: knowing what to build.
This isn’t just a hackathon project—it’s a platform built by someone who’s felt the frustration of searching for the “big idea.” Now, that breakthrough is within reach for anyone ready to take the leap.
Technical Stack
Frontend: React, TypeScript, Tailwind CSS Backend: FastAPI, Python, ADK (Agent Development Kit) AI Models: Gemini 2.5 Flash/Pro, OpenAI GPT-(4o-mini/4.1), Google Imagen Cloud Services: Google Cloud Run, BigQuery, Vertex AI Deployment: Docker, Google Cloud Platform Architecture: Microservices with web, backend, and renderer components
Built with ❤️ and countless late nights using Google's Agent Development Kit
Built With
- adk
- bigquery
- cloud-run
- docker
- fastapi
- gcp
- gemini
- nextjs
- python
- sse
- tavily
- typescript

Log in or sign up for Devpost to join the conversation.