Inspiration Behind Patient Assist Agent The inspiration for the Patient Assist Agent stemmed from witnessing the persistent challenges patients face when interacting with healthcare systems. Long wait times, difficulties in booking appointments, confusion around prescription requests, and the lack of timely responses to general inquiries were frustrations. There is a critical need for a solution to make healthcare interactions more efficient and stress-free. Fueled by a passion for improving patient experiences, and leveraging Agentforce, we set out to create the Patient Assist Agent.
Project Overview
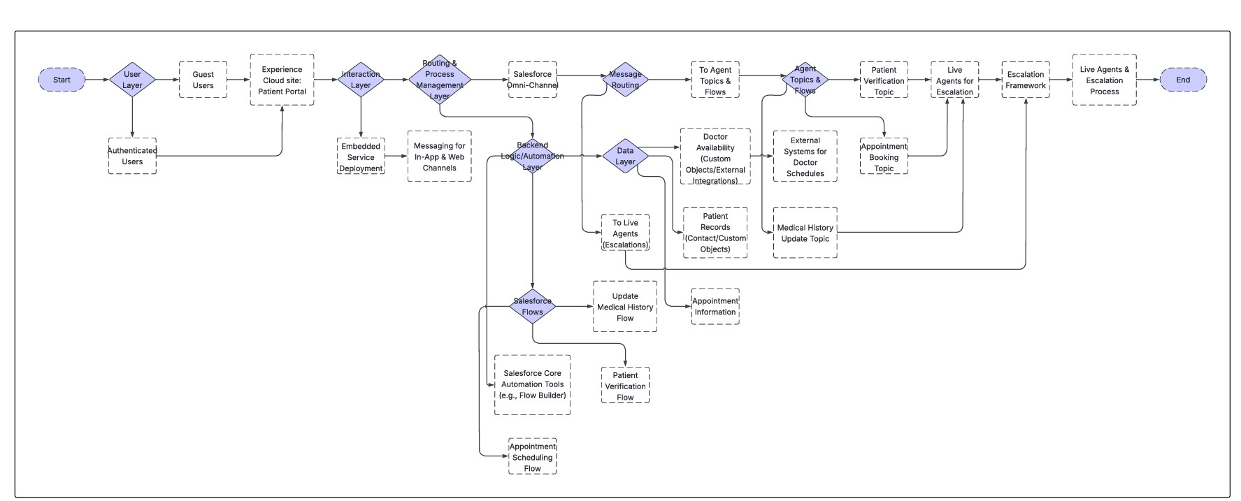
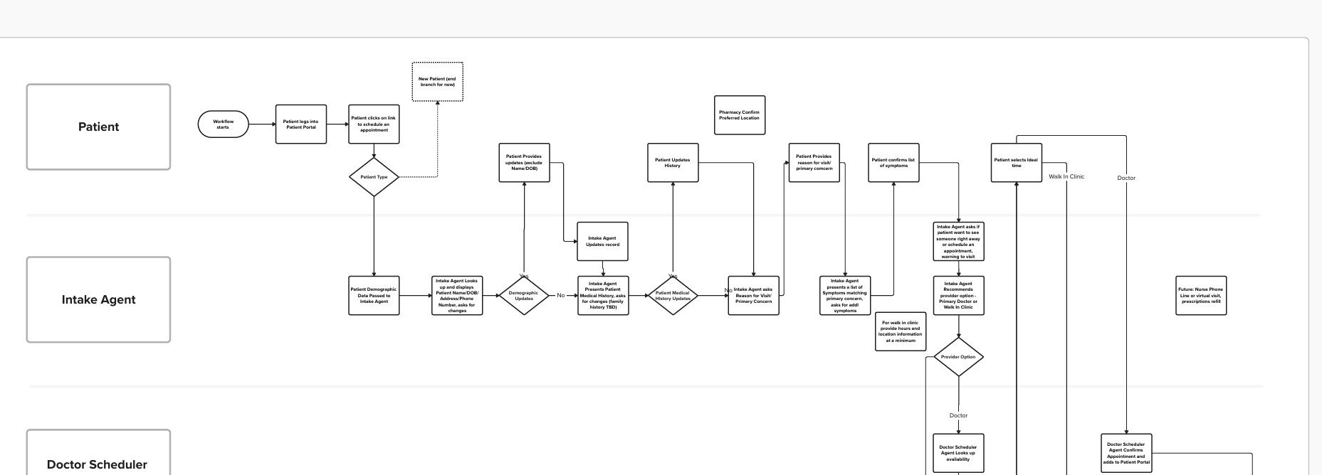
This project showcases a patient’s journey at RadAInt Healthcare, a fictitious medical facility that launched the Patient Assist Agent, powered by Salesforce Agentforce. The Patient Assist Agent (agent name: Patient Intake) is a digital assistant designed to transform how patients interact with RadAInt Healthcare.
It offers three core services:
- Appointment Management – Patients can easily book, reschedule, or cancel appointments anytime, anywhere.
- Medical History Updates – Patients can quickly and securely update their medical history.
- Demographic Updates – Patients can update key demographic details, such as their phone number.
Building the Patient Assist Agent
The development of the Patient Assist Agent followed a structured approach:
We assembled an experienced team with Salesforce expertise and healthcare domain experience and collaboratively brainstormed to identify patient needs and healthcare provider workflows. We leveraged Salesforce’s Agentforce platform and its automation capabilities, using Agentforce’s Atlas Reasoning Engine to enable the agent to understand and act upon patient requests effectively.
While we started with scope of basic patient intake activity but progressed to delivering beyond just intake.
Challenges Faced
Throughout development, we encountered several key challenges:
- Data Security – Ensuring the secure handling of sensitive patient information in compliance with healthcare regulations (e.g., HIPAA) was paramount. Verification involved matching patient-provided IDs with records, assuming patient consent for updates.
- Natural Language Processing – Fine-tuning Agentforce’s ability to understand varied patient inquiries required multiple iterations and continuous refinement.
Key Accomplishments
We are proud of several major achievements:
Seamless Patient Intake flow – Delivering a solution that significantly improves patient convenience.
Regulatory Compliance – Implementing rigorous verification processes, ensuring patients' identities are confirmed before serving any requests, and maintaining compliance with healthcare privacy standards.
Lessons Learned
This project offered valuable insights into the intersection of technology and healthcare:
Patient-Centered Design – Understanding and prioritizing patient needs is critical to building effective technology solutions.
Continuous Improvement – Regular feedback, testing, and iteration are essential for refining the system and enhancing user experience.
_Our interim agent versions also included:
- Configurations for answering FAQs using Flex Prompt Templates linked to the Agentforce Data Library.
- Emergency handling Instruction configurations, ensuring patients are always directed to the emergency department when needed.
- Case creation for sensitive inquiries, enabling escalation to live agents when appropriate._
What's Next for Patient Assist Agent
Our journey with the Patient Assist Agent is ongoing. If we had more time, we would have implemented:
Expanded Services – Enabling multi-modal and multi-channel interactions; supporting journeys for doctors, staff, partner clinics, pharmacies, and insurance providers.
System Integration – Integrating with external systems to support third-party details beyond the clinic’s scope.
Scaling – Deploying the Patient Assist Agent to additional healthcare providers and introducing agent-to-agent handoffs through headless agent configurations.
Mobile and Messaging Support – Expanding availability to SMS, and WhatsApp.
Knowledge Enhancement – Implementing Retrieval-Augmented Generation (RAG) to provide dynamic answers to general FAQs regarding clinic policies and procedures.
Sensitive Inquiry Escalations – Improving workflows to escalate sensitive inquiries seamlessly to live agents and automatically create cases when needed.
The Patient Assist Agent is not just a technological innovation — it’s a commitment to transforming the patient experience in healthcare. We are excited to continue evolving this project, making patient interactions simpler, faster, and more satisfying than ever before.
Built With
- agentforce
- cloud
- experience
- flows
- salesforce


Log in or sign up for Devpost to join the conversation.